足球一直是中国体育“扶不起的阿斗”,国人对他是又恨又爱。恨来源于他的“不争气”,泱泱大国十三亿人口竟组不成一支能够走出国门的足球队。大家又热爱它,爱运动员在场上奋力奔波的精神,爱抛洒热血的热情,爱在绿茵场上助威呐喊,只为一句“中国队,加油”。青训基础薄弱一直是中国足球发展的短板。然而最近曝光的一份内部文件却彰显了恒大在青训领域的前瞻性。



青少年足球“缺赛”痛点,西班牙办赛
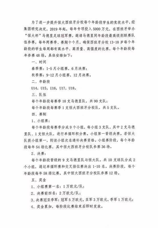
文件显示,从2019年开始,恒大将每年专项投入5000万元,在西班牙举办U14-U18共5个年龄段的“恒大杯”马德里足球冠军赛,邀请马德里同年龄段最高级别联赛队伍参赛,其中包括皇马、马竞、赫塔菲、巴列卡诺、阿尔孔、莱加内斯等西甲、西乙俱乐部梯队,让恒大足球学校西班牙分校每个年龄段的学生每周都能获得高水平、高质量、高强度的比赛机会,加快提升竞技水平,促进优秀足球人才脱颖而出。
从文件来看,该项赛事每年两个赛季,赛期共10个月,每周都有比赛。恒大西班牙分校队都将与18支马德里当地青训球队交手。而这18支当地球队将被分到9个小组中,加上恒大西班牙分校队,共三支球队进行单循环比赛。
除恒大西班牙分校队之外,小组中积分更高的一支当地球队将晋级决赛阶段。这样一来,9支球队加上恒大西班牙分校队,共10支球队将在决赛阶段中分成2个小组,通过单循环赛和交叉排位赛决出1到10名。
因此,每个年龄段球队每年比赛将达112场,其中恒大分校队参赛48场,恒大的这些青少年军将与欧洲最先进的青年球队轮番过手。
在中国足球青年队高水平比赛匮乏的情况下,恒大此举可谓一举填补了高水平、高质量、高对抗比赛空白。这一计划庞大、投入不菲的赛事,彰显了恒大在中国足球青训领域的专注、创新以及持续投入,也真正击中中国足球青训缺乏高水平赛事的痛点。

2014年10月,恒大足球学校西班牙分校首批学员拍摄全家福

2015年5月,恒大足校西班牙分校01梯队与拉科鲁尼亚俱乐部梯队进行教学
青训投入超26亿,打造成体系人才培养体制
中古足球如何扎实基础走在正确的道路上,青训体系是反复被业内人说起的。
从世界范围看,出色的青训体系是欧洲、南美洲足球强国人才不断涌现的关键原因。今年新晋世界杯冠军法国队,其足协“国家技术总监”弗朗索瓦·布拉卡尔曾用数字阐述过足球人口和青训水平在法国的重要性——要在8万名足球少年中,经过8年高水平选拔和培养,最终只选出80名职业球员,其中产生3个国家队球员。
而上届冠军德国队更是2000年之后,德国足协先后投入1亿欧元在全国建立了366个训练基地,由经验丰富的教练为青少年足球选手提供专业培训,而拜仁俱乐部的青训体系更是德国未来球星的贡献大户。
恒大在青训上就是在向皇马、巴萨、拜仁这样的各国顶级俱乐部学习,不但为自己成年队贡献球星,更成为本国国家队的支柱。
翻看恒大的足球账本,我们就可以看出某些端倪:
2011年投入19亿建成世界规模最大足校,办学6年来累计亏损超6.5亿元。2014年10月设立恒大西班牙分校。集团每年抽调近2000人赴全国6万所小学选拔人才,累计测试超38万人次、招收学生超5000人。
从2018年开始,恒大进一步加强足校建设,每年投入约2.5亿元。据测算,一名9岁新招学生通过入读恒大皇马足校、再选拔进入恒大西班牙分校深造,到18岁学成归来,足校累计投入将超过500万元。
2019年起,恒大每年专项投入5000万元,举办“恒大杯”马德里足球冠军赛……
在巨资投入的基础上,恒大部形成了一条龙人才培养体系,青少年先在恒大足校接受5年专业训练,在此基础上,每年选拔优秀球员到海外分校留学4年。海外分校球员17岁回国后,再参加3年高水平国际赛事。

2018年8月,恒大足球学校西班牙分校03梯队与西班牙赫塔菲俱乐部梯队进行比赛
剑指全华班!成为国脚输送大户
当然,持之以恒的投入青训,也带来了丰硕的成果:
累计为国青、国少队输送269人次,培养各层级青少年人才超3000人、教练员和裁判员241人。其中,西班牙分校为国青、国少队输送47人次,为恒大俱乐部输送83人,谭凯元、王世龙、陈泉江、蔡明民等年轻球员进入一线队。
足校已获国内外冠军56个,U13队一年四冠创全国青少年比赛“全满贯”纪录。
目前在中国足协注册的全国U系列青少年球员近6万人,其中U13球员约2万人,是注册人数最多、竞争最激烈的一个年龄段,恒大足校U13队脱颖而出,包揽2018年全国锦标赛、青超联赛、足协杯和冠军杯全部四项冠军,证明恒大皇马足校已经探索出了一条中国足球青训的正确路径,其2800人的足球青年近卫军是恒大足球实现“全华班”的底气所在。
青训没有秘诀,要的只是正确的理念、方法,认真严谨的态度以及统一的方向和目标,持之以恒的投入和建设,扎扎实实从孩子做起……就在中国足球寻找欧美甚至日韩的青训样板的时候,不妨回身放眼,榜样就在身边。 许家印力挺青训的做法从根本上改变中国足球的现状,也是为“全华班”的到来打下夯实的基础。

恒大足球学校99梯队参加2018全国青少年足球超级联赛“恒大杯”U19联赛B组的比赛

恒大足球学校学员进行日常训练