
文丨地产三哥
前言
1961年,澳门*场赌**牌照投标开始。
傅荫钊(泰兴公司)呈交投标文件的时间是下午4时50分,这时,离截标的时间只剩10分钟。
离截标只剩5分钟的时候,何鸿燊将标书投递到了澳门政府。
仅有他们两家参加了这次*场赌**牌照的竞投。
最终的开标结果:
原持牌财团泰兴公司的报价是315万元;何鸿燊、霍英东、叶汉等香港商人组成的新财团(次年注册为“澳门旅游娱乐股份有限公司”)出价是316.7万元,仅比对手高出1.7万元。
何鸿燊等人凭借1.7万元的优势成了新的唯一的赌牌持有人,这也是赌王的起点。
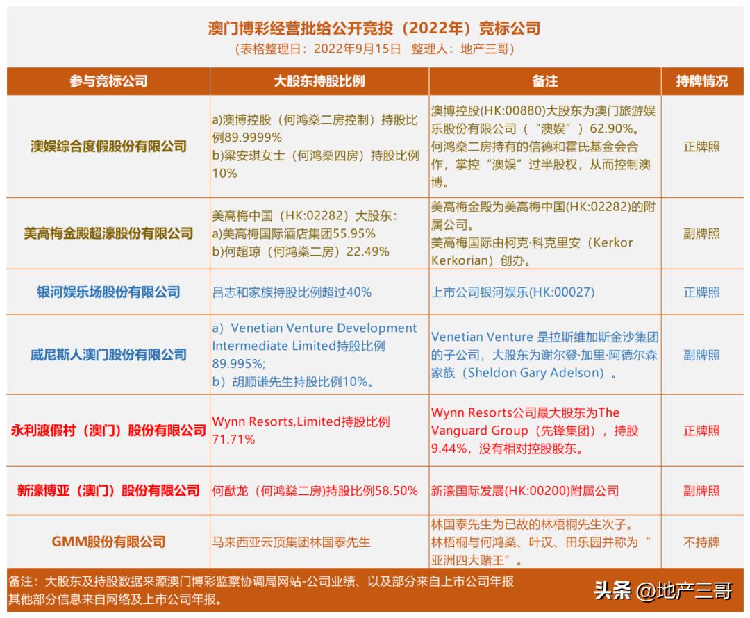
今年,按照澳门特别行政区第136/2022号行政长官批示,娱乐场幸运*彩博**经营批给公开竞投委员会于2022年7月28日开展了娱乐场幸运*彩博**经营批给的公开竞投程序。
此次*彩博**经营批给公开竞投的截标日期为2022年9月14日下午5时45分,至截标时,共有七家公司递交了标书,依次分别为:
1、永利渡假村(澳门)股份有限公司(简称“永利澳门”)
2、威尼斯人澳门股份有限公司(简称“威尼斯人”)
3、新濠博亚(澳门)股份有限公司(简称“新濠博亚”)
4、澳娱综合度假股份有限公司(简称“澳娱”)
5、美高梅金殿超濠股份有限公司(简称“美高梅”)
6、银河娱乐场股份有限公司(简称“银河娱乐”)
7、GMM股份有限公司(简称“GMM股份”)
这七家公司中,前面六家是现有六张牌照持有者,第七家GMM公司没有澳门*彩博**牌照。
一、澳门六张*场赌**牌照的来源
1847年,澳葡政府首次正式把澳门*彩博**业合法化。到了19世纪后期,*彩博**业渐趋发达,赌饷成了政府的主要收入来源。澳门被人们誉为“东方蒙地卡罗”。
1930年,以霍芝庭为首的“豪兴公司”历史性地初次投得全部*彩博**游戏的专营权。
1937年,澳葡政府颁令,将所有*彩博**业专营权集中,进行统一承投。最后由傅德榕(又名傅老榕)及高可宁为首的“泰兴公司”投得。
1961年,葡萄牙政府批准开辟澳门为“恒久性的*彩博**区”。时任澳门总督马济时界定了赌博与*彩博**的定义:“凡*彩博**,其结果为偶然性,纯粹幸运致胜者”,概称“幸运*彩博**”。
1961年,由于“泰兴公司”赌约将于1961年12月31日期满,澳葡政府颁布第1496号立法性法规,决定届时将已合法化之幸运*彩博**经公开竞投方式批给专人承办。最终, 叶汉、叶得利、何鸿燊及霍英东 等组成的新公司(即后来的“澳娱”)战胜了原持牌的傅荫钊(傅德榕之子)的“泰兴公司”,获得经营娱乐场、铺票、山票及白鸽票之专营权。
2001年8月,根据第16/2001号法律《娱乐场幸运*彩博**经营法律制度》,澳门特区政府决定待“澳娱”的幸运*彩博**专营合约于2001年12月31日期满后,批出3份承批合约。本次竞投共收到21份标书,其中18份有效标书。
2002年2月8日,澳门特区政府宣布竞投结果,将娱乐场幸运*彩博**经营权批给:
1、原“澳门旅游娱乐有限公司”新组成的“澳门*彩博**股份有限公司”。后公司更名,即现在的“澳娱综合度假股份有限公司”。
2、银河娱乐场股份有限公司。
3、永利渡假村(澳门)股份有限公司。
此为三张“正牌照”的来历。
2002年12月、2005年4月、2006年9月,特区政府与上述三家:“银河”、“澳博”及“永利”,就双方所签的合约进行了修改。
通过“转批给”方式,“威尼斯人”、“美高梅”及“新濠博亚”获准在澳门经营幸运*彩博**业。
此为三张“副牌照”的来历。
以上就是澳门目前“三正三副”共计六张*场赌**牌照的来源。
二、七家投标公司的股东背景

从股东来看:
澳娱: 是本土的何氏、霍氏家族的“自留地”。
美高梅: 公司股本中,美高梅国际股权过半,何鸿燊二房何超琼是二股东,担任联席董事长。
银河娱乐: 是本土的吕志和家族控制。
威尼斯人: 公司股本中,美国商人Sheldon Gary Adelson控制的金沙集团(NYSE:LVS)是绝对大股东。胡顺谦先生是持股10%的二股东。
永利澳门 :永利度假村(NASDAQ:WYNN)是持股70%以上的绝对大股东,永利度假村没有控股股东。
新濠博亚: 是何鸿燊二房何猷龙控制的产业。
小结如下:
本土资深资本:澳娱、银河娱乐。
外来资本:威尼斯人、永利澳门。
本土二代资本:美高梅、新濠博亚。
新入局的GMM股份的背后是云顶集团,云顶集团总部位于马来西亚吉隆坡,其创始人是已故的林梧桐先生,他是来自福建安溪的第一代马来西亚华侨。
三、新入局者:云顶集团
2015年7月31日,在马来西亚吉隆坡举行的国际奥委会第128次全会上,北京获得2022年第24届冬季奥林匹克运动会举办权。
北京成为第一个既举办过夏奥会又举办冬奥会的城市。
在北京冬奥会300名申奥委员,唯一的外籍委员是马来西亚华侨二代林致华先生。
林致华先生,是现任云顶集团掌舵人林国泰的三弟,是第一代华侨、云顶集团创始人林梧桐先生的三子。
据人民网报道,林致华在2017年获“冬奥之友”杰出贡献荣誉证书,颁奖词写道:
“......人们不会忘记你最早向河北省政府提出申办2022冬奥会并为此做了积极准备。云顶对申冬奥成功居功至伟,由此让世人知晓你为中国申奥所做的贡献。”
值得一提的是,2022北京冬奥会的比赛场地之一——张家口云顶滑雪公园的投资人正是云顶集团。
包括张家口云顶滑雪公园、云顶大酒店在内的密苑云顶乐园的最终控股股东是林氏家族,该公司分别由林致华、林国泰兄弟间接持有全部股权。
北京在2015年成功申办2022年冬奥会时,密苑云顶乐园已开业运营了3年时间。
据中国经营报《起底冰雪运动背后的地产商》报道:
同在密苑云顶乐园规划范围内,张家口云顶房地产开发有限公司还开发了密苑太子滑雪小镇项目和云顶丽苑住宅项目,这家公司的控股股东也是马来西亚林氏家族,由林国泰实际控制的香港上市公司云顶香港(00678.HK)间接全资持股。
在中国内地之外,云顶集团更负盛名的是全球布局的*彩博**业务。
位于吉隆坡东北约50公里处,彭亨州及雪兰莪州交界的吉保山脉中段海拔1865米以上的东坡的“云顶高原”,素有“南方蒙地卡罗”的称呼。
“云顶高原”是马来西亚旅游的第一大品牌,是马国惟一合法的*场赌**,堪与澳门葡京*场赌**相提并论。
“云顶高原”由已故的林梧桐先生于1965年开始建设。
根据公司官网,除了马来西亚云顶高原之外,云顶集团在美国拉斯维加斯有酒店及*场赌**,它还拥有纽约市唯一的*场赌**;在英国,它有独家的伦敦*场赌**和30多家省级*场赌**;在新加坡,有圣淘沙名胜世界;在加勒比海的巴哈马也有酒店和*彩博**项目。
在香港,云顶集团有豪华邮轮建造运营的上市公司——云顶香港(HK:00678),但该公司业务开展并不顺利:云顶香港于今年1月提交清盘呈请并持续停牌。
值得注意的是:20年前,澳门上一次*场赌**牌照竞投的时候,云顶集团已经参加。
除了*彩博**、酒店业务之外,云顶集团还有种植园、房地产开发、能源、生命科学业务。
公司官网显示:2021年,公司营业收入135亿令吉,折合249亿澳门元。按区域收入比例如下:

(来源:云顶集团公司官网)
云顶集团的规模与现在澳门六家持牌公司相比如何呢?
四、六家持牌公司的财务指标

从缴纳的*彩博**特别税:
威尼斯人>银河>新濠博亚>永利澳门>美高梅>澳娱;
从*彩博**业收入:
威尼斯人>银河>新濠博亚>澳娱>美高梅>永利澳门;
从盈利来看,除了银河娱乐之外,另外五家公司在2021年度都处于亏损状态。
究其原因:主要是2020年、2021年,受COVID-19的影响,澳门访客量大幅低于之前的水平。
根据澳门特区政府公布的数据:
2021年,*彩博**收益总额869亿澳门元,较2020年增加44%,但较2019年减少70%。
2021年,访澳门旅客人次为770万,较2020年上升31%,但较2019年仍然低80%,其中,内地旅客人次为700万,按年上升48%,但较2019年减少75%。
五、谁会出局?
澳门《娱乐场幸运*彩博**经营法律制度》(新《*彩博**法》)规定,新一轮赌牌批给上限6个,禁止“转批给”,批给期不多于10年,最多可延长3年。
七家之中,至少要淘汰一家,谁会出局呢?
从今年生效的新《*彩博**法》和7月28日的行政长批示中似乎能寻找到一些线索:
2022年6月23日,澳门新《*彩博**法》生效。
新《*彩博**法》对中介人业务持续收紧,进一步限制*彩博**中介人、第三方贵宾厅的功能。
在澳门*彩博**行业,去年案发的“洗米华”周焯华、今年12月即将审理的著名台湾艺人安以轩的丈夫、德晋集团负责人陈荣炼,曾经风光一时。
他们的角色都是*彩博**公司中介、贵宾厅负责人,把“叠码仔”的业务集团化了。
贵宾厅运营模式由澳门独创,大约在1970-1980年代兴起,曾是澳门*场赌**繁荣的制胜法宝。
2002年到2020年,绝大多数年份里,来自贵宾厅的*彩博**收入都超过总*彩博**收入的一半以上,有些年份甚至超过70%。
近年来由于内地打击组织内地居民参与境外赌博,贵宾厅的*彩博**收入持续下降。
既有的6家牌照持有者,谁是过去贵宾厅业务的最大受益人,谁就会在这次竞标中占有劣势。
此外,在2022年7月28日生效的澳门特别行政区第136/2022号行政长官批示中,第九条规定:
根据第26/2001号行政法规第七十八条的规定,在甄选参与竞投公司及进行评标时,尤应考虑下列因素:
(一)所建议的溢价金可变动部分的金额;
(二)开拓外国客源巿场的计划;
(三)经营娱乐场幸运*彩博**或相关方面的经验;
(四)*彩博**项目及非*彩博**项目的投资对澳门特别行政区所带来的利益;
(五)管理娱乐场的计划;
(六)监察及预防娱乐场内不法活动的方案;
(七)拟承担的社会责任。
显然,在内地常态化的打击组织境外赌博业务以及洗钱等违法犯罪行为的同时,开拓外国客源市场的计划显然是澳门*彩博**行业需要重点考虑的因素。
谁有外国客源市场资源优势,谁可能在这次竞投中占据有利位置。
显然,新入局者云顶集团,以及有国际市场背景的威尼斯人、永利澳门有这样的优势。
最后,新《*彩博**法》第45条第1项规定,行政长官在听取*彩博**委员会的意见后,可基于“危害国家或澳门特别行政区的安全”等原因解除娱乐场幸运*彩博**的经营批给。
这一条,如果从“莫须有”和“阴谋论”的角度,可能成为“非我族类、其心必异”这一类观点的借口。
如果这成为事实,那么永利澳门、威尼斯人可能因为股东中没有更多的本土资本,从而有劣势。
但这一条,至少目前不成立。
否则,澳门就会失去商业和市场的基础逻辑,*彩博**行业也会大受破坏。
六、猜想:联合?整合?
“现在持牌的六家中任何一家没拿到新牌照,都是令人吃惊的。”
新入局者云顶集团的劣势在于:需要重新建设项目,几年的建设期内,没有经营现金流。
它的优势在于:在澳门*彩博**行业整体调整期的大环境下,可以从头开始。
子曰:“绘事后素”,老人言:“一张白纸好画最新最美的图画。”都是这个意思。
如果永利澳门背后的大股东,还是其创始人、美国商人Stephen Alan Wynn,那么,永利澳门在这一次竞投中必然会落下风。
这位被称为“拉斯维加斯之父”的富豪,曾于2017年-2018年担任前共和*党**全国委员会财务主席,是美国前总统川普的“金主”之一。
2018年初,他因性骚扰丑闻不得不辞去一应公共职务,并转让其创办的永利度假村的股份。
不如此,则公司将面临着内华达州、马萨诸塞州、澳门特区*场赌**监管机构的调查,这三方机构都有权撤销该公司的*场赌**运营执照。
2018年3月,银河娱乐集团同意以每股175美元购买530万股永利澳门的控股股股东——永利度假村之新发行股份,交易对价9.275亿美元,占当时公司股比为4.9%。
当时,银河娱乐集团副主席吕耀东表示:
“这是个独一无二的机会,让我们能够对这家获全球公认、拥有高质量资产及宏伟蓝图的娱乐企业作出投资。”
永利渡假村行政总裁麦马度表示:
“能够引入银河娱乐集团——如此优秀、并拥有许多共同核心经营理念及价值的公司——成为股东是一个荣幸。”
银河娱乐集团2022年中期报告显示,银河娱乐目前持有永利澳门的母公司永利度假村520万股股份,占已发行股本约4.6%。
类似这样的公司关系,其实是具备整合基础的。
当年,澳门*彩博**行业能从三张正牌照“批转给”成“三正三副”六张牌照,最终的落脚点一定是: 产业发展,利益均沾。
今天,它的落脚点依然如此。
同时,这句话的前面要加一个最重要的前置定语:
“更好融入国家发展大局。”
大局是什么?
大局写在核心价值观中:在富强、民主、文明之后的,是“和谐”。
最后
1961年,作为新入局者,何鸿燊、霍英东等组成香港财团,他们之所以能战胜专营澳门*场赌**20年的傅家,难道真是因为他们的出价比傅家高1.7万元?
肯定不是。
1.7万元,是双方所有台前幕后的战斗之后的差距,而不是几张纸币。
所有的明争暗斗、刀光剑影,最后必须要通过这个方式表现出来而已。
势均力敌就坐下来谈,强弱悬殊就成王败走。
都是千年的狐狸,玩起聊斋来,谁怕谁?
所以,如果没有主动退出方,也许最终的结果是:
参与投标的七家,以不同的方式,都能分得一杯羹。
(正文完)
文中相关数据原始来源如下:相关公司定期报告;澳门特别行政区印务局披露信息;澳门*彩博**监察协调局官网信息,部分信息来自网络。