该来的还是要来的!一拖再拖的2021中超准入名单终于公布,让人意想不到的就是,江苏苏宁和天津泰达居然“分道扬镳”。前者继续停止运营,而后者在各方努力之下成功“复活”。值得一提的就是,上赛季从中超降级的沧州雄狮(石家庄永昌)被“捞了回来”。而引进多名大牌球员的浙江绿城,已经正式无缘2021赛季的中超联赛。万万没想到的就是,前段时间媒体炒作的“广州队更名恒久远大队”也被宣布为假消息。

2021赛季中超名单终于公布
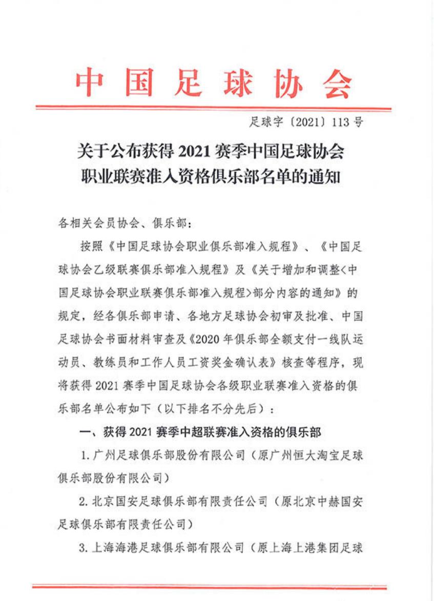
万众期待的2021赛季中超准入名单正式公布,真是几家欢喜几家愁。根据中国足协公布的,关于2021赛季中国足球协会职业联赛准入资格俱乐部名单的通知可以了解到,在经过多个规程如:《职业俱乐部准入规程》、《乙级联赛俱乐部准入规程》及《关于增加和调整<职业联赛俱乐部准入规程>部分内容的通知》等规定。

可以得知,2021赛季中超16支球队的终极名单,其中包括:广州恒大(广州队)、北京国安、上海海港、山东泰山、重庆当代、上海申花、河北华夏、河南建业、天津泰达、广州富力、深圳佳兆业、大连人、青岛黄海、武汉卓尔、沧州雄狮、长春亚泰。

苏宁泰达分道扬镳,沧州队捡漏而绿城太冤了
2021赛季中超名单最让人关注的要数江苏苏宁、天津泰达、沧州雄狮和浙江绿城。前两队作为2020赛季的中超冠军和“保级黑马”,有不少精彩的故事让他带入新赛季。只可惜两支球队都因为财政问题,而在2021年初选择了“停止运营”。万万没想到的就是,正当中超准入名单公布的时候,就传来了两支球队可能“复活”的消息。最终,天津泰达在各方努力之下完成注册,而江苏苏宁却没有完成“大逆袭”。

另一边厢,上赛季降级的沧州雄狮像去年深圳佳兆业那样,意外地获得中超资格。这一支河北的球队在“冬季转会窗”引进了多名球员,球队的实力已经到达了中上游水平。而浙江绿城也是以为可能替补中超,好在没有开始引进外援,不然就是损失巨大。

“恒久远大”不存在,媒体的造谣就可以消停了
通过这一份准入名单我们还发现,16支球队也完成了“中性化”改名。大部分球队以“地区+足球俱乐部”作为标准,如:河北足球俱乐部、武汉足球俱乐部、青岛足球俱乐部。也有像上海海港,上海申花、北京国安和长春亚泰等基本没有改名的球队。值得一提的就是,之前盛传广州恒大将会以“恒久远大”的队名参加2021赛季的消息,被这一份准入名单成功“打脸”。

众所周知,广州恒大从2010年进入中国足球,在2011赛季完成中超“凯泽斯劳滕神话”之后,还获得“八冠王”的荣誉。当然,两次踏上亚洲足球之巅,也是让广州恒大乃至中国足球闪耀国际足坛。万万没想到的就是,在中国足球推进“中心化”改名之后,广州恒大这个世界知名的队名从此消失。即使有“恒久远大”这样的消息流传,都无法扭转广州恒大队名的消失。

正所谓:“无规则不成方圆”。
中国足球职业化二十多年,不仅发展缓慢甚至多次“开倒车”。主要是因为足球管理者和参与者经常不按照职业化进程推进,也出现基本的足球规则不遵守的情况。如今,2021赛季出现如此糟糕的开局,希望足球管理者和联赛参与者能够“重新做人”。
(此处已添加圈子卡片,请到*今条头日**客户端查看)