3d螺旋手环模型:使用SolidWorks2014绘制;
点击文章末尾的了解更多,观看视频讲解过程。

绘制过程:
1、在上视基准面上绘制草图 圆弧;

2、在上视基准面上绘制第二个草图 直线;

3、曲面扫描:轮廓选择草图 直线;路径选择草图 圆弧;方向扭转控制选择沿路径扭转;定义方式旋转;圈数5;

4、使用移动/复制命令复制3个螺旋曲面:旋转参考点选择原点;沿y轴旋转90度;

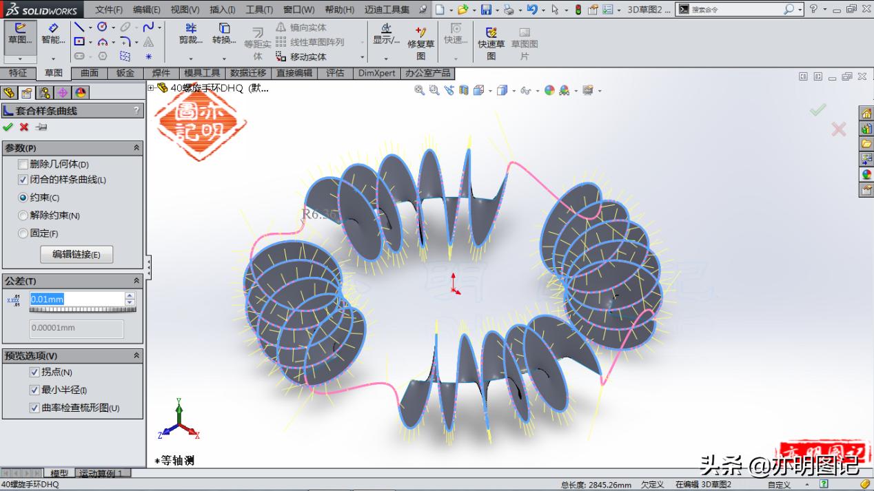
5、选择菜单栏上的工具>>样条曲线工具>>套合样条曲线命令:选择四个螺旋曲面的边线生成样条曲线;

6、删除实体:要删除的实体选择4个螺旋曲面;

7、在上视基准面上绘制草图 圆(2016版本以上可以省略此步骤):圆心与套合样条曲线重合;直径5;

8、扫描:轮廓选择草图 圆;路径选择草图 样条曲线;

9、添加外观颜色;

完成。
☞点击关注@亦明图记 进入主页观看更多精彩内容。
精选图文:
☞分享用SolidWorks绘制钥匙的过程,适合新手进行操作练习
☞分享3d足球的绘制过程,最后几个步骤需要认真操作
☞分享用SolidWorks绘制勺子的过程,全程使用曲面命令进行操作
☞分享用SolidWorks绘制3D海螺的过程,看看你能画出来吗
☞分享用SolidWorks绘制心形弹簧的过程,扫描路径使用交叉曲线生成
点击"了解更多",观看绘制该模型的视频讲解。↓↓↓