万众期待的卡塔尔世界杯临近了,我们已经感受到了些许信息。一些网站和媒体开始预热世界杯了。
北京时间2022年11月21日零点,2022卡塔尔世界杯将正式拉开序幕。
虽然我们的国足无缘世界杯,但是卡塔尔世界杯我们不会缺席。不说别的,就在近日,江苏足协为马宁、施翔举办了执法世界杯出征仪式。

犹记得,白岩松曾在俄罗斯世界杯期间说过,除了我们的国足,该来的都来了。卡塔尔世界杯离不开我们,离不开我们的球迷,离不开我们的广告,离不开中国因素,等等。虽然我们的国足无缘世界杯。

这个很矛盾,也很滑稽,但是也很讽刺。至于原因大家都懂得,至少是酸酸的。
或许是为了弥补这一点吧?有人就举办了国足参加世界杯20周年活动,这是庆祝活动,更是一个对现实无情嘲弄的活动。我们也只有这种阿Q心理,的确是祖上曾经阔过,虽然只是进入了世界杯一次。
根据组委会相关报道,全部赛程共计28天毫无疑问是球迷的节日,特别是在新冠肺炎疫情肆虐全球的情况下。卡塔尔世界杯的举办更是弥足珍贵。

卡塔尔世界杯越来越近,但是中国足坛透露出来的信息却在默默的说明着一个问题。那就是,国足或许离世界杯越来越远了。

首先是,国足无帅。虽然李霄鹏还是名义上的主帅,但是没有人包括他自己都不会认为自己还是主帅。这是怪现状之一。
举报

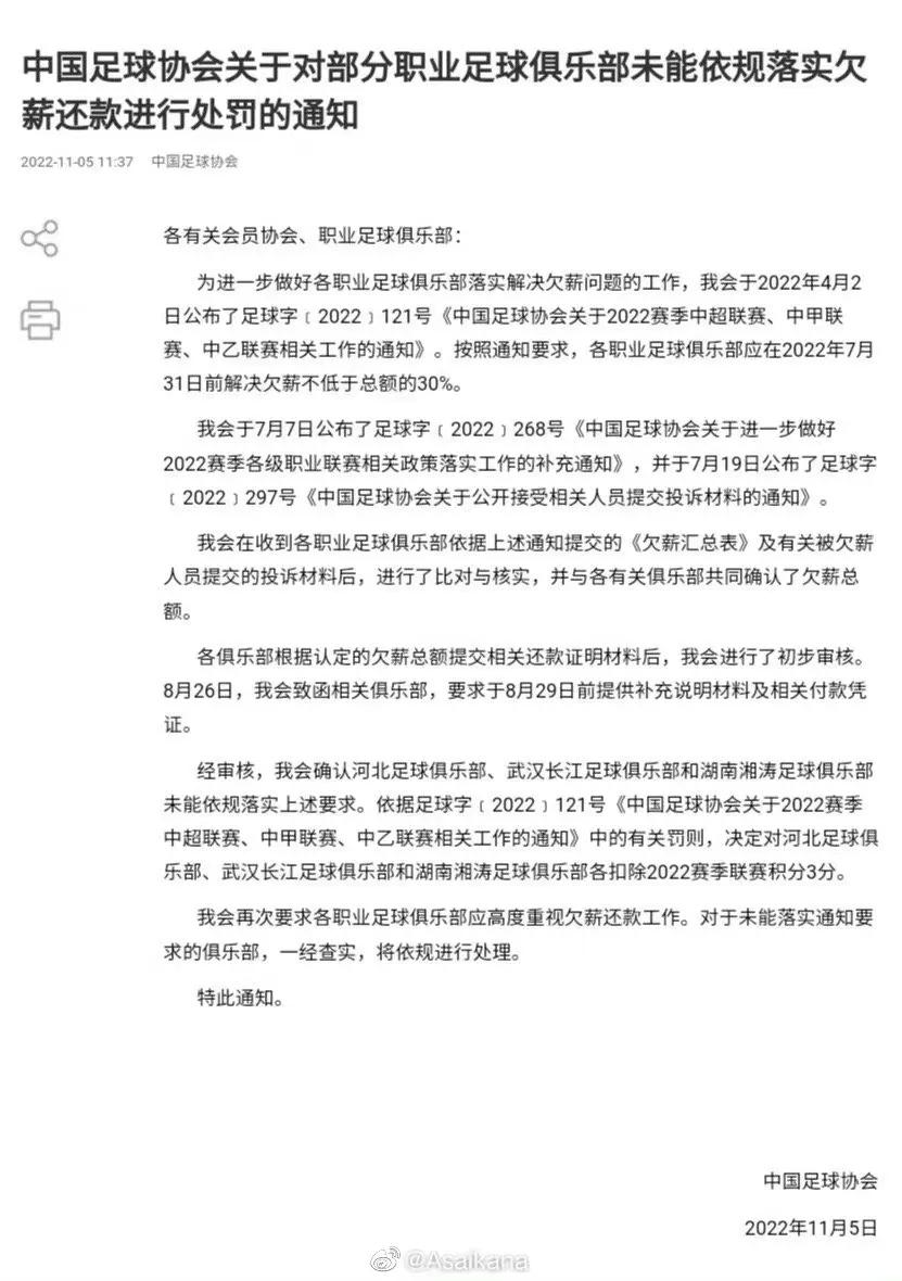
再者,就是华夏俱乐部队员在比赛中拉横幅*薪讨**。而这也是中国足球的冰山一角。

等等。
卡塔尔世界杯是球迷的节日,包括中国球迷,但是中国球迷在观看欣赏世界杯时会是心有千千结的。

因为卡塔尔世界杯虽然临近了,但是我们的国足离世界杯或更远了。而这不是什么哗众取宠耸人听闻,更不是什么语不惊人死不休,而是从中国足坛现实的种种不堪中体现出来的。国足是坐困愁城,甚至是作茧自缚。
而这是是有事实为证的,不得不信啊!