
如果你有幸申购了 7 月 15 日一只发售价为 7.8 美元/股的新股,并坚持到前天收盘。
那么恭喜你,从此进入了财富自由的行列。
截止到 8 月 2 日收盘,它的股票价格猛涨至 1679 美元/股,短短两周左右增长超过 200 倍,市值高达 3107 亿美元,把阿里巴巴集团狠狠踩在脚下。
这家公司的名字,叫尚乘数科(HKD.NYSE)。

图源:老虎证券
有趣的是,昨夜,尚乘数科又开盘暴跌,收跌 34.48%,市值一夜蒸发了 1000 多亿美元。
如此上蹿下跳的股价,让本编辑部直呼:
这哪是正经股票,这不是区块链山寨币么?
值得注意的是,尚乘数科的总股本有 1.85 亿,目前为止流通股本却只有 1600 万,流通率极低。
想让阿里巴巴的股价涨 3.35%,需要 22.62 亿美元的成交。

而让尚乘数科的股价涨 126.28%,却只要:
4.71 亿美元。

尚乘数科如此离奇的市值与极低的成交额,让本编辑部中曾在四大做过咨询的老师直呼:
这玩意儿不是谁买谁 XX 么!?
就是这样一家流通性也不怎么强,成交量也不怎么多,名声也不怎么响亮的公司,坐上了 SEC 中概股市值排名的第二把交椅,仅次于台积电( 4486亿美金 )。
这离奇的背后,藏着什么?
身世起源
2003 年 1 月份,李嘉诚的长和公司与澳大利亚联邦银行一起组建了尚乘集团,公司主要提供金融服务。当时这家公司主要是由李嘉诚名下的长江和记实业有限公司进行管理和运营。
7 年前,在蔡志坚的努力下,瓴睿资本( L.R. Capital )收购了尚乘集团大部分的股权,并引入摩根士丹利和中国民生投资两家大型资本的加盟,李嘉诚家族仅剩余很少量的股权。

图源:AMTD尚乘
而这种股权的变动,也让以蔡志坚为首的管理团队替代了 “ 李嘉诚 ” 团队,牢牢地掌握了尚乘的管理权和控制权。
而本文的主角 —— 尚乘数科于 2019 年 9 月 12 日成立。
2022 年初,尚乘数科被尚乘国际斥资 12 亿美元收购。收购完成后,尚乘国际拥有尚乘数科 97.1% 股权,前者也将股票简称更名为尚乘 IDEA 集团。

图源:尚乘数科招股书
截至 2021 年底,AMTD 集团持有尚乘国际 50.6% 股权,蔡志坚独资的Infinity Power Investments Limited 持股32.5%。根据招股书,Infinity Power Investments Limited是 尚乘国际最大单一股东。AMTD 集团股权并未披露,根据集团董事会名录,可以判断尚乘国际的主要控制者中也一定有蔡志坚。
主营业务
在尚乘数科招股书 “ 我们的使命 ” 这一栏里,他们写道:

“ 我们的使命是成为最好的企业家和创新创意的核聚变反应堆。。。 ”
是的没错,他们把自己比作核聚变反应堆。
真是越来越有山寨币们淘宝代笔白皮书那味儿了呢。
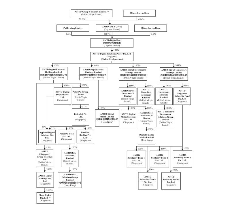
尚乘数科的主营业务是严格按照尚乘数科的股权构架来进行划分的。

图源:尚乘数科招股书
根据其股权构架图,尚乘数字科技集团下边主要分为四家公司:尚乘数字金融控股有限公司,尚乘数字媒体控股有限公司,尚乘数字投资控股有限公司,尚乘数字网络控股有限公司。而尚乘数科的主营业务,紧紧围绕这四家公司展开。
首先是数字金融服务,由于数字金融服务在每个国家都需要相关的 “ 经营牌照 ”,所以在这个方面,尚乘数科主要做了两件事情:
1.与小米、SP 集团和 Funding Societies 签订具有约束力条款合同,三家公司共同建立一家新的财团,从描述的字里行间中出,尚乘是该项目的主要掌控者。该财团的主要目的,是利用小米等公司的资本和市场影响力,在新加坡拿下数字银行的经营牌照。根据尚乘官网公布的信息,该财团已经于 2019 年获取了香港金融管理局所颁发的虚拟银行的牌照。
2.通过购买,掌握了 PolicyPal 与 CapBridge Financial 这两家公司,获得新加坡政府背书的保险,私募牌照。PolicyPal 是第一家从新加坡 “ 金融沙盒 ” 中毕业的 Fintech( 金融科技 )企业,该企业的主营业务是数字保险行业。( 购买了该家公司相当于购买到了数字保险的 “ 牌照 ” )。CapBridge Financia 则是一家可以向全球的个人投资者( 散户 )提供私募股权产品的公司。
就此,尚乘数科数字金融业务在全球范围内获得了一定的合法性。
其次是蜘蛛网( SpiderNet )生态体系解决方案。

图源:尚乘国际官网
招股书里,关于这项业务的描述十分玄妙,但通俗点说,可以理解为:尚乘数科在金融圈建立了一个巨大的关系网,为亚洲企业家和企业服务,帮助其触达资源和技术,尚乘数科会从中收取一定的会员费。
说白了就是一个掮客。
第三项业务是 “ 数字媒体 ”,曾在 2021 年和中国香港 TVB 合作推出电视剧《 刑侦日记 》。

你可能没听说过《 刑侦日记 》,但你一定看过或者听过《 拆弹专家 》吧?
没错,《 拆弹专家2 》就是尚乘数科联合阿里巴巴等公司一起投资拍摄的,该电影的票房收官 2.264 亿美元,一度成为中国香港电影票房冠军。

图源:维基百科
第四项业务,叫 “ 数字投资 ”,该公司直接或间接地投资了多家公司:

图源:尚乘集团官网
那么,这家公司的营收如何呢?
尚乘数科的收入主要包括:
1.数字金融服务收入,主要为保险经纪收入,即向保险买家收取费用和佣金。
2.蜘蛛网生态系统解决方案业务收入,按合约期确认费用收入。
目前,蜘蛛网生态系统解决方案业务收入是其主要的费用和佣金收入。( 招股书原文 )

比较有意思的一点是,从 2021 年开始,尚乘数科的期间净利润开始大于期间综合收益( 收入 )。
这种现象出现的原因主要是由于期间金融资产公允价值变动导致( FVTPL )。

图源:尚乘数科招股书
这可以导致一个更有趣的现象:
就拿 2022 年财年前 10 个月的主营业务收入来说,即便经营利润下降,股东应占净利润还能增加 50% 左右。
简单的解释:就是尚乘数科并不是在做实业,是把购买的公司包装一下再当成商品出售,进而换取更多的 FVTPL 收益。
危险信号
在实际经营的业务中,营收最高的 “ 蜘蛛网生态 ” 业务,本身就是吃了上顿没下顿、稳定性很难被保障的掮客生意。
同时,这项业务,还有一部分是其母公司尚乘国际喂过来的。
尚乘数科与尚乘国际签订协议,为天星银行提供蜘蛛网生态系统解决方案,包括资源、资本支持以及金融专业技术,以支持其业务的拓展,每年收取服务费。
而天星银行,是其母公司尚乘国际与小米合办的。
这种 “ 服务 ” 是非标业务,行情很不透明,存在一定风险。
其实这种做法比较常见,比如房地产公司会把自己新楼盘的物业业务喂给同集团的物业公司,那我们为什么认为他存在一定风险呢?
尚乘集团曾在 2015 年尝试申请港股上市,但因遭香港交易所质疑其申报业务不实,背后存在大量自营盘交易,进而被公开驳回申请。
而在尚乘数科上市前夕,尚乘集团与瓴睿资本( L.R. Capital )签订股份回购协议,回购了之前分配予瓴睿资本的尚乘集团特定股份,瓴睿资本于尚乘集团持有的其他股份则在 2021 年 12 月 31 日出售给第三方,随后,瓴睿资本不再是尚乘集团的股东。
作为当时收购尚乘集团的主要发力者的瓴睿资本( L.R. Capital ),在其子公司尚乘数科上市前夕心甘情愿的出售所持股份,这样的操作不太正常,但在可以理解的范围内。
可如果瓴睿资本( L.R. Capital )的股东中有蔡志坚的朋友,那这一系列操作是不是就有点说法?
彭博社曾引述消息人士和相关身份文件称,蔡志坚的父亲蔡国基在领睿资本中拥有利益,其母 Chan Mei Ching 亦持有领睿资本一带一路投资有限公司的股权。
与此同时,根据彭博社消息,蔡志坚本人,也有一些不光彩的过去:
1.香港证监会发现,蔡志坚在瑞银香港就职期间,指导了领睿资本( LR Capital Financial )在一项名为 “ 前沿计划 ” 中的决策,而摩根士丹利并不知情。此举导致蔡志坚产生了与瑞银及其客户摩根士丹利的潜在利益冲突,而他本人并没有就此做出任何声明。 ( 摩根士丹利当时想卖尚乘国际的股份,蔡志强他爹的领睿资本当时想买 摩根士丹利手里的股份,蔡志坚所代表的瑞银是这场交易的保荐人,按理来讲,蔡志坚不应该代表瑞银出现。 )
2.蔡志坚在瑞银期间,参与内地太阳能硅材料生产商 “ 新特能源 ” 在港股的首次公开募股上市(IPO)工作。瑞银为新特能源IPO的联席保荐人、联席全球协调人、联席簿记管理人和联席牵头经办人。该项目同样涉及他爹的领睿资本,瓴睿资本下属的两家公司分别是 “ 新特能源 ” 曾经的投资者和基石投资者。
现在,所有相关的报道都已被抹去,我们很难再细究细节。
但我相信,从上面这些信息碎片里,你们能理解我的意思。
在这样的背景下,尚乘数科上市后开始离奇暴涨,并且有媒体对其进行报道,故意强化了 “ 李嘉诚 ” 这个名字。

图源:ETtoday
前面我们已经提到,早在七年前,李嘉诚就已经跟尚乘系公司没什么太大关系了。就在我们即将发出本稿前,据财新消息,李嘉诚与尚乘数科公开划清界限。

我们前面同时提到,尚乘数科的股权高度集中,流通股占总股本比例非常的低,很容易被操纵爆炒。
是谁,在媒体端放出李嘉诚这个金字招牌给尚乘数科造势?
又是谁,在用并不高的资金爆炒尚乘数科的市值?
韭菜们根本不知道,谁才是真正的大赢家。
