




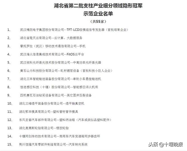
湖北日报讯(记者吴文娟、通讯员王琼)我省第二批支柱产业细分领域隐形冠军企业名单出炉了,新认定的410家企业,个个都是细分领域的佼佼者,其中市场占有率全国排名第一的企业有36家,2家全球排名第一。
12月10日从省经信厅获悉,经企业自主申报,地方经信部门推荐和专家评审,并报经省政府同意,武汉精测电子集团股份有限公司等55家企业为示范企业,武汉达梦数据库有限公司等108家企业为科技小巨人企业,武汉攀升鼎承科技有限公司等247家企业为培育企业。德国管理大师赫尔曼·西蒙首创了“隐形冠军”这个说法,这些公司或许鲜为人知,但在某个细分领域,却牢牢控制着本地、本国甚至全球市场。这样的“牛企”,湖北还不少。
大部分功能饮料都离不开一种原材料——牛磺酸,牛磺酸是我们体内不可缺少的的氨基酸。潜江永安药业股份有限公司生产的牛磺酸占据全球一半市场。截至2018年上半年,永安药业已成为全球最大的牛磺酸生产基地,占50%左右的市场份额,其产品80%以上出口。省经信厅产业处相关负责人介绍,从去年的整体发展情况看,无论是增长速度、利润率水平,还是企业创新研发能力、两化融合水平等,隐形冠军企业都普遍高于一般生产企业。410家企业销售、利润同比分别增长11.67%和26.62%。共拥有核心自主知识产权12423项,发明专利4367项,参与制定国家标准266项。据了解,今年重点行业细分领域主要集中在食品、智能装备、生物医药和高端医疗器械、汽车及零部件、电子信息技术等13个行业。
我省计划通过三年培育,到2020年在支柱产业细分领域中培育形成1000家隐形冠军企业。去年,认定了第一批隐形冠军企业323家。
湖北省第二批支柱产业细分领域隐形冠军
科技小巨人名单
(共 108 家)
1、武汉达梦数据库有限公司--达梦数据库管理系统
2、武汉虹信通信技术有限责任公司--移动通信基站天线
3、武汉新烽光电股份有限公司--遥测终端机
4、武汉微创光电股份有限公司--公路联网监控系统
5、华讯方舟科技(湖北)有限公司--微博变频器
6、湖北台基半导体股份有限公司--大功率半导体模块
7、湖北龙腾电子科技有限公司--印刷电路板
8、湖北华辰凯龙电力有限公司--基于网络化大数据电力需求侧管理系统
9、健鼎(湖北)电子有限公司--PCB印刷电路板
10、武汉中岩科技股份有限公司--基桩超声波CT成像测试仪
11、黄石艾博科技发展有限公司--交流电动机
12、黄石上方检测设备有限公司--X光检测器具及设备
13、湖北唯思凌科装备制造有限公司--车轮向器齿轮齿条啮合间隙自动检测及调整机台
14、荆州市江汉众力实业有限公司--飞机发动机支架
15、湖北天池机械股份公司--揉捻机
16、襄阳国铁机电股份有限公司--电动架车机(首批培育企业)
17、湖北时瑞达重型工程机械有限公司--综合作业车
18、襄阳忠良工程机械有限责任公司--挖掘式装载机
19、湖北省鄂州市天元砂辊有限责任公司—碾米砂辊
20、杜肯索斯(武汉)空气分布系统有限公司--纤维织物风管系统
21、湖北华兴机械科技股份有限公司--液位测量仪表
22、钟祥新宇机电制造股份有限公司--振动电机
23、湖北鄂电德力电气有限公司--变压器
24、湖北科峰传动设备有限公司--非开挖顶管机用行星减速机
25、威斯卡特工业(中国)有限公司--涡轮增压器壳体
26、武汉合康动力技术有限公司--整车控制器
27、湖北加恒实业有限公司--高精密冷拔钢管
28、万向通达股份公司--汽车排气系统
29、正和汽车科技(十堰)股份有限公司--汽车车身
30、十堰恒融实业有限公司--铝制包装容器
31、沙市久隆汽车动力转向器有限公司--动力转向器
32、荆大(荆州)汽车配件股份有限公司--汽车制动油管(硬管)管材
33、湖北美标汽车制冷系统有限公司--中、重型卡车汽车空调系统
34、荆州市巨鲸传动机械有限公司--锟压机用减速机
35、湖北三环车桥有限公司--汽车前轴(首批培育企业)
36、湖北新火炬科技有限公司--汽车轮毂轴承及单元
37、襄阳光瑞汽车零部件有限公司--乘用车保险杠总成
38、福耀玻璃(湖北)有限公司--钢化玻璃
39、咸宁市洪盛模具科技有限公司--注塑模具(首批培育企业)
40、武汉明德生物科技股份有限公司--降钙素原(PCT)检测试剂盒
41、武汉维斯第医用科技股份有限公司--一次性使用负压引流护创材料(引流管套装)
42、湖北远大富驰医药化工股份有限公司--硫酸二甲酯
43、远大医药黄石飞云制药有限公司--注射用羟喜树碱
44、湖北丹澳药业有限公司--黄体酮
45、能特科技有限公司--维生素E
46、湖北华美阳光生物科技有限公司--体外受精显微操作管
47、湖北恒安芙林药业股份有限公司—糠酸莫米松乳膏(首批培育企业)
48、湖北龙翔药业科技股份有限公司--氟苯尼考
49、湖北人福药用辅料股份有限公司--药用空心胶囊
50、湖北福人药业股份有限公司--金刚藤胶囊
51、湖北省八峰药化股份有限公司--氨基酸原料药
52、湖北诺得胜制药有限公司--麻仁丸
53、湖北人福成田药业有限公司--膏霜剂(首批培育企业)
54、格林美(武汉)城市矿产循环产业园开发有限公司--铜废碎料
55、黄石市建材节能设备总厂—工业固体废弃物综合利用技术成套装备
56、大禹电气科技股份有限公司--软起动器
57、湖北思博盈环保科技股份有限公司—中低温SCR脱硝催化剂
58、湖北双剑鼓风机股份有限公司--二氧化硫系列离心鼓风机
59、仙桃市聚兴橡胶有限公司--再生橡胶(首批培育企业)
60、湖北高博科技有限公司--磷酸铁锂前驱体
61、湖北汉科新技术股份有限公司--石油钻井液和完井液技术
62、湖北新四海化工股份有限公司--有机硅树脂
63、湖北天瓷电子材料有限公司—二氧化钛
64、湖北光合生物科技有限公司--全生物降解原材料
65、湖北鸿创科技有限公司--液晶显示模组
66、湖北中一科技股份有限公司--锂电铜箔
67、湖北吉和昌化工科技有限公司--丙烷磺内酯(首批培育企业)
68、湖北亿佳欧电子陶瓷股份有限公司--电阻器陶瓷零件
69、麻城天安化工股份有限公司--TAN-轨道螺栓长效防锈油脂
70、神龙防腐保温工程集团有限公司--硅酸铝系列
71、湖北鸿路钢结构有限公司--钢铁结构体部件
72、湖北元拓铝合金模架制造有限公司--铝合金模板(首批培育企业)
73、湖北东神楚天化工有限公司--改性铵油*药炸**
74、湖北雪飞化工有限公司--民用*化棉硝**
75、荆门市维佳实业有限公司--复合蜡
76、湖北祥云(集团)化工股份有限公司--磷酸一铵
77、武汉三源特种建材有限责任公司--镁质高性能混凝土抗裂剂(首批培育企业)
78、武汉海润工程设备有限公司--铁路支座(首批培育企业)
79、荆州市亿钧玻璃股份有限公司--平板玻璃
80、湖北鑫统领万象科技有限公司--水泥助磨剂(首批培育企业)
81、湖北鄂信钻石科技股份有限公司--复合钻石工具(首批培育企业)
82、湖北中港金属制造有限公司--幕墙铝单板
83、湖北泰晶电子科技股份有限公司--压电石英晶体元器件
84、湖北博雅饰品有限公司--发饰品
85、宜昌市丽豪包装彩印有限公司--3D数字印刷品
86、际华三五四二纺织有限公司--莫代尔棉混纺高档床上用织物制品
87、湖北华海纤维科技股份有限公司—未涂布印刷书写用纸
88、湖北克拉弗特实业有限公司--纸杯(首批培育企业)
89、湖北优布非织造布有限公司--胎基布
90、湖北福力德鞋业有限责任公司--科技智能跑鞋
91、湖北博韬合纤有限公司--丙纶短纤维
92、湖北祥源特种布股份有限公司--阻燃面料
93、易立科技通山有限公司--绝缘纸板(首批培育企业)
94、湖北小胡鸭食品有限责任公司--鸭卤制品
95、湖北邓村绿茶集团股份有限公司--精制绿茶(首批培育企业)
96、湖北汉家刘氏茶叶股份有限公司—黑茶(首批培育企业)
97、襄阳大山健康食品有限公司--营养饼干
98、武汉市华甜生物科技有限公司--纽甜
99、泛亚(武汉)食品科技有限公司--香精
100、钟祥市罗师傅粮油食品有限公司--香菇牛肉酱
101、湖北浩伟科技股份有限公司--香菇
102、湖北龙王恨渔具集团有限公司--鱼饵(首批培育企业)
103、湖北藻上好生物科技有限公司--保健类食品
104、湖北景源生物科技股份有限公司--食用酒精(首批培育企业)
105、湖北天星粮油股份有限公司--稻米油
106、恩施德源健康科技发展有限公司--压片糖果
107、湖北顾大嫂食品有限公司--方便食品(首批培育企业)
108、 湖北虾乡食品股份有限公司--虾乡稻
湖北省第二批支柱产业细分领域隐形冠军
培育企业名单
(共 247 家)
1、武汉攀升鼎承科技有限公司--电脑主机高配DIY游戏组装机
2、武汉网信安全技术股份有限公司--医疗信息化系统技术服务
3、武汉兴图新科电子股份有限公司--网络化视频指挥系统
4、竑光新能源科技有限公司--光伏逆变器
5、十堰亿脉科技有限公司--汽车汽配网络平台
6、荆州市祥光磁电电子科技有限公司--锰锌铁氧体(软性磁芯)
7、湖北凯乐量子通信科技光电科技有限公司--光纤
8、湖北恒颖超科技有限公司--无线智能音箱
9、 湖北骏骞光电科技有限公司--光连接器
10、湖北优尼科光电技术股份有限公司--液晶显示屏
11、湖北仁齐科技有限公司--电容式触摸屏
12、湖北三赢兴电子科技有限公司--手机摄像模组
13、湖北碧辰科技股份有限公司--印制电路板
14、菲布雷格光电科技(湖北)有限公司--光纤光栅
15、武汉磐电科技股份有限公司--交流1000KV特高压电压互感器车载校验平台
16、中国电建集团武汉重工装备有限公司--单车翻车机
17、穆特科技(武汉)股份有限公司--六自由度平台
18、盛隆电气集团有限公司--智能低压柜
19、黄石市科威自控有限公司--智能伺服
20、黄石市宏佳模具有限公司--模具研发及制造
21、黄石东贝制冷有限公司--冷(热)饮水机
22、黄石市高潮工矿机械有限公司--液压动力机械及元件制造(精密液压油缸)
23、湖北三丰小松自动化仓储设备有限公司--有轨巷道堆垛机
24、湖北三丰机器人有限公司--AGV自动导引车
25、湖北振新杰智能装备科技股份有限公司--汽车稳定杆
26、湖北佳恒科技股份有限公司--白卸车液压油缸总成
27、十堰高周波科工贸有限公司--曲轴淬火设备
28、湖北广奥减振器制造有限公司--发动机曲轴扭振减振器
29、华意压缩机(荆州)有限公司--制冷压缩机
30、湖北生达机电有限公司--磨粉磨浆机
31、湖北国电众恒电气有限公司--智能消弧消谐综合保护装置
32、大力电工襄阳股份有限公司--降补固态软启动
33、湖北德宜智精密机械有限公司--刹车片专用钻床
34、湖北晨风轨道装备股份有限公司--窄轨内燃机车
35、鄂州市恒基智能装备制造有限公司--弹簧式圆锥机
36、湖北富升智能装备股份有限公司--螺旋压力机
37、鄂州市兴方磨具有限公司--碾米砂轮
38、中电华骋科技有限公司--配电箱
39、湖北天腾重型机械股份有限公司--撬毛台车
40、京山三雷重工股份有限公司--轮式拖拉机系列
41、湖北同发机电有限公司--*土稀**永磁发动机
42、湖北霍尔科技有限公司--壁挂式新风机
43、约斯特(中国)汽车部件有限公司--挂车牵引座
44、黄石鑫华轮毂有限公司--铝合金轮毂
45、双星东风轮胎有限公司--轮胎
46、东风专用零部件有限公司--商用车驾驶室悬架总成
47、湖北帕菲特工程机械有限公司--蓝牌清障车
48、湖北伟士通汽车零件有限公司--调角器
49、湖北华阳汽车变速系统股份有限公司--换挡机构
50、勋西精诚汽配有限公司--DCT差速器壳体
51、湖北鑫宝马弹簧有限公司--乘用车悬架簧
52、湖北恒隆汽车系统集团有限公司--汽车转向器
53、石首市新兴汽车配件制造有限公司--单蹄驻车制动器
54、襄阳恒德汽车配件有限公司--钛合金轮毂
55、湖北谷城县东华机械股份有限公司--车桥后盖
56、湖北双*机虎**械有限公司--平衡悬架总成
57、湖北东风捷祥汽车减振器股份有限公司--减振器
58、京山沃力仕农机制造股份有限公司--板栗脱蓬机
59、湖北脉辉金茂机械有限公司--高空作业升降平台
60、湖北威风汽车配件股份有限公司--柴油发动机凸轮轴
61、随州亿丰泵业有限公司--洒水车水泵
62、程力专用汽车股份有限公司--改装罐式汽车
63、湖北润力专用汽车有限公司--多功能抑尘车(铁路专用)
64、厦工楚胜(湖北)专用汽车制造有限公司--加油车
65、湖北博宇科技有限公司--汽车防盗警报器
66、摩擦一号汽车科技(仙桃)有限公司--轿车系列刹车片
67、天门市江汉三机特车有限责任公司--油田专用车
68、武汉回盛生物科技股份有限公司--治嗽静
69、武汉奇致激光技术股份有限公司--激光手术和治疗设备
70、武汉生之源生物科技股份有限公司--丙氨基酸基转移酶测定试剂盒
71、武汉中博生物股份有限公司--猪圆环病毒2型灭活疫苗
72、湖北富博化工有限责任公司--硝基甲烷
73、湖北远大生物技术有限公司--胱氨酸
74、黄石法姆药业股份有限公司--别嘌醇
75、黄石福尔泰医药科技有限公司--氯甲基异丙基碳酸酯
76、湖北省三鑫生物科技有限公司--白藜芦醇
77、湖北东信药业有限公司--栓剂药品
78、湖北创力有限公司--香菇多糖胶囊
79、宜城市共同药业有限公司--炔雌醇
80、湖北鑫吉药用包装股份有限公司--药用软膏铝管
81、湖北唯森制药有限公司--右旋布洛芬口服混悬液
82、湖北梦阳药业股份有限公司--生白口服液/合剂
83、湖北美宝药业股份有限公司--安络痛片
84、京山瑞生制药有限公司--氟苯尼考
85、湖北精耕生物工程有限公司--医用护创液体敷料
86、湖北宏中药业股份有限公司--米尔贝肟
87、蕲春时珍艾草科技有限公司--远红外艾灸贴
88、湖北鼎爱科技股份有限公司--蕲艾穴位贴
89、湖北利康医用材料股份有限公司--口服液用丁基橡胶塞
90、潜江市潜半夏药业股份有限公司--潜半夏
91、潜江市绿海宝生物技术有限公司--栀子黄
92、湖北潜龙药业有限公司--兰索拉唑
93、黄石华亿塑胶有限公司--PVC层压板
94、荆州大地生物工程股份有限公司--生物柴油
95、湖北鑫物再生资源科技发展有限公司--高强瓦楞原纸
96、泰山石膏(襄阳)有限公司--纸面石板膏
97、亚丹生态家居(荆门)有限公司--环保定制家具
98、湖北华信机械发展有限公司--锅炉吹灰器
99、金凤凰纸业(孝感)--瓦楞原纸
100、湖北宇声环保科技有限公司--道床吸音板
101、湖北申邦化纤科技有限公司--再生涤纶短纤维
102、湖北华亿通橡胶有限公司--废轮胎精细胶粉
103、湖北永绍科技股份有限公司--其他危险废弃物治理服务
104、武汉万邦激光金刚石工具股份有限公司--金刚石圆锯片
105、黄石金朝阳粉末材料有限责任公司--三硫化二锑
106、湖北力莱科技有限公司--手机电池
107、湖北天龙石墨炭业有限公司--石墨异形件
108、湖北艺凡鑫印铁科技有限公司--马口铁印刷
109、万华生态板业(荆州)有限公司--禾香板
110、荆州亮诚科技股份有限公司--硅芯管
111、瑞奇化工(松滋)有限公司--固化剂
112、湖北山鹰光电科技股份有限公司--高精密光学镜片
113、湖北绿新环保包装科技有限公司--转移纸
114、湖北五方光电股份有限公司--光学滤光片
115、湖北新阳特种纤维股份有限公司--二醋酸纤维丝束
116、宜昌三峡中润纳米材料有限公司--玻璃纳米隔热保温涂料
117、宜昌恒友化工股份有限公司--五氯吡啶
118、宜都市华阳化工有限责任公司--2-羟基-4-甲氧基二苯甲酮(BP-3)
119、宜昌利民管业科技股份有限公司--内衬不锈钢复合钢管
120、宜昌朗天新型建材有限公司--页岩陶粒人工轻骨料
121、襄阳市精信催化剂有限责任公司--s1-系列催化剂
122、荆门环星循环农业发展有限公司--人造板
123、百杰瑞(荆门)新材料有限公司--高纯氟化锂
124、湖北合和微晶玻璃有限公司--微晶玻璃
125、湖北洋田塑料制品有限公司--新型改性增强塑料配件
126、湖北力泰环保科技有限公司--融雪剂
127、湖北金马塑业有限公司--塑料硬管
128、湖北荟煌科技股份有限公司--甲烷化催化剂
129、咸宁海威复合材料制品有限公司--托体
130、湖北金兰特种金属材料有限公司--不锈钢-钢爆炸复合板
131、湖北晶洋科技股份有限公司--钒氮合金
132、湖北犇星化工有限责任公司--硫醇甲基锡
133、湖北维顿生物科技有限公司--聚酰胺树脂
134、湖北江特绝缘材料有限公司--环氧浇注树脂
135、潜江市江汉钻具有限公司--整体硬质合金钻头
136、湖北楠田工模具科技有限公司--模具钢-Cr8
137、鄂州市德标机械有限公司--液态硅胶注射成型机
138、湖北金盛兰冶金科技有限公司--带肋钢筋
139、湖北百盛钛业有限公司--海绵钛
140、竹山县秦巴钡盐有限公司--硫酸钡
141、湖北万润新能源科技发展有限公司--磷酸铁
142、湖北移栽灵农业科技股份有限公司--85%调环酸钙原药
143、松滋市璐达科技有限公司--亚磷酸(水解)
144、湖北龙海化工有限公司--钻进液用OCMA膨润土粉
145、湖北宜化松滋肥业有限公司--磷酸二铵
146、松滋市华邦绝缘材料股份有限公司--环氧固化剂
147、湖北荆江选矿药剂有限公司--MOS、MOH、MOH-2选钛浮选剂系列
148、湖北泓通肥业有限公司--有机肥料
149、嘉施利(荆州)化肥有限公司--磷酸一铵
150、湖北浩斯特化肥有限公司--高塔复合肥
151、湖北京山楚天钡盐有限责任公司--碳酸钡
152、湖北志诚化工科技股份有限公司--1H-1,2,4-三氮唑-3-甲酸甲酯
153、湖北仙隆化工股份有限公司--辛硫磷原药
154、中国石化江汉油田分公司盐化工总厂--漂粉精
155、湖北万顺木业股份有限公司--胶合板
156、湖北楚峰建科集团荆州开元新材股份有限公司--蒸压砂加气混凝土砌块
157、湖北大地环保设备有限公司--耐磨、防水陶瓷托锟
158、湖北汇合建材有限公司--铝制推拉窗
159、湖北沛函建设有限公司--木结构建筑构件
160、湖北银天钻石科技有限公司--花岗岩锯片
161、湖北荆玻海龙玻璃制品有限公司--玻璃包装容器
162、湖北京兰水泥集团有限公司--硅酸盐水泥熟料
163、湖北弘港科技有限公司--镀膜玻璃
164、湖北龙星钢构有限公司--钢结构
165、湖北大帆金属制品有限公司--优质合金钢
166、湖北兴荣陶瓷有限公司--无釉瓷质砖
167、湖北鑫运祥科技发展有限公司--高品质金刚石道具
168、湖北宇洪光电实业有限公司--电线电缆
169、红安县凯环电子科技有限公司--电线电缆
170、湖北杭瑞陶瓷有限责任公司--窑变釉陶瓷砖
171、恩施市齐进节能建材工程有限公司--保温材料
172、武汉鑫友泰光电科技有限公司--石英玻璃纤维及制品
173、武汉裕大华纺织服饰服装集团有限公司--化纤纱
174、武汉亿童文教股份有限公司--图书材料
175、湖北海富镍网科技股份有限公司--镍网
176、湖北劲佳包装有限公司--彩盒(酒类)
177、湖北陈贵顺富纺织服装有限公司--牛仔布
178、普森包装工程(十堰)有限公司--包装箱
179、竹山县明宏塑料编织有限公司--水泥包装袋
180、湖北丰缘科技股份有限公司--照明灯具
181、湖北海兴卫生用品集团有限公司--医用手术衣
182、松滋市鑫盖包装有限公司--酒瓶盖
183、荆州思创科技开发有限公司--防毒面具
184、玉沙集团有限公司--面巾
185、荆州市红叶针织服饰有限公司--婴儿内衣
186、湖北祥兴纸业科技有限公司--瓦楞纸
187、湖北荣成再生科技有限公司--机制纸及纸板
188、湖北美的电冰箱有限公司--家用电冰箱
189、湖北金犁劳保科技股份有限公司--棉制针织手套
190、湖北金民纤维材料科技有限公司--无碳复写纸
191、湖北宜昌翔陵纸制品有限公司--箱板纸
192、湖北金环新材料科技有限公司--黏胶长丝
193、襄樊富仕纺织服饰有限公司--高档革基布纱线
194、襄阳市盈乐卫生用品有限公司--卫生巾、纸尿裤
195、枣阳市东航塑编彩印有限公司--防虫编织袋
196、湖北国昊文化创意发展有限公司--圆规套装
197、湖北太力家庭用品制造有限公司--真空压缩袋
198、湖北晶昱玻璃制品有限公司--玻璃啤酒瓶
199、湖北福登智能科技股份有限公司--负氧离子功能地毯
200、湖北一杰电子股份有限公司--组装音响
201、宏晟(湖北)纺织有限公司--锦棉系列高档裙装面料
202、湖北宇星水钻饰品有限公司--水钻
203、百鑫(中国)有限公司--精梳涤棉纺纱
204、嘉鱼柯特纺织股份有限公司--花式纱
205、湖北联乐床具集团有限公司--床垫
206、咸宁市汇美达工贸有限公司--餐饮用耐热玻璃器皿
207、崇阳金昌纸业有限公司--瓦纸
208、湖北米迪家具有限公司--床垫
209、康舒电子(武汉)有限公司--电源供应器
210、湖北大立容器制造有限公司--液化石油气钢瓶
211、湖北丝宝股份有限公司--卫生巾
212、湖北天佳日用品有限公司--保温容器
213、湖北龙定海食品有限公司--碱水生面条
214、湖北双港农业科技贸易股份有限公司--鲜鸡蛋
215、湖北枫林酒业酿造有限公司--保健酒、健康白酒
216、荆州市皇冠调味品有限公司--酱
217、松滋恒生油脂科技股份有限公司--精制食用植物油
218、洪湖市井力水产食品有限股份有限公司--淡水鱼糜
219、湖北宁祥畜禽有限公司--鸡蛋
220、湖北瑞邦生物科技有限公司--胶原蛋白肽
221、湖北任森农业科技发展股份有限公司--水晶粉丝
222、湖北香芝源绿色食品有限公司--山茶油
223、湖北省石花酿酒股份有限公司--白酒
224、钟祥亿源生物科技有限公司--蛹虫草参杞片
225、湖北京山富水蔬菜制品股份有限公司--白花菜酱
226、钟祥兴利食品股份有限公司--香菇汤
227、湖北山缘山珍食品有限公司--干制香菇
228、沙洋楚峰粮油有限公司--大米
229、宜慧元食品股份有限公司--酥饼
230、湖北源农食品科技有限公司--气调保持锁鲜系列产品
231、湖北金丰粮油食品有限公司--速冻食品专用糯米粉
232、湖北威艾彼农牧科技股份有限公司--预混合饲料
233、湖北省赵李桥茶厂有限责任公司--边销茶
234、湖北咸宁向阳湖兴兴奶业有限公司--婴幼儿配方奶粉
235、湖北国肽健康酒业有限公司--42度活性肽蓝肽
236、湖北联创食品有限公司--莲子
237、湖北助民食品股份有限公司--草鱼小丸
238、武汉天龙黄鹤楼酒业有限公司--白酒
239、湖北金银丰食品有限公司--小麦挂面
240、湖北万和食品有限公司--黑蒜
241、湖北中兴食品有限公司--茶叶
242、湖北随州鸿发蜂产品有限公司--蜂胶软胶囊
243、恩施州亚麦食品有限责任公司--糕点类
244、恩施亲稀源硒茶产业发展有限公司--精制茶(恩施玉露)
245、湖北楚福油脂股份有限公司—富硒菜籽油
246、湖北九珠蛋业有限公司--皮咸蛋
247、武汉真巧食品有限公司--酱芯曲奇