
■ 知己,了解自己的财务状况
理财理的不是钱,而是人。理财三部曲,过去,现在,未来。搞懂了这个,我们理财投资才有方向,才能控制好节奏,做到心中有数。
所谓过去体现在我们现有的资产跟财务状况,现在是我们现有的收支跟储蓄能力,而未来是我们努力为之奋斗的目标。所以要做一份切实可行的财务规划方案,首先要做知己——对自己和财务的全方位了解,才到知彼。
1.测试你的风险偏好
风险偏好是指为了实现目标,投资者在承担不确定的风险时所持的态度。这就这涉及到客户风险偏好的分类,一般来说分为:非常进取型、温和进取型、中庸稳健型、温和保守型、非常保守型。
小伙伴们是不是很好奇自己属于哪类型的风险偏好呢?一般在银行网站上都有相应的风险评测,大家可以去测试看看。风险偏好将决定你的专属理财产品。
2.正处在理财周期的哪个阶段?
生命周期理论是由F•莫迪利亚尼与宾夕法尼亚大学的R•布伦博格、A•安多共同创建的。该理论为消费者的消费行为提供了全新的解释,它指出个人是在相当长的时间内计划他的消费和储蓄行为的,在整个生命周期内实现消费的最佳配置。
由此延伸到理财领域,即为家庭生命周期的应用。它分为四个时期:家庭形成期(建立家庭生养子女)、家庭成长期(子女长大就学)、家庭成熟期(子女独立和事业发展到巅峰)和家庭衰老期(退休到终老而使家庭消灭)。
家庭应当根据所处的不同阶段,进行不同结构的理财。即一个让你将综合考虑其即期收入、未来收入,以及可预期开支、工作时间、退休时间等诸因素来决定目前的消费和储蓄,以使其消费水平在一生中内保持相对平稳的水平,而不至于出现消费水平的大幅波动。
下表为四个不同阶段的特征,大家对照看看自己与哪一个相符。

3.你的理财目标是什么?
一般而言,投资者在理财过程中会产生两种支出:义务性支出和选择性支出。义务性支出也称为强制性支出,是收入中必须优先满足的支出。
义务性支出包括三项:
第一,日常生活基本开销;第二,已有负债的本利偿还支出;第三,已有保险的续期保费支出。
收入中除去义务性支出的部分就是选择性支出,选择性支出也称为任意性支出,不同价值观的投资者由于对不同理财目标实现后带来的效用有不同的主观评价,因此,对于任意性支出的顺序选择会有所不同。
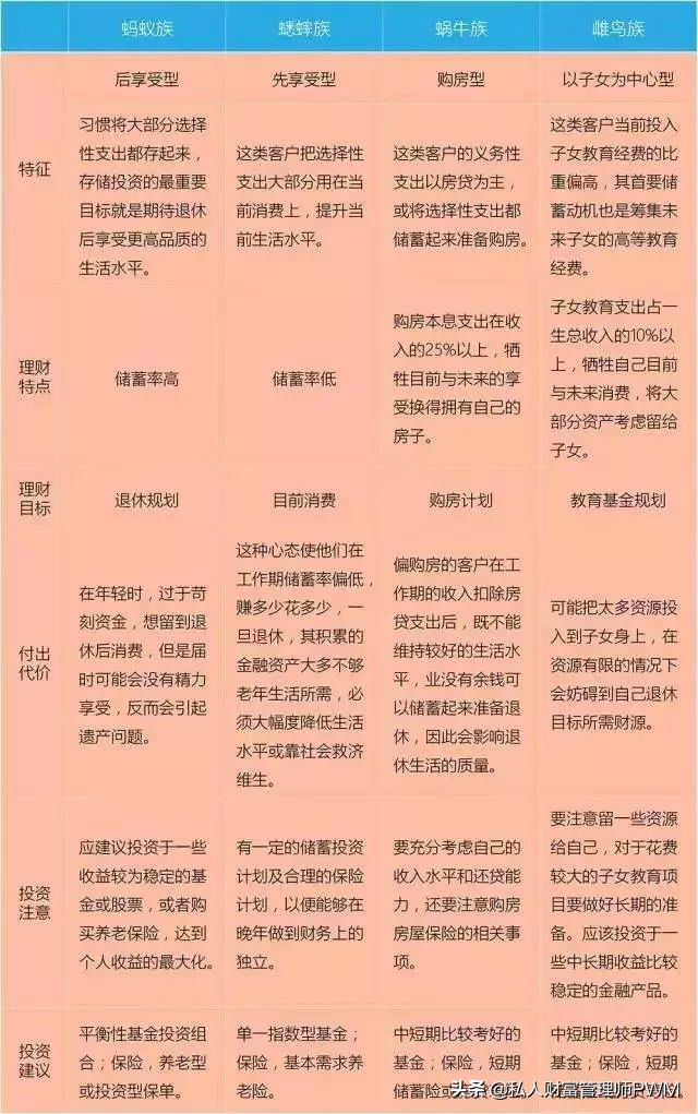
根据对义务性支出和选择性支出的不同态度,可以划分为后享受型(蚂蚁族)、先享受型(蟋蟀族)、购房型(蜗牛族)和以子女为中心型(慈鸟型)四种比较典型的理财价值观。以下图表就是这4种理财价值观的理财特点及使用的投资品种。

另外需要注意的是,这4类理财价值观是为了用作分析,将其分为极为典型的4类。在现实家庭中,理财价值观肯定不会如此典型,会介于几种类型之间。因此,具体的运用过程中就要根据情况,进行比例调整。
4. 财务状况
了解自己的财务,需要从三个层面:收支,资产负债,财务目标。

a.做好收支明细表
了解自己的消费习惯,做出相对合理的预算跟储蓄计划,这是所有人财富积累的基础。花半个小时静下心来好好整理自己的收入支出明细,找出固定和刚性支出,算出自己比较有把握的储蓄额,确定好以后固定下来,接下来按照预算严格执行。也许你会难以坚持,最好的方案就是强制储蓄。

做收支明细表对很多人来说都是很繁琐很痛苦的事情,但是,我们需要通过这个过程来了解自己,找到适合自己的储蓄方式。
b.资产负债
资产负债表可以显示家庭目前的财务状况。家庭资产负债表在理财中有着十分重要的作为,如在优化家庭消费结构、帮助家庭资产快速增值、建立个人信用评价体系等方面发挥重大的作用。
■ 知彼,了解理财产品
目前大家比较熟悉的投资渠道有活期、货基、理财产品、股票、基金(不包含货基)、贵金属、外汇、期货、国债、定期存款、投连险等等 。因为资产配置会考虑到理财产品的风险,这里按照资金的流动性和安全性来划分一下:
第一类:流动资产,也就是风险低、流动性强、收益低的投资渠道:活期、货基,还可以包括期限在一个月以内的理财产品。参考年化收益在3%左右。
第二类:低风险长期资产,流动性要差一些,收益略高些:债基、国债、定存、还有期限在一个月以上的理财产品。参考年化收益在5%左右。
第三类:高风险资产,长期收益高,流动性不可测,因为有可能套牢:股票、股基和混基、贵金属、外汇、期货、投连险等。
■ 资产配置是一门技术
资产配置是一种投资组合技术,其目的是建立多样化的资产类别,以达到平衡风险的目的。资产配置在很大程度上可以降低单一资产的风险,是投资组合管理的重要环节。每个资产类别有不同程度的收益和风险等级,从而在一段时间内各种资产表现会不同。在资产配置中,总结了一些配置的定律和不同阶段的分配策略。
1.4321定律




除了大家常见的4321定律此外,还有其他定律,如80定律,31定律等这几个定律我们可以运用做一些参考,但是更重要的是我们对于自己的理财,规划还是要切实的结合自身的家庭实际情况来判断。
2、金字塔原理
理财金字塔的原理是:最底层较宽较稳健,它是建立理财规划的基石,包括风险较小的理财产品,如储蓄、保险、国债等等;中层是年期、风险、回报都在中等水平,如企业债券、金融债券、优先股、各类基金等等;顶部较窄,投入资金不多,承担风险多,收益相对较高的具有进取性的投资产品,如房产、股票、期货等等。

金字塔的尖顶有多高,底边有多长,要根据建设金字塔的人本身的希望,需要和能力,而这些东西又要视投资者的年纪,收入稳定性,资金规模,预计投资年期,税收政策,流动需要等等而定。
3.资产分配策略
大家经常见到的资产分配比例有以下几种:
532型(最常见,适用于绝大多数人,特点是稳健,收益相对较好)
这是最常见的一种资产分配方式,将50%的资产投资于固定收益类产品中,在这其中,活期存款,定期存款,保险,国债等等的分配比例也是有些学问的,一般来说活期存款以留足个人六个月的月支出为限,保险的开支以个人年收收入的10%——20%为优,定存和国债要根据具体情况来安排。30%的以各种投资基金和各类债券来安排,20%投资于股市。这种配比方式适用于绝大多数人,尤其是40岁以上的人士;其特点是稳健,收益也相对较好。缺陷是对于追求较高收益的人来说,收益还是不能让他们满意的。
433型(进取型,适用于30岁以下年轻人或投资经验丰富者)
于同足球赛中的阵型一样,这是一种进取型的理财方式,比较适用于30岁以下年轻人或投资经验丰富的人,及风险偏好人士,增加了高风险部分的投入,也就是说增加了理财者亲自出马参与直接投资的部分,可充分满足其追求高收益和成就感的心理。
442型(攻守平衡型,35岁左右的人比较适用)
是一种平衡性资产分配方式,攻守平衡,难点在于中层的40%的具体安排,在债券型基金和平衡型基金应多投入一点,股票型基金还是不要超过15%为好,35岁左右的人比较适用,因为它进可攻退可守,在经济不明朗时可变为5---3---2,在经济形势好时可变为4---3---3。
不同生命阶段对应不同的配置在前面的自我评测中,提及到了四种理财生命周期,这里进行细化,根据不同阶段,相应的理财配置也需要进行调整。

总之,要合理配置自己的资产,要首先明确自己的理财目标,再对自己的财务状况进行分析基础上,考虑个人的风险承受能力,综合规划自己的资产。资产配置是因人而异的,绝对不存在最佳标准,按需求配置资产才是最恰当的理财方式。
来源:金程教育
(杭州、南京、深圳班)“私人财富管理师”国际资格认证
私人财富管理师(PWM)国际资格认证
私人财富管理师(Private Wealth Managers, 简称PWM)国际资格认证是一个基于成*学功**(Positive Mental Attitude)领域、全球认可的区分和衡量专业财富管理人士的专业知识、技能、经验以及道德标准的认证标志。PWM是为了符合全球经济社会的发展需求而设立的,代表着当今国际财富管理领域资格认证的国际水平。作为国际财富管理专业“黄金标准”,PWM已经形成一套具有完善的课程大纲、培训体系、考核制度的专业测评标准,是从事财富管理专业人士知识、经验和能力的证明。
“国际注册私人财富管理师”认证项目作为新的专业(职业)标准,是由国际认证协会(IPA)创建推行的一套国际私人财富管理领域专业资格认证体系,具有创新性、实用性、适用性。是目前国际上唯一的私人财富管理专业人员职业能力评价标准,具有完善的考培和认证管理制度。
国际认证协会(International Profession Certification Association简称:IPA)是经美国国务院签印并由中国驻美国大使馆认证认可的国际协会组织,并根据《中国境外非政府组织境内活动管理法》登记备案的驻京国际认证机构,北京市工商管理局备案号为:91110000660506808D。
课程大纲
模块一 保险工具在私人财富管理中的运用
1.财富管理面面观
(1)财富管理顾问的胜任模型
(2)中国高净值人群的特点和需求
(3)中国高净值人士三个层次风险
(4)中国高净值人士所面临的财富风险
(5)高净值人群成为财富纷争的“高危人群”
(6)如何实现“跨世代”的财富传承
2.保险的那些事儿
(1)保险姓保
(2)保险7大关键词
(3)保险五大隐藏功能
(4)人生各阶段保单
(5)大额保单
(6)强强联手的保险金信托
3.保险在私人财富保护与传承中的实务操作
(1)资产保全中家族财富面临的四大类风险
(2)家族财富传承到底传什么?
(3)保险在规避经营风险中的实操
(4)保险在规避家庭风险中的实操
(5)保险在规避金融风险中的实操
(6)保险在规避人身风险中的实操
模块二 家族信托实务
1.家族信托的起源
(1)家族信托是个泊来品
(2)境外对家族信托的理解
(3)家族信托在中国的发展简史
2.什么是家族信托
(1)什么是家族信托
(2)家族信托的架构
(3)民事信托与商事信托的区别
(4)家族信托的法律依据
3.家族信托的功能
(1)谁需要家族信托
(2)家族信托是富人的“刚需”
(3)家族信托的功能与优势
4.信托财产的模式
(1)自主决策模式
(2)全权委托模式
(3)房地产信托
(4)保险金信托
5.几个真实的家族信托案例
(1)家族信托的传承功能运用
(2)家族信托的债务隔离功能运用
(3)家族信托的婚姻风险功能运用
6.家族信托的升华--家风的传承
7.家族信托的费用
8.家族信托的风险
模块三 财富管理与资产配置
1.客户视角下的财富管理
2.客户视角看资产配置的意义
3.资产配置,如斯重要
(1)理解资产配置的三个角度:投资人利益角度、投资过程角度、营销服务角度
(2)理解资产配置的关键理念:资产配置的核心是风险管理,风险主要是投资的波动性和不确定性
(3)理解资产配置的前提:资产配置对资产量级、投资时间、专业水平、投资者性格都有要求
4.资产配置的CMS模型
(1)资产配置CMS模型结构:鸡蛋要放在哪些篮子里
(2)资产配置CMS模型配置方法:鸡蛋要按什么顺序放
(3)资产配置CMS模型动态调整:什么时候做篮子的腾挪
(4)资产配置案例分析
5.银信债股保,大类资产的理解与解析
(1)银行理财:对风险的最严格的把控
(2)信托产品:对接实体经济的典型
(3)债权类产品:相对低风险与相对确定性
(4)股权类产品:波动性与不确定性
(5)保险:其实更是一种财富管理工具
6.财的曲线,富的规律
模块四 婚姻家庭财富的界定与分割
1.家庭财产的认定及其范围
(1)夫妻共同财产的认定
(2)夫妻单独财产的认定
(3)夫妻与子女之间财产的区隔
(4)夫妻与其他家庭成员财产的区隔
2.夫妻债务、个人债务与风险隔离
(1)夫妻关系存续期间的夫妻共同债务认定
(2)离婚时的夫妻共同债务认定
(3)离婚时子女抚养与夫妻赠与子女财产协议的效力
(4)离婚时夫妻共同财产分割原则及方法
3.离婚时家庭股权的分割
(1)作为夫妻共同财产的股权的认定
(2)股权性质及其对分割的影响
(3)不涉及其他股东的股权分割
(4)涉及其他股东的股权分割
模块五高净值人士税务法律风险及税收筹划
1.投资涉税问题及应对策略
(1)技术投资的涉税风险及应对
(2)货币投资的涉税风险及应对
(3)债权投资的涉税风险及应对
(4)股权激励的涉税风险及应对
(5)个人和公司混同(以公司名义炒股,家庭费用在公司报销,公司收入进入个人账户等)的涉税风险及应对
(6)个人从公司取得分红的途径及涉税风险和应对
(7)股权(票)转让的涉税风险及应对
2.融资涉税问题及应对策略
(1)个人从公司借款的涉税风险及应对
(2)“法人贷”的实质及涉税风险和应对
(3)公司对外融资的常见问题及应对
(4)公司引进外部投资的常见风险及应对
3.其他收入涉税问题及应对策略
(1)境内所得
1)综合所得的具体范围及在实务中容易混淆的问题
2)社会保险的现实困境及应对策略
3)补充养老保险、补充医疗保险、商业健康保险、职工意外保险、雇主责任险、税收递延型养老保险对个人纳税有哪些影响
4)六项专项附加扣除在实务操作中常见的问题及应对方法
5)个税汇算清缴是否必须要做,如何操作,有哪些容易出现的问题
6)个人通过个体户、个独企业和合伙企业取得所得,在实务中有哪些常见问题和具体应对策略
7)财产租赁所得在实务中的常见问题和应对策略
8)财产转让所得在实务中的常见问题和应对策略
9)偶然所得在实务中的表现形式及常见问题和应对策略
(2)境外所得
1)如何界定自己是居民个人还是非居民个人
2)居民个人的境外所得是否一定要在中国境内纳税
授课团队
李老师
19年法律、金融保险从业经验;
中南财经政法大学金融、法学双学位;
国家寿险管理师、CPB认证私人银行家;
现任某国有保险公司深圳分公司副总经理,分管市场部、产品部、个人渠道部;
曾任某国有金融集团保险公司私银财富中心总经理,参与多个银行高净值客户开发项目合作。
曹老师
国家二级心理咨询师;
国家二级婚姻家庭咨询师;
北京安嘉律师事务所创始合伙人;
北京市律师协会婚姻家庭委员会委员;
专业代理婚姻家事案件10多年,一直专注于婚姻家事领域的案件研究和实践;
李老师
多年零售银行与财富管理实战经验;
基金从业资格证书,国际金融理财师;
招商银行某分行私人银行中心副总经理;
CCTV13第一财经中国最佳理财师TOP100;
擅长领域:财富管理、资产配置、大额保单、家族信托、私行营销团队管理;
张老师
财税畅销书《中小企业税务与会计》作者;
北京华财仁合税务师事务所首席财税咨询师;
中国注册税务师协会税务师继续教育特聘教师;
北京大学金融学硕士、注册会计师、注册税务师;
国家科技部专家库专家,国家税务总局扬州税务学院特聘教师;
国家税务总局辽宁税务高等专科学校特聘教师,渤海税校特聘教授;
刘老师
某股份制银行分行私人银行部负责人;
天津财院经济学硕士、21年金融工作经历;
CPB认证私人银行家、高级私人财富管理师(SPWM);
国际注册私人财富管理师认证项目标准委员会副理事长;
国际金融理财标准委员会(中国)顾问导师,上海财经大学国际金融学院专家顾问;
《零售银行》杂志“2017年度作者”,市银行业协会“金翼杯2017年度理财明星奖”;
胡润百富2017年度“TOP中国金牌理财师”,FPSB2018年中国金融理财师大赛评委会委员。
证书颁发
考试成绩合格后,获得由国际认证协会(IPA)签发、注册登记的国际注册私人财富管理师资格证书(中英文双证),证书有效期为终身制。
培训辅导机构
培训管理:高盛博雅法商学院
培训收款:高盛博雅(北京)信息咨询有限公司
培训辅导与考试收费标准
(1)PWM标准级(PWMC) 综合费用:14800元/人
(2)PWM高 级(SPWMC) 综合费用:16800元/人
(以上综合费用包含报名费、认证费、辅导费、考试费、教材费、场地费等)高盛博雅为培训辅导和考试组织机构,帮助学员申请考试资格。代收报名费、考试认证费等相关费用,并出具相关票据。
培训时间和地点
杭州班
培训时间:2019年9月27日--30日(4天3夜)
报名截止:2019年9月25日(9月26日全天报到)
培训地点:杭州市(具体地点会前一周另行通知)
南京班
培训时间:2019年10月17日--20日(4天3夜)
报名截止:2019年10月15日(10月16日全天报到)
培训地点:南京市(具体地点会前一周另行通知)
深圳班
培训时间:2019年10月24日--27日(4天3夜)
报名截止:2019年10月22日(10月23日全天报到)
培训地点:深圳市(具体地点会前一周另行通知)
咨询:13522666859
