
来了来了!!!学校开放日第三波汇总,赶紧来看看,有没有你关注的那一间呢?

培道实验
广州培道实验学校校园开放日
我校开放日将在以下时间进行:
培道校园开放日:3月17日、3月31日、4月21日
培道宣传开放日:5月5日
培道宣传咨询日:5月26日、6月9日、6月23日
备注:开放时间均为早上9:00-12:00,如时间有变,将另行通知。
联系电话:020-83260460、13246343023
学校地址:广州市越秀区回龙路6号(地铁2号线、6号线海珠广场站)
一中外国语
校园开放日时间:
2019年3月24日08:30(周日上午)
开放日地点:
广州市第一中学高中部
开放内容:
智慧课堂教学及社团展示
欢迎各位优秀学生、家长到校垂询。
温馨提示:
1、广州市第一中学高中部地址:广州市大坦沙岛育贤路30号
2、各位家长、同学可乘坐25路、555路公交车至大坦沙(市1中)公交总站下车。
3、可乘坐地铁6号线至河沙站B出口出站;或者乘坐地铁5号线至坦尾站转乘地铁6号线至河沙站B出口出站。
4、学校网址:http://www.gzsyz.com (选择“外国语学校”入口)
5、微信公众号:gzsyzwgy
6、咨询电话: (020)81728020 ,(020)81728030
恒润实验
开放日时间:4月20日 上午8:00-12:00(半天)
学校地址:广州市番禺区洛浦街浦华路238号
交通指引:公交310,地铁2号线(南浦站)B出口转公交311路、769路、番189路、番57路至东乡村西站。
学校网址:www.hrsyschool.com
西关外国语实验

陈嘉庚纪念中学
一、学校概况
广州市陈嘉庚纪念中学是荔湾区公办初级中学,创建于1942年,由著名华侨领袖陈嘉庚先生倡议创办,我校一直秉承"嘉庚精神立校,诚毅品格树人"优良传统,依托强大的优质教育资源,
以“社团办学”为特色,实施小班化个性化教学,通过多元化、智能化体验教育平台,创设嘉庚特色课程。我校重视学生的全面发展的同时,尊重孩子的兴趣与天赋,为学生开设个性化教育课程,满足个性化发展需要,培养具有爱国情怀、有理想、有社会责任感的学生。
二、办学特色 ● 资源优势 ● 品牌社团
1.办学特色:社团班级 嘉庚课程
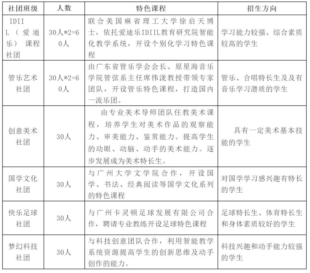
社团班级是我校2014年在全国首创的一种办学管理模式,是根据学生兴趣和人生规划发展需要设置社团班级。开设的特色社团班级有:IDIIL(爱迪乐)课程社团、管乐艺术社团、创意美术社团、梦幻科技社团、国际交流社团、国学文化社团、快乐足球社团,学生自主选择,导师科学引领,学校统筹管理,让学生在志同道合的团队中肯学、好学、乐学,达到同趣发展。
嘉庚课程 2016年,我校被广州市教育局认定为“广州市义务教育阶段特色学校”,嘉庚课程为其中的特色课程;同时也被评为荔湾区艺术特色学校。学校科学设置适合学生成长的主修和选修特色课程体系,其中,主修社团课程有六大类:管乐艺术系列课程、IDIIL(爱迪乐)英语与数学智慧课程、国际英语文化交流课程、国学文化系列课程、快乐足球与健康课程等;选修社团课程包括 :“健美操社团”、“乒乓球社”、“茶艺社团”、“书画社团” 、“动漫社团”等20多个。学校已经实现了社团管理班级化、社团内容课程化、社团活动特色化。
2.资源优势:名师团队 高校资源 智慧校园
(1)学校师资团队实力雄厚。全校1/3的教师是中学高级教师,区级以上骨干教师达36人,省骨干教师2名,市百千万名师培养对象3名,市学科带头人培训工作室负责人3名。数学、化学、历史、地理四大学科组是市优秀学科组,英语、信息技术学科组是区品牌学科组。
(2)高校联合办学资源丰富。学校是广州大学外国语学院教育实习基地,与星海音乐学院管弦乐系、广州大学文学院和外国语学院等高校深度合作办学,聘请广州市卡灵顿足球俱乐部的专业团队辅导足球社团;同时,学校联合美国麻省理工大学徐启天博士,使用智能化教学系统,实施个性化教学,为每一位学生寻求最合适的成长路径。
(3)智慧校园是建设未来学校核心资源。学校通过先进的“互联网 ”理念,引进慧学云教育资源平台,让学校、家长、孩子同步共享,达到“教与学”更高效。学校“电子书包”项目深受学生欢迎和喜爱,在提高学生信息素养方面效果良好。学校建设了“智慧教室”“智慧图书馆”,为培养未来人才提供最好的资源保障。
3.品牌社团班:IDIIL(爱迪乐)课程社团与管乐艺术社团
IDIIL(爱迪乐)课程社团是在中国教育科学研究院的课题指导下联合美国麻省理工大学博士,依托美国IDIIL(爱迪乐)教育研究院智能化教学系统,开设个别化学习特色课程,以学生为中心,为不同层次、不同类型的受教育者提供个性化、多样化、高质量的教育服务,促进学习者主动学习、释放潜能、全面发展,达到综合素质、自主能力及学科成绩的同步提升。 IDIIL(爱迪乐)课程社团班级在2018年第一学期末全区统测中取得了优异成绩,名列全区班级的前列。2017级IDIIL(爱迪乐)课程社团班级在八年级第一学期末全区统测中取得了优异成绩,名列全区班级的前列。详见下表:

2018年12月6日下午,荔湾教育大讲堂之“IDIIL智能教学系统提高学生自主学习能力及学业成绩研究成果报告会”的现场观课和研讨活动在我校举行。在研讨会上,爱迪乐研究院的徐启天博士、李若梅老师、原中国教育科学研究所、首任国家督学卓晴君老师和原全国中小学计算机教育研究中心主任邓力言老师以及我校伍丽青老师进行了发言。2018年12月6日下午,荔湾教育大讲堂之“IDIIL智能教学系统提高学生自主学习能力及学业成绩研究成果报告会”的现场观课和研讨活动在我校举行。研讨会由我校杜学君校长主持,区14所中小学的领导及老师进行的爱迪乐课堂的观摩和研讨活动。
管乐艺术社团是联合星海音乐学院导师团队开设的管乐特色课程,获得了省市区乃至全国等多个奖项。其中获得2018年广东省教育厅主办的广东省行进管乐比赛决赛第一名,2017年广州市器乐演奏比赛决赛一等奖,2016年参加上海之春全国优秀乐团的演出获得金奖。管乐艺术社团班级的毕业学生都能获取艺术特长生资格并考取理想的管乐特色高中。
三、2018年中考成果显著
2018年中考,我校在没有生源优势的情况下,经过初三年级全体师生的共同努力,创造了辉煌的成绩。在中考试题总体难度明显高于往年的情况下,总分平均分依然超区目标分2分多,超额完成任务,是全区为数不多的超额完成任务的学校之一。
700分以上2人分别被华师附中和广雅中学录取,最高分712分。 686分(高分优先保护线)以上7人,占比4.64%;610分(提前批分数线)以上有40人,占比26.49%;被国家级和市级示范性高中录取人数有55人,占比36.42%;普通高中上线率为68.87%,录取率为63.58% 。
四、招生计划
1.社团班级:8个
2.招生对象:荔湾区户籍或学籍的小学应届电脑派位生和政策性统筹生,特长生(含管乐、合唱、足球项目)、非广州市户籍借读生
3.开设社团班级

五、招生时间
1.即日起至5月3日:接受特长生和借读生咨询报名,面谈时间另行通知。
2.开放日:3月23日、4月20日(邀请小学毕业生和家长走进嘉庚校园)
六、报名方式
1.到校报名:欢迎家长到学校传达室索取报名表并填写上交。
2.网络报名:登陆学校网页或者关注微信公众号填写并上传相关表格
咨询热线:020-86513102 020—86513156 020-86512532
学校网址: http://www.gzcjgzx.com/
微信关注:广州市陈嘉庚纪念中学
学校地址:广州市西湾路大岗元北4号
公共交通:17、71、80、134、175、176、179、196、215、238、241、228、832、543、545、524、225等18条公交线路(西湾路站)经过校门口,下车后步行约200米即可到达。乘坐地铁五号线到西村站下车,从D出口步行10分钟即可到达学校。
广附英豪学校
广附英豪学校国防班开放日
2019年3月16日(周六)


广州市第十六中学
各位家长:
2019年我校小升初开放日,定于3月23日、4月21日、5月5日、5月19日,上午9:00-11:30。欢迎广大小学毕业生及家长到校(中山二路37号)参观咨询。
有意入读我校初一的小学毕业生,欢迎登记基本情况:www.gz16.com/16baoming/login/login.asp
北大为明
北大附中广州为明学校3月16日活动安排
活动时间:
2019年3月16日(周六)下午14:00---17:00
活动地点:
广州市海珠区沙渡路131号(光大花园内)
活动安排:
13:00—13 :30 签到、领取活动资料
13:30—14:00 校园参观
14:00—16:00 学校办学特色与成果分享;小升初政策解读
16:00—17:00 咨询
活动预约电话:
(020)84153888;34013188
【温馨提示】
公交:
广123、243、813、583、B21、963、967、489(革新路光大花园总站)
地铁:
广州地铁八号线-沙园站 A 出口(水榕路同福幼儿园右拐100米)
-End-
了解详情可在文末留言,关注明师教育,更多小升初、中考、高考咨询明师教育第一时间传递给您!明师教育,强教育,强教学,强能力,强素质!