对于19考研上岸的小伙伴而言,6月是研究生录取通知书收获的季节。各大高校的研究生录取通知书陆续发放,微博上已经有不少同学开始晒录取通知书了!

这里,木仓学社的仓仓还是要提醒大家:一般录取通知书都会有两种领取方式:一是自取,二是邮寄,并且自取的时间会比邮寄的早一些,如果报考本校或者附近的同学可以亲自去拿,也可以找人带领,不过需要填写一些委托书或者带身份证复印件什么的,提醒大家到官网去查看最新通知。
20考研的小伙伴们,看到学长学姐的录取通知书有何感想!但一定要相信自己明年也可以收到目标院校的录取通知书。
不过,仓仓现在要提醒你的是:部分高校公布了20考研招生简章!已公布招生简章的院校如下!
一、中国环境科学研究院
http://yjsc.yangtzeu.edu.cn/
二、长江大学
长江大学的正式招生简章并没有出来,目前只公布了招生专业和各学院联系方式。但相较去年的招生简章,新增了部分专业,取消部分专业,考长江大学的小伙伴可以关注下。

http://yjsc.yangtzeu.edu.cn/info/1023/2766.htm
三、西南交通大学
西南交通大学的招生简章也没有出来,但是却提前公布了自命题科目参考用书,公告中也明确指出《西南交通大 学 2020 年硕士研究生招生章程》(预计 2019 年 9 月公布)。


http://graduate.swjtu.edu.cn/yz/download/ueditor/jsp/upload/file/20190523/1558593151519059225.pdf
四、中央财经大学
2020年接收推免生复试常规考核笔试相关事宜的通知
http://gs.cufe.edu.cn/info/1050/6298.htm
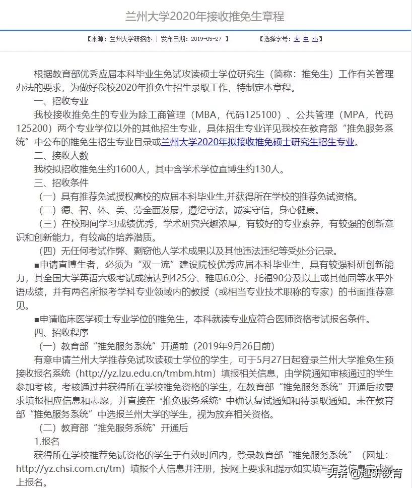
五、兰州大学
兰州大学2020年接收推免生章程

http://yz.lzu.edu.cn/lzupage/2019/05/27/N20190527172148.html
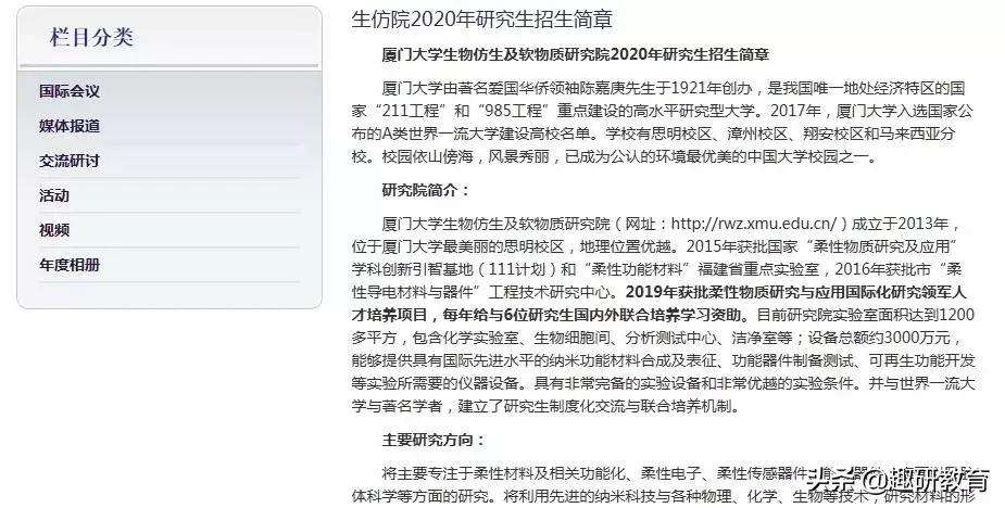
六、厦门大学生物仿生及软物质研究院

https://rwz.xmu.edu.cn/
7、天津大学工商管理硕士
http://mba.tju.edu.cn/info/1082/1230.htm
这里仓仓要给大家解释一下:招生简章作为2020考研中重要的组成部分,会给予大家一个方向。而每年的招生简章和专业目录一般会在每年的5-10月发布,尤其是在7/8/9月份发布特别多。全国硕士考试招生简章一般在8月底到九月中旬发布。
如何读懂、读透、利用好招生简章和专业目录?或许这才是大家最关心的问题!继续往下看:
招生简章和专业目录有什么用?
招生简章,就是招生单位(高校或科研院所)颁布的介绍性文件,主要功能是向考生介绍学校概况、报考条件、报考日程、联系方式、学制、费用等事项,其中报考条件、报名日程、联系方式是核心内容。
实际上,招生简章就是学校为考生制定的游戏规则,报考这个学校,就必须按这个规则走。同一个招生单位会公布两种招生简章,一种针对保研,一种针对考研,区别在于前者标题一般含有“推免”等字样,后者是本文的主题,本文中出现的“招生简章”均指后者。
专业目录,就是招生单位(高校或科研院所)按院系专业颁布的招生计划,以及每个专业的考试科目。专业目录就是学校告诉考生,有哪些专业招生,各招多少人,考哪些科目。
获取途径有哪些?
学生怎么找到招生简章呢?去官网找,进入高校官网,进入到学校研究生点去查看,一般都会有招生简章。在查看的时候要注意是否是本年的招生简章,每年的变化虽然不大,但是还是要认准年份。
招生简章的重要性不言而喻,就好比是我们的指导方向,对于我们选择专业和院校提供帮助。
从招生简章中要了解的信息有哪些?
1、报名条件:如学历条件(自考本科生;网络教育本科生;在境外获得学历(学位)考生;已获硕士学位或博士学位;现役军人;在校研究生;少数民族高层骨干人才计划这些考生一定要注意),专业条件,以及工作条件(部分非全需要有工作经验)等;
2、专业代码;专业研究方向;参考书目;初试统考科目及代码;专业招生人数;自命题考试科目及代码等;
3、注意复试内容,以及复试占比;
4、学习方式和学习年限;
5、关注新增招生专业和扩招的专业(一般相对好考),小心不再招生的专业以及缩招的专业。