石化行业采购大会 前天

凡转发本次会议链接至微信朋友圈或煤化工相关微信群,均可免费获得本次大会演讲课件PPT电子版1份,会议结束后一周内统一发至转发者邮箱或微信。获取方式-请添加微信:15801635429,注明:转发&PPT。
参会 演讲 赞助等事宜
请致电15801635429咨询

项 目 信 息
内蒙古北控京泰能源发展有限公司
项目名称:北控鄂尔多斯40亿立方米/年煤制天然气项目
项目地址:准格尔旗大路工业园
投资额:232亿元
主要项目:
(1)主体工程:固定床碎煤加压气化生产线1条,包括碎煤气化、酚氨回收、变换、低温甲醇洗、甲烷化等装置;气流床粉煤加压气化生产线3条,包括粉煤气化、变换、低温甲醇洗、甲烷化等装置;空分、备煤、硫回收装置等。
(2)公辅工程:锅炉房、储运系统、煤料场和煤库、脱盐水站等。
(3)环保工程:污水处理、回用水处理、浓盐水处理、蒸发结晶装置,火炬系统、危废暂存场等。
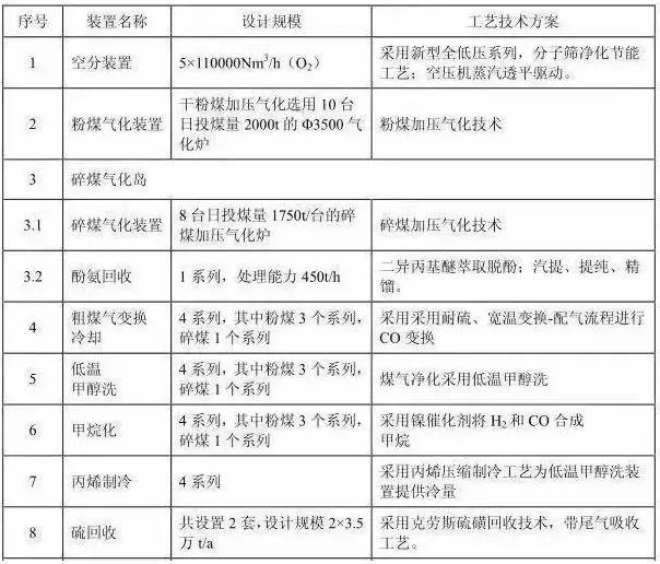
主要设备情况:见下图

项 目 信 息
上海华谊(集团)公司
项目名称:广西钦州一体化项目
项目地址:广西钦州经济开发区
投资额:一期130亿
主要采购物资:煤气化装置、甲醇、醋酸、乙二醇等项目配套装置(泵、阀门、压力容器等)
对采购商要求:行业领先企业

项 目 信 息
山西天脊煤化工集团有限公司
项目名称(1):2*15万吨硝酸铵钙项目
投资额:1.4亿
主要采购物资:泵、换热器、压滤机、造粒机、压缩机
项目名称(2):10万吨碳酸钙一期
投资额:1.4亿
主要采购物资:泵、换热器、压滤机、造粒机、压缩机

项 目 信 息
河南能源化工集团采购有限公司
项目名称:新乡中新化工有限责任公司
项目地址:河南 新乡
投资额:30亿
主要采购物资:泵、阀门、压力容器、管道、仪器仪表等化工设备
采购基本要求:行业合格供应商

项 目 信 息
湖北三宁化工股份有限公司
项目名称:60万吨/年乙二醇项目
项目地址:湖北省枝江市姚家港沿江路9号
投资额:100亿元
主要采购物资:气化炉、锅炉、汽轮机、压缩机、风机、电机、泵、阀门等
采购基本要求:行业合格供应商

项 目 信 息
陕西煤业化工集团神木天元化工有限公司
项目名称:60万吨粉煤热解项目
项目地址:神木市锦界工业园区神木天元化工
投资额:4.35亿
采购主要物资:回转干燥窑
采购基本要求:行业合格供应商

项 目 信 息
中科合成油工程股份有限公司
内蒙古伊泰大路200万吨/年煤炭间接液化示范项目
项目地址:内蒙古自治区鄂尔多斯市大路工业园
投资额:290亿元
主要采购物资:动设备、静设备、电仪设备、材料
采购基本要求:中科和伊泰合格供应商

项 目 信 息
中科合成油工程股份有限公司
贵州毕节200万吨/年煤制清洁燃料项目
项目地址:贵州省毕节市纳雍县沙包镇
投资额:360亿元
主要采购物资:动设备、静设备、电仪设备、材料
采购基本要求:中科和渝富合格供应商
项 目 信 息
中科合成油工程股份有限公司
伊泰伊犁100万吨/年煤制油示范项目
项目地址:*疆新**自治区伊犁哈萨克自治州察布查尔锡伯自治县伊泰伊犁工业园
投资额:162亿元
主要采购物资:动设备、静设备、电仪设备、材料
采购基本要求:中科和伊泰合格供应商
项 目 信 息
中国寰球工程有限公司
项目名称:中国石油广东分公司60万吨/年ABS及其配套工程
项目地址:广东揭阳
采购主要物资:工艺设备、工艺材料、电气仪表设备材料,其余辅助材料
采购基本要求:满足ABS及其配套工程技术要求
生产装置:60万吨/年ABS装置、13万吨/年丙烯腈装置、5万吨/年甲基丙烯酸甲酯装置。
辅助生产装置:包括但不限于废酸再生单元、*腈乙**单元、废气焚烧单元(GOGI)、废液焚烧单元(WWI)、催化剂沉降单元、硫铵浓缩单元、机柜间(3个)、变电所(4个)、ABS循环水场、污水预处理站、初期污染雨水池(4个)、生活污水提升池(3个)、泡沫站、界区给排水、界区工艺及供热外管、界区供电系统及照明系统、界区电信系统、界区总图及道路、罐区(6个)、仓库(4个)、冷冻站(2个)、润滑油站等。
项 目 信 息
中国寰球工程有限公司
项目名称:中国石油锦州石化分公司资源替代转型升级项目-渣油加氢和连续重整项目
项目地址:锦州
采购主要物资:压缩机、反应器、塔器、泵、阀门、管道、钢结构、电器仪表等
采购基本要求:满足渣油加氢和连续重整装置技术要求
项 目 信 息
中国寰球工程有限公司
项目名称:兰州石化长庆乙烷制乙烯项目HDPE装置
项目地址:陕西榆林
采购主要物资:工艺设备、工艺材料、电气仪表设备材料,其余辅助材料
采购基本要求:满足HDPE装置技术要求


主体装置:(详见下图)

项 目 信 息
中国寰球工程有限公司
项目名称:浙江嘉兴(平湖)LNG应急调峰储运站项目库区工程(项目号:72367)
项目地址:浙江省嘉兴市
采购主要物资:BOG压缩机、卸船臂、低温泵、汽化器、地面火炬、9%Ni钢板、焊材、消防泵、槽车装车橇、保冷材料、低温阀门等
采购基本要求:满足设计文件规定的技术参数、技术条件、功能要求和使用要求
项 目 信 息
中国寰球工程有限公司
项目名称:江苏LNG接收站扩建工程
项目地址:江苏省如东县
采购主要物资:低温储存系统、蒸发气处理系统、火炬系统、消防系统以及相配套的辅助生产设施和公用设施等。
采购基本要求:满足设计文件规定的技术参数、技术条件、功能要求和使用要求
项 目 信 息
内蒙古中煤蒙大新能源化工有限公司
项目名称:中煤蒙大新能源化工有限公司
项目地址:鄂尔多斯乌审旗
投资额:91.81亿元
采购主要物资:埃利奥特配件、神户制钢配件、FFS重型防滑膜
采购基本要求:进口或国产配件





为推动石油和化工企业实现科学、绿色采购,实现可持续发展,建设立足石化行业、链接上下游产业的供应链创新合作平台。经研究,中国石油和化学工业联合会将于2019年5月28-30日在陕西省西安市召开“2019第四届中国石油和化工行业采购大会”。本届采购大会的主题为:高质量发展 供应链先行。本届采购大会在前三届大会的基础上,将在内容设置、参会人员、展览展示方面进行进一步的丰富优化,力争打造中国石油和化工行业物资采购领域最具影响力的年度盛会。
一、组织机构
主办单位
中国石油和化学工业联合会
联办单位
陕西延长石油(集团)有限责任公司
万华化学集团股份有限公司
巴斯夫(中国)有限公司
中国化学工程集团中国天辰工程有限公司
卧龙电气南阳防爆集团股份有限公司
承办单位
中国石化联合会供应链工作委员会
中国化工经济技术发展中心
陕西延长石油物资集团有限责任公司
北京化易通网络科技有限公司
支持单位
陕西煤业化工集团有限责任公司
阳煤化工集团有限公司
内蒙古久泰新材料公司
中化泉州石化有限公司
陕煤集团榆林化学有限责任公司
惠生工程(中国)有限公司
山西潞安矿业(集团)有限责任公司
*疆新**中泰化学股份有限公司
中国神华煤制油化工有限公司
山东京博石油化工有限公司
中石化炼化工程(集团)股份有限公司
上海华谊(集团)公司
湖北三宁化工股份有限公司
江苏索普(集团)有限公司
陕西北元化工集团股份有限公司
陕西煤业化工集团神木天元化工有限公司
东明石化集团
山西天脊煤化工集团有限公司
河南能源化工集团采购有限公司
江苏正丹化学工业股份有限公司
浦林成山山东轮胎有限公司
蒲城清洁能源化工有限责任公司
中亚能源有限责任公司
陕西陕焦化工有限公司
陕煤化物资集团有限公司
陕西陕化化工集团有限公司
陕煤化神木煤化工产业有限责任公司
山东凯盛新材料股份有限公司
内蒙古伊泰煤制油有限责任公司
福建天辰耀隆新材料有限公司
河北诚信集团有限公司
兖矿煤化供销有限公司
华陆工程科技有限责任公司
中国寰球工程有限公司
中科合成油工程股份有限公司
山东源根石油化工有限公司
宁波富德能源有限公司
四川金象赛瑞化工股份有限公司
内蒙古中煤蒙大新能源化工有限公司
内蒙古北控京泰能源发展有限公司
内蒙古君正能源化工集团股份有限公司
内蒙古远兴能源股份有限公司
二、时间和地点
时间:2019年5月28-30日(28日全天报到)
住宿地点:陕西省西安市陕西宾馆
(西安市雁塔区丈八东路甲字1号)

会议地点:陕西宾馆大礼堂

三、会议安排
(一)5月28日 15:00-17:30
供应链优化与可持续采购交流会
(限特邀嘉宾参加)
(二)5月29日 9:00-12:00
中国石油和化工行业采购大会主论坛
大会致辞
国务院国有资产监督管理委员会
中华人民共和国工业和信息化部
陕西省人民政府
陕西延长石油(集团)有限责任公司
主旨报告
宏观经济与石化行业形势分析
中国石油和化学工业联合会会长 李寿生
采购经验分享
国内企业:
陕西延长石油(集团)采购策略及实践
万华化学集团采购策略及实践
跨国公司:
巴斯夫(中国)有限公司采购策略及要求
优质供应商:
卧龙电气南阳防爆集团股份有限公司
采购联盟
石化行业绿色采购联盟成立仪式
战略签约
重点企业与战略供应商签约仪式
(三)5月29日 13:30-17:30
中国石油和化工行业采购大会专题报告
1、装备进出口与国际采购专题;
中国天辰工程有限公司
中石化炼化工程(集团)股份有限公司
优质供应商新品发布:
贸邦国际检测认证集团
上海风声企业信用征信有限公司
安捷伦科技(中国)有限公司
米顿罗工业设备(上海)有限公司
海得邦国际物流控股(集团)有限公司
2、重大关键装备创新应用与供采专题;
陕西煤业化工集团有限责任公司
中化泉州石化有限公司
优质供应商新品发布:
沈阳鼓风机集团股份有限公司
西安陕鼓动力股份有限公司
南阳防爆(苏州)特种装备有限公司
宁夏神耀科技有限责任公司
西域供应链(上海)有限公司
震坤行工业超市(上海)有限公司
演讲咨询:15801635429
3、企业电商平台与信息化应用专场;
4、泵和电机创新应用与供采专场。
(四)5月30日9:00-12:00
中国石油和化工行业采购大会采购专场
第一专场:
陕西延长石油(集团)有限责任公司采购专场;
陕西延长石油(集团)物资集团
陕西延长石油(集团)化建集团
陕西延长石油(集团)炼化公司
陕西延长石油(集团)油气勘探公司
陕西延长石油(集团)管道运输公司
陕西延长石油(集团)销售公司
陕西延长石油(集团)产品经销公司
陕西延安石油天然气有限公司
陕西延长中煤榆林能源化工有限公司
陕西延长石油延安能源化工有限责任公司
陕西兴化集团有限责任公司
陕西兴化化学股份有限公司
陕西延长石油榆林煤化有限公司
陕西延长石油西北橡胶有限责任公司
陕西华特玻纤维集团有限公司
西安西化氯碱化工有限责任公司
陕西延长石油矿业有限责任公司
陕西延长石油化建股份有限公司
北京石油化工工程有限公司
陕西延长石油工贸有限公司
陕西延长石油材料有限责任公司
陕西延长石油国际勘探开发工程有限公司
陕西延长中煤榆林能源化工有限公司
延长石油集团特邀供应商(名单待定)
第二专场:
万华化学集团股份有限公司采购专场;
万华化学特邀供应商(名单待定)
第三专场:
中国化学工程集团中国天辰工程有限公司采购专场;
中国天辰特邀供应商(名单待定)
第四专场:
国内石化企业&工程公司
采购需求交流专场
陕西煤业化工集团有限责任公司
陕西陕化煤化工集团有限公司
陕西渭河煤化工集团有限责任公司
蒲城清洁能源化工有限责任公司
陕西陕焦化工有限公司
陕西北元化工有限责任公司
神木煤化工产业有限公司
中亚能源有限责任公司
火地岛电力化工股份有限公司
胜帮科技股份有限公司
江苏恒神股份有限公司
陕西联合能源化工技术有限公司
陕煤集团榆林化学有限责任公司
黄陵矿业集团有限责任公司
陕西咸阳化学工业有限公司
陕西榆林能源集团有限公司
国家能源投资集团有限责任公司
航天长征化学工程有限公司
河南金大地化工有限责任公司
河南心连心化肥有限公司
河南能源化工集团有限公司
河南龙成集团有限公司
惠生工程(中国)有限公司
鲁西集团股份有限公司
南京诚志清洁能源有限公司
青海省矿业集团股份有限公司
山西潞安矿业(集团)有限责任公司
蒲城清洁能源化工有限公司
神华榆林能源化工有限公司
神华宁夏煤业集团有限责任公司
久泰能源内蒙古有限公司
内蒙古伊泰煤制油有限责任公司
上海华谊集团股份有限公司
上海胜帮化工技术股份有限公司
江苏索普集团
湖北建科国际工程有限公司
灵谷化工集团有限公司
宁波富德能源有限公司
苏威(上海)有限公司
湖北三宁化工股份有限公司
山东凯盛新材料股份有限公司
山东源根石油化工有限公司
四川金象赛瑞化工股份有限公司
江西蓝星星火有机硅有限公司
山东东岳化工有限公司
蒲城清洁能源化工有限公司
圣奥化学科技有限公司
天津大沽化工股份有限公司
山东能源集团有限公司
兖矿化工有限公司
陕西未来能源化工有限公司
*疆新**中泰化学股份有限公司
*疆新**天业(集团)有限公司
宁夏宝丰能源集团股份有限公司
中国化工集团有限公司
赛鼎工程有限公司
东华工程科技股份有限公司
华陆工程科技有限责任公司
中国石油化工股份有限公司
中国石化齐鲁石油化工公司
中科合成油工程股份有限公司
中石化炼化工程(集团)股份有限公司
中国神华煤制油化工有限公司
山东汇丰石化集团有限公司
俄罗斯西布尔有限责任公司
内蒙古君正化工有限责任公司
中海油田服务股份有限公司
山东海科化工集团
富海集团有限公司
山东恒源石油化工集团有限公司
山东京博石油化工有限公司
万达石化有限公司
山东省岚桥石化有限公司
*疆新**中泰创新技术研究院有限责任公司
天脊集团
河南能源化工集团采购有限公司
江苏正丹化学工业股份有限公司
内蒙古北控京泰能源发展有限公司
中国石化行业合格供应商展览
时间:5月29-30日

四、参会人员
1、领导:中国石化联合会、中国物流与采购联合会、中国机械联合会领导。
2、采购专家:经济学家、国内外采购专家。
3、采购方:中外石化企业、煤化工企业、工程公司。
4、供应方:为石化行业提供物资和服务的装备、环保、安全、物流、信息化、建筑安装、化学试剂等领域优质供应商。
5、其他:咨询机构、金融界代表,媒体记者。
五、会议费用
参会费3000元/人,中国石化行业合格供应商2500元/人,含参会费、资料费、餐费等。住宿统一安排,费用自理。
六、联系方式
联系人:柴明松
电 话:15801635429(微信同号)
邮 箱:15801635429@163.com
参会企业名单
陕西延长石油(集团)有限责任公司
万华化学集团股份有限公司
巴斯夫(中国)有限公司
中国化学工程集团中国天辰工程有限公司
陕西煤业化工集团有限责任公司
国家能源投资集团有限责任公司
陕西延长石油(集团)物资集团
陕西延长石油(集团)化建集团
陕西延长石油(集团)炼化公司
陕西延长石油(集团)油气勘探公司
陕西延长石油(集团)管道运输公司
陕西延长石油(集团)销售公司
陕西延长石油(集团)产品经销公司
陕西延安石油天然气有限公司
陕西延长中煤榆林能源化工有限公司
陕西延长石油延安能源化工有限责任公司
陕西兴化集团有限责任公司
陕西兴化化学股份有限公司
陕西延长石油榆林煤化有限公司
陕西延长石油西北橡胶有限责任公司
陕西华特玻纤维集团有限公司
西安西化氯碱化工有限责任公司
陕西延长石油矿业有限责任公司
陕西延长石油化建股份有限公司
北京石油化工工程有限公司
陕西延长石油工贸有限公司
陕西延长石油材料有限责任公司
陕西延长石油国际勘探开发工程有限公司
陕西延长中煤榆林能源化工有限公司
广汇能源股份有限公司
航天长征化学工程有限公司
河南金大地化工有限责任公司
河南心连心化肥有限公司
河南能源化工集团有限公司
河南能源化工集团物资公司
河南龙成集团有限公司
惠生工程(中国)有限公司
鲁西集团股份有限公司
南京诚志清洁能源有限公司
青海省矿业集团股份有限公司
山西潞安矿业(集团)有限责任公司
山西晋煤华昱煤化工有限责任公司
蒲城清洁能源化工有限公司
陕西北元化工集团股份有限公司
陕西陕化煤化工集团有限公司
陕西渭河煤化工集团有限责任公司
蒲城清洁能源化工有限责任公司
陕西陕焦化工有限公司
陕西北元化工有限责任公司
神木煤化工产业有限公司
中亚能源有限责任公司
火地岛电力化工股份有限公司
胜帮科技股份有限公司
江苏恒神股份有限公司
陕西联合能源化工技术有限公司
陕煤集团榆林化学有限责任公司
黄陵矿业集团有限责任公司
神华集团陕西咸阳化学工业有限公司
陕西榆林能源集团有限公司
神华榆林能源化工有限公司
神华宁夏煤业集团有限责任公司
河南开祥精细化工有限公司
陕煤集团榆林化学有限责任公司
久泰能源内蒙古有限公司
内蒙古伊泰煤制油有限责任公司
上海华谊集团股份有限公司
上海胜帮化工技术股份有限公司
江苏索普集团
湖北建科国际工程有限公司
灵谷化工集团有限公司
宁波富德能源有限公司
苏威(上海)有限公司
湖北三宁化工股份有限公司
山东凯盛新材料股份有限公司
山东源根石油化工有限公司
四川金象赛瑞化工股份有限公司
江西蓝星星火有机硅有限公司
山东东岳化工有限公司
蒲城清洁能源化工有限公司
圣奥化学科技有限公司
天津大沽化工股份有限公司
山东能源集团有限公司
兖矿化工有限公司
兖矿煤化供销有限公司
兖矿集团陕西未来能源化工有限公司
*疆新**天业(集团)有限公司
宁夏宝丰能源集团股份有限公司
中国化工集团有限公司
赛鼎工程有限公司
东华工程科技股份有限公司
华陆工程科技有限责任公司
中国石油化工股份有限公司
中国石化齐鲁石油化工公司
中科合成油工程股份有限公司
中石化炼化工程(集团)股份有限公司
中国神华煤制油化工有限公司
中国石油抚顺石化公司
山东汇丰石化集团有限公司
俄罗斯西布尔有限责任公司
内蒙古君正化工有限责任公司
中海油田服务股份有限公司
山东海科化工集团
富海集团有限公司
山东恒源石油化工集团有限公司
山东京博石油化工有限公司
万达石化有限公司
山东省岚桥石化有限公司
陕西飞跃石油化工发展有限公司
佳化化学股份有限公司
江苏方运大件物流有限公司
大耐泵业有限公司
大连利欧华能泵业有限公司
昆明嘉和科技股份有限公司
大连海密梯克泵业有限公司
辽宁孚胜金属复合板有限公司
*安泰**隆泰金属制品有限公司
江苏锡安达防爆股份有限公司
温州月盛不锈钢有限公司
河北中泊防爆工具集团股份有限公司
佳木斯电机股份有限公司
山特维克国际贸易(上海)有限公司
芜湖凯博环保科技股份有限公司
西安泰富西玛电机有限公司
常州市范群干燥设备有限公司
上海力皇环保工程有限公司
陕西舞阳钢铁销售有限责任公司
威海化工机械有限公司
秦皇岛市泰德管业科技有限公司
重庆江北机械有限责任公司
广东港荣水务科技有限公司
南阳防爆(苏州)特种装备有限公司
格业阀门有限公司西安销售处
秦皇岛龙鼎电气有限公司
苏州顶裕节能设备有限公司
重庆江北机械有限责任公司
大连孚美化工科技有限公司
江西省君鑫贵金属科技材料有限公司
安徽星球盛唐泵业有限公司
北京志田科技发展有限公司
武汉凯迪电力环保有限公司
南方泵业股份有限公司
浙江工业大学化工设备有限公司
振石控股集团有限公司
河南泉舜流体控制科技有限公司
西南钢管有限公司江油分公司
洛阳森德石化工程有限公司
河南蒲瑞建设工程有限公司
江苏上好钢管制造有限公司
天津长瑞大通流体控制系统有限公司
住友重机械减速机(中国)有限公司上海分公司
上海电气集团上海电机厂有限公司
东方电子股份有限公司
江苏华英阀业有限公司
河北金威新型建筑材料有限公司
中山市宏力称重设备有限公司
国核宝钛锆业股份公司
浙江永盛科技股份有限公司
河北中泊防爆工具集团股份有限公司
临沂市方升新型建筑材料有限公司
大连东方亿鹏设备制造有限公司
秦皇岛市泰德管业科技有限公司
淄博真空设备厂有限公司
长春北方化工灌装股份有限公司
武汉凯迪电力环保有限公司
南阳防爆(苏州)特种装备有限公司
安捷伦科技(中国)有限公司
西安陕鼓动力股份有限公司
浙江博盛不锈钢制造有限公司
浙江国泰萧星密封材料股份有限公司
河南泉舜流体控制科技有限公司
山东德源泵业有限公司
北京德兰系统控制技术有限公司
大昌华嘉科学仪器部
西安磁林电气有限公司
格业阀门有限公司
南京麦驰钛业有限公司
嘉利特荏原泵业有限公司
大连环友屏蔽泵有限公司
中国石化催化剂公司西北销售中心
中化商务有限公司
中化环境控股有限公司
米顿罗工业设备(上海)有限公司
卧龙电气南阳防爆集团股份有限公司
枣庄市三维技术有限公司
安徽祥云钢管有限公司
上上德盛集团有限公司
西安泵阀总厂有限公司
北京高德兄弟石化科技有限公司
河北福恩特电气设备集团有限公司
中国电建集团郑州泵业有限公司
中国电建集团郑州泵业有限公司
淄博真空设备厂有限公司
中钢不锈钢管业科技山西有限公司
陕西大件汽车运输有限责任公司
南通朗高石化设备有限公司
恒丰泰精密机械股份有限公司
江苏飞跃机泵集团有限公司
宁夏神耀科技有限公司
西安润泽石油化工有限责任公司
广东科进新材料有限公司
六耐泵业(大连)有限公司
舞钢神州重工金属复合材料有限公司
山东益龙阀门有限责任公司
江西省萍乡市科隆石化设备填料有限公司
郑州景佑石油设备有限公司
江苏赛德电气有限公司
北京雪迪龙环境科技有限公司
北京诺普特仪表设备有限公司
北京瑞赛长城航空测控技术有限公司
西安海润新材料有限公司
北京雪迪龙环境科技有限公司
北京诺普特仪表设备有限公司
江苏神通阀门股份有限公司
江苏华英阀业有限公司
枣庄市天一实业有限公司
南京凯斯曼流体控制有限公司
山东金明新材料有限公司
鞍钢亚盛特种材料有限责任公司
中山市宏力称重设备有限公司
合肥新沪屏蔽泵有限公司
中铁铁龙集装箱物流股份有限公司
安徽广优特电缆科技有限公司
南通星球石墨设备有限公司
重庆开达环保集团有限公司
秦皇岛市泰德管业科技有限公司
陕西昕宇表面工程有限公司
海虹老人(中国)管理有限公司
首克莫环保科技(上海)有限公司
杭州杭氧股份有限公司
米顿罗工业设备(上海)有限公司
西安菲锐克斯电子科技工程有限公司
华荣科技股份有限公司
临沂市方升新型建筑材料有限公司
奥展实业有限公司
陕西和平化玻有限公司
上海华谊(集团)公司
湖北三宁化工股份有限公司
江苏索普(集团)有限公司
陕西北元化工集团股份有限公司
东明石化集团
山东未来环保科技有限公司
北京泛泰克斯仪器有限公司
山东省邦皓环保科技有限公司
昆山四叶草环保科技有限公司
宁波天翼石化重型设备制造有限公司
博天环境集团股份有限公司
艾坦姆流体控制技术(北京)有限公司
宝钢特钢有限公司
山东尧程科技股份有限公司
镇江华东电力设备制造厂有限公司
江苏亚太泵科技发展有限公司
江西省萍乡市迪尔化工填料有限公司
卡勒克密封技术(上海)有限公司
内蒙古伊泰石化装备有限责任公司
江苏金陵特种涂料有限公司
西安希佛隆阀门有限公司
西安申菱环境系统科技有限公司
大连科环泵业有限公司
天津市科密欧化学试剂有限公司
安徽电缆股份有限公司
镇江春环密封件集团有限公司
河北宏程管业有限公司
辽宁重型电机制造有限公司
沈阳金博气体压缩机制造有限公司
大连大高阀门股份有限公司
方正阀门集团有限公司
上海欧测信息科技有限公司
济南龙舟信息技术有限公司
江苏国泰新点软件有限公司
山东双环密封科技有限公司
山东金明新材料有限公司
陕西自动化机电成套设备有限公司
山东腾达紧固科技股份有限公司
洛阳双瑞特种装备有限公司
成都赛来科技有限公司
北京古德日新节能环保技术有限公司
陕西盛秦仪达电子工程有限责任公司
厦门三维丝环保股份有限公司
浙江永盛科技股份有限公司
南京浩康有色金属设备有限公司
青岛罗德通用机械设备有限公司
青岛罗德通用机械设备有限公司
北京今明祥泰管业有限公司
阿里巴巴(中国)网络技术有限公司
德帕姆(杭州)泵业科技有限公司
阿美特克贸易(上海)有限公司
宝鸡航天动力泵业有限公司
陕西燎原净化设备有限公司
西安国际港务区海得邦物流有限公司
郑州恒博环境科技股份有限公司
德帕姆(杭州)泵业科技有限公司
福建立信换热设备制造股份公司
隆华科技集团(洛阳)股份有限公司
深圳中凝科技有限公司
安徽天康(集团)股份有限公司
杭州大立过滤设备有限公司
河南圣起机械集团有限公司
鲁尔泵(中国)有限公司
天长市龙源泵阀有限公司
扬州恒春电子有限公司
浙江展豪科技有限公司
秦皇岛首创思泰意达环保科技有限公司
凯络文换热器(中国)有限公司
江苏金合益复合新材料有限公司
信东仪器仪表(苏州)股份有限公司
西域供应链(上海)有限公司
西安喜而沃化工机械设备有限公司
中山铁王流体控制设备有限公司
浙江巨英风机工业有限公司
水力消防科技有限公司
宝鸡市守善管件有限公司
中山铁王流体控制设备有限公司
腾讯科技(北京)有限公司
无锡派进智能智能装备有限公司
中洲泰瑞能源装备技术(北京)有限公司
浙江吉星节能科技有限公司
张家港市江南锻造有限公司
浙江永盛科技股份有限公司
普尔利斯(中国)环保分离设备制造有限公司
耐克森(阳谷)新日辉电缆有限公司
浙江聚英风机工业有限公司