2020年11月12日晚,依靠着埃德尔和特谢拉的进球,江苏苏宁易购在历史上第一次两回合中超决赛中以总比分2-1击败卫冕冠军广州恒大淘宝,捧起队史第一座顶级联赛冠军奖杯,结束了漫长的赛季。

作为亚洲最具影响力的顶级IP赛事之一,中超的成功复赛对于本土体育产业复苏乃至后疫情时代国民复产复工都具有深远意义。

11月12日,中国的另一项顶级体育职业联赛CBA进行了第十二轮的前两场比赛。按照赛程,本赛季第一阶段的赛事一共十二轮,第一阶段将在明天,也就是11月14日全部结束。开赛以来,CBA对诸暨赛区各项工作非常满意,决定继续在诸暨进行第二阶段的比赛。按照计划,CBA联赛第二阶段的赛程将在12月1日开打,新赛季全明星的日期将在明年的2月5日到7日举行。
也是在11月12日,中国另一项职业体育赛事,却遭遇到了尴尬!全国男子篮球联赛,也就是人们熟悉的NBL联赛,第二阶段的比赛却突然面临没地方比赛的囧境......

受到疫情的影响,往年都会选择在夏天进行比赛来避开CBA的NBL联赛,今年选择在10月下旬开赛。这样一来,NBL就不得不和CBA同时开赛。和CBA的关注度和影响力相比,NBL自然成为了被人们习惯性忽视的那一个。而且由于中国篮协收回NBL联赛办赛权、NBL两支球队退出、个别球队闹出欠薪新闻等一系列负面消息,也注定本赛季的NBL联赛,将会是一个动荡和特别的赛季。

9月28日,中国篮协正式公布了2020年全国男子篮球联赛(NBL)的竞赛规程和竞赛日程。其中明确规定,常规赛第一阶段的时间是10月25日至11月15日,比赛地点在湖北武汉;常规赛第二阶段的时间是11月19日至12月10日,比赛地点是在安徽亳州;12月13日至12月22日是季后赛,季后赛地点另行通知。
但是,就在距离第二阶段比赛还有一个星期的时候,11月12日,NBL爆出消息——亳州第二阶段的NBL联赛,取消了!

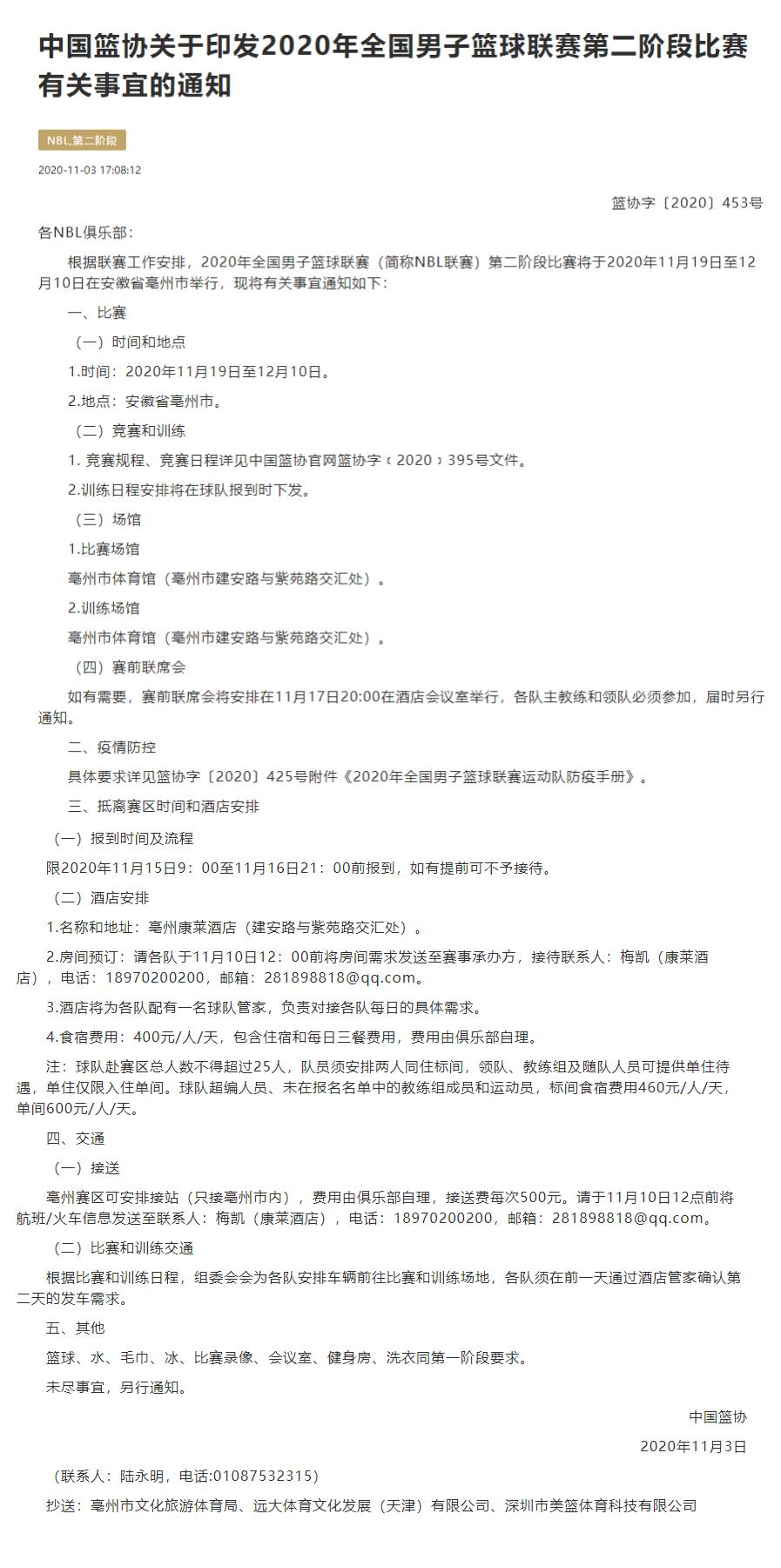
其实就在十天之前,中国篮协还在官网发布了《中国篮协关于印发2020年全国男子篮球联赛第二阶段比赛有关事宜的通知》。通知中明确指出:“第二阶段比赛将于2020年11月19日至12月10日在安徽省亳州市举行”,并且要求各支球队“限2020年11月15日9:00至11月16日21:00前报到。”
也就是说,各队基本上就是打完最后一轮比赛后,马上就要出发转场。

然而11月12日,亳州广播电视台官方微博发布消息:“从市文化旅游体育局了解到,考虑到疫情期间的安全问题,原定于在亳州举办的2020赛季NBL联赛第二阶段比赛临时取消。”
还有当地媒体表示:“目前,中国篮协正在考察后备赛场。”
这是怎么回事呢?还是疫情的原因!

近日,安徽突然发生疫情。11月10日,安徽省阜阳市颍上县确诊一例新冠肺炎病例。11月11日12时,安徽省阜阳市颍上县慎城镇张洋小区的疫情风险等级被调整为中风险。尽管只有一名确诊患者,但考虑到阜阳和亳州相距不过一百多公里,中国篮协为了确保万无一失,还是紧急叫停了亳州的第二阶段比赛。据了解,消息一经传出,不少球队都在忙着退掉已经定过的火车票。
那么,接下来的问题来了——NBL第二阶段的比赛打不打?在哪里打?什么时候打?
首先可以确定的是,本赛季的NBL联赛应该不会停赛和终止。毕竟已经开赛了,十一支球队都已经全部集中,进行了第一阶段的比赛,如果就这么中断的话,各家球队都不会同意。而且目前国内疫情防控已经进入常态化,经过今年年初的疫情高峰期之后,如今各地防疫措施有效,群众防疫意识浓厚,疫情总体平稳可控。而且本赛季NBL联赛的最终成绩,有可能会和未来CBA准入制入场券相关——有冲A愿望的各支劲旅,已经摩拳擦掌了。
其次,在哪里打。就目前笔者掌握的情况来看,大概有三种可能——留在武汉、移师陕西铜川或者四川温江。
对于各支球队来说,目前最好的方案就是——不换场地。既然大家都在武汉,那么为什么还要全部转场到另外的城市呢?

据了解,为了扩大NBL的影响力和关注度,原本中国篮协是不准备把第二阶段的比赛继续放在武汉的。但是突如其来的疫情影响,让中国篮协不得不认真考虑这种可能性。目前比赛留在武汉的关键难点在于,设计各方各面的相关筹备手续。当初筹划在武汉举办第一赛段比赛的时候,中国篮协多次和武汉市政府沟通,武汉市经过多方考察、论证,在做出了严格的疫情防控措施之后,才决定把比赛放在武汉。但是现在突然要把第二赛段继续放在武汉,而且是在气温逐渐下降的十二月份,武汉方面必须慎重考虑。

另一个备选地,是陕西铜川。陕西信达是NBL一支老牌劲旅,球队主场在渭南。在本赛季联赛开始之前,中国篮协曾经知会各俱乐部,各俱乐部可协调地方体育局和人民政府承办复赛阶段的比赛。陕西铜川参与了赛区申办。
据了解,今年6月28日全部竣工的铜川体育馆,已经具备承接正式比赛的条件,而且这个场馆也是明年全运会成年男子组篮球比赛的场馆。出于考察场馆、积累经验和扩大影响力等目的,铜川政府也希望NBL第二阶段的比赛能够在这里进行。总体来说,铜川是目前条件最成熟的后备赛区。

还有一种可能是把比赛放到四川成都温江的国家篮球训练基地。此前,新赛季WCBA第一阶段的比赛,就是在这里举办。作为中国篮球训练基地之一,这里有国内顶级的场馆设备,每年NBL球队的赛前集训和体能测试,也都在这里举行,球员们对于这里非常熟悉。但是最大的问题就是,事发突然,温江方面要办理举办NBL赛事的相关批文难度极大。
最后一个问题,什么时候开打?
个人判断——如果继续留在武汉,那么就会按照既定赛程,在11月19日开始第二阶段的比赛;而如果要赶往其他赛区,很有可能会推迟开赛时间。

正如上赛季CBA复赛时中国篮协主席、CBA董事长姚明讲到的:“比赛被赋予了很多特殊的含义!复赛对于全面推进复工复产,恢复生活秩序,战略意义深远,其社会影响已经超出了篮球运动本身。”
体育赛事的恢复,决不仅仅在于篮球和竞技体育方面,而是有力的体现了我国有效的疫情防控成效。同时,体育赛事所特有的凝聚力、所体现出来的拼搏向上的体育精神,也为经受了疫情困扰的群众打注入了一支强心剂。今年NBL联赛第一阶段的比赛,赛区选择在武汉,意义更是非同一般!
虽然本赛NBL联赛命运多舛,有着各种不确定性,虽然联盟目前还存在不少问题,但是我们相信比赛还会继续进行下去。群众喜闻乐见、关注度极高的各项体育赛事的成功举办,能够重燃人们对体育和生活的热爱。而且更多赛事的到来,势必会激发出民族团结奋进的磅礴力量,向全社会吹响抗疫胜利的集结号。
在体育精神的指引下,相信所有人都将重拾希望与信心!
就在本文即将发布时,笔者接到了最新消息,中国篮协已经正式告知各队:“各球队在第一阶段比赛结束后就可以离开赛区,第二阶段常规赛不早于25日开赛,具体事宜另行通知。”


另据未经证实的消息源透露,NBL第二阶段的比赛,基本确定在陕西铜川进行。铜川体育局已经下发内部通知。