上海中考体育,一共30分,分分易得,分分珍贵。体育考试一般从4月初开始,持续到五月初,每个区的时间安排的不同。时间不多了,要抓紧时间练习了!中考体育30分,必须全部拿下!
注:2019年4月上海教育官方发了体育考试新增项目的文件,实施年份是自2017年入学的六年级起实行;也就是说2020届新初三还是沿用现行的中考体育测试方案,新初二及之后的考生的才会实施新的体测方案。
考试时间
中考体育统一考试的时间必须在每年4月进行,并于4月底前完成,具体时间由各区选定。每位考生的全部项目必须在当天内连续完成(游泳项目可另定)。
结构分值
体育考试由统一考试和日常考核两个部分组成,总分为30分。其中统一考试为15分,日常考核为15分。
1.统一考试分设四类项目:
第一类项目满分为6分
第二类项目满分为3分
第三类项目满分为3分
第四类项目满分为3分
2.日常考核由《体育与健身》学科考试成绩和《国家学生体质健康标准》综合评定结果两部分组成。其中《体育与健身》考试成绩满分为6分(七、八、九年级各为2分),《国家学生体质健康标准》综合评定结果满分为9分(七、八、九年级各为3分)。
内容与项目
1.统一考试
(1)第一类项目:长跑(男生1000米,女生800米)游泳(男、女生均为200米)(2)第二类项目:50米跑、立定跳远、实心球、跳绳、引体向上(男)、仰卧起坐(女)、游泳(25米)(3)第三类项目:垫上运动、单杠、双杠、横箱分腿腾越(4)第四类项目:篮球、排球、足球每位考生必须参加全部4类项目的考试。可在上述各类项目中各选择一个自己擅长的项目作为考试项目,项目一经选定后,不得更改。
2.日常考核
(1)平时体育考试项目

(2)国家学生体质健康标准综合评定项目
初三毕业生国家学生体质健康标准评定项目按《国家学生体质健康标准(2014年修订)》规定的项目执行。
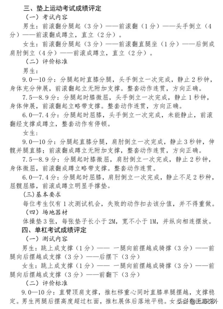
评分标准
(都是图片慢慢加载)








*考免**/缓考
关于体育免修:
因残、因病的考生可以*考免**或缓考,缓考的可以参加补考,仅限一次。
*考免**的成绩评定:
1、因残疾并全部丧失运动能力,获准免修及*考免**的学生,按教育部有关规定,其体育考试总成绩按30分计。因残疾丧失部分运动能力的学生,不能参加单项测试的项目,该单项成绩按满分计算。
2、因伤病在七、八、九年级体育与健身课程全程免修及*考免**的考生,其体育考试总成绩,按学籍所在学校日常体育考核平均分及统一考试满分的60%(即9分)之和计算。
因伤病在初中阶段部分学期体育与健身课程免修的考生,其免修学期日常考核成绩按学籍所在学校平均分计算,其它学期日常考核成绩按其实际分数计算,如因伤病不能参加统一考试,获准*考免**后其统一考试成绩按统一考试满分的60%(即9分)计算。
因考前或临场发生伤病不能参加统一考试,缓考后仍不能参加考试并获准*考免**的考生,其体育考试总成绩,按其日常体育考核实际分数及和统一考试满分的60%(即9分)之和计算。因伤病获准单项*考免**的考生,其该项目成绩按该项目统一考试满分的60%计算。
具有本市户籍在外省市就读学生,因特殊情况无法返沪参加体育统一考试的,由学生或其家长提交书面情况报告,其体育统一考试分值以满分的50%(即7.5分)计。
体育免修申请表

体考项目怎么选?
第一类属于耐力考试项目,任选其一
通常建议选择长跑:
①长跑时间短,男生3分34秒满分,女生3分19秒满分,而游泳则要4分36秒多钟,要足足比长跑多一分钟。
②长跑训练方便,随便周围的小区、公园、学校操场,都能练习,而游泳练习时间、场地有限。
③体育考试,大多数学生选择长跑,有周围同学的助威和加油,在考试的时候,成绩往往要提高不少。
第二类:爆发力运动
考验学生的爆发力,对女生来说,如果50米、立定跳远、实心球游泳、跳绳都不太好,仰卧起坐绝对是一个很好的选择,每天睡觉前训练两组仰卧起坐,每组1分钟,坚持到考试前,满分没问题。(满分50个/分钟)
第三类:垫上运动
在这里,要特别说明,不少学校老师会极力建议同学选择跳箱,一是因为跳箱跳过就好,基本动作到位就行,不会有太大的扣分点,二来,跳箱有两次机会,一次失败,可以再跳一次。
但,跳箱的危险性很大,学生(不论男生、女生)都要注意了!有一位女生高位瘫痪,还认识一位女生跳箱时骨折,还听说一位男生也骨折。所以。相比较同组其他项目来说,跳箱的危险性要高很多。
提醒:对跳箱没有绝对把握的同学们,请慎重选择。
第四类:技巧类运动
足球的稳定性相对比较高。在这类项目上,选择因人而异,哪个最擅长,选哪个。
更多魔都幼升小、小升初、中高考政策及校外亲子碎碎念,大家记得~粉~偶~哈~(各大平台“上海校外”,每天整理,持续更新,风里雨里,小编等你!)