本系列文章的第一部分介绍了一种从正电源产生低噪声负电源轨的独特方法,并说明了控制其运行的方程式推导过程。第二部分将借助ADI公司新产品ADP5600深入探讨这种交错式反相电荷泵(IICP)的实际例子。我们将ADP5600的电压纹波和电磁辐射干扰与标准反相电荷泵进行比较,以揭示交错如何改善低噪声性能。我们还将其应用于低噪声相控阵波束成型电路,并使用第一部分中的公式来优化该解决方案的性能。
世界首款商用交错式反相电荷泵
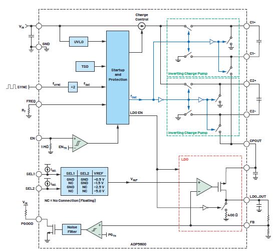
如第一部分所述,集成电路中使用IICP来生成较小的负偏置轨。ADP5600独特地将低噪声IICP与其他低噪声特性和高级故障保护功能结合在一起。
ADP5600是一款交错式电荷泵逆变器,集成了低压差(LDO)线性稳压器。与传统的基于电感或电容的解决方案相比,其独特的电荷泵级具有更低的输出电压纹波和反射输入电流噪声。交错作为一种低噪声概念很巧妙,但交错通道并不能解决所有噪声问题。为了实现真正的低噪声,需要一种专门设计的IC来实现IICP的低噪声优势,同时保持解决方案的小尺寸和高效率。
固定和可编程开关频率
许多反相电荷泵的工作频率为几百kHz。这种相对较低的频率限值要求相对较大的电容,并限制了频率杂散可以放置的位置。ADP5600可以在100 kHz至1.1 MHz的开关频率下工作,因而能在现代系统中高效使用。此外,该频率始终是固定的,不随输出负载而变化。开关频率变化(展频调制)通常用于提高电荷泵效率,但在噪声敏感的系统中可能会产生问题。
外部频率同步
许多低噪声系统需要将高幅度开关噪声置于规定的频带中,以使所产生的噪声对系统的影响最小。考虑到这一点,在噪声敏感系统中,转换器的工作频率是同步的,但在电荷泵逆变器中,同步很少见。相比之下,ADP5600可以同步到高达2.2 MHz的外部时钟。
低压差稳压器
ADP5600的输入电压范围很宽,其电荷泵输出电压可能过高,无法为低压电路供电。因此,ADP5600内置了一个LDO后置稳压器。它还有一个以正电压为基准的电源正常信号引脚,以便在LDO输出处于稳压状态时轻松进行电源时序控制。
故障保护
最后,ADP5600具有一套全面的故障保护特性,适合于稳健的应用。保护特性包括过载保护、短路飞跨电容保护、欠压锁定(UVLO)、精密使能和热关断。另一个新颖的特性是飞跨电容限流,它也能降低飞跨电容充电时的峰值电流尖峰。
ADP5600测试数据
第一部分从理论上证明了与非交错解决方案相比,IICP架构可显著改善纹波。为简洁起见,第一部分中说明的推导是理想化的,忽略了寄生效应、布局依赖性(IC和PCB)、时序失配(即不完美的50%振荡器)和RDS失配。这些因素导致与计算和测量的电压纹波有些偏差。一如既往,最好将ADP5600投入使用,观测其性能,并使用推导的方程式指导电路优化以获得最佳性能。
此处使用标准ADP5600评估板,但插入了RFLY,并修改了CFLY和COUT的值。此外,我们使用ADP5600的SYNC特性来改变开关频率。图1所示框图表明,各电荷泵以该SYNC频率的一半进行开关。也就是说,fOSC = ½ fSYNC。
图3和图4分别显示了在相同条件下运行时,交错式和非交错式反相电荷泵的输出电压纹波。

图1.ADP5600交错式反相电荷泵简化框图。

图2.ADP5600交错式反相电荷泵测试设置。

图3.ADP5600 IICP输出电压,VIN = 6 V,COUT = CFLY = 2.2 μF,fOSC = 250 kHz,ILOAD = 50 mA

图4.标准反相电荷泵输出电压,VIN = 6 V,COUT = CFLY = 2.2 μF,fOSC = 250 kHz,ILOAD = 50 mA
在这些条件下,ADP5600的输入和输出电压纹波几乎比传统反相电荷泵低14倍。我们还能确定此电压纹波是否与本系列第一部分中推导出的方程式一致。回顾第一部分,IICP的输出(或输入)电压纹波由下式给出:

其中,f为fOSC,R为RON,C为CFLY
使用式1,并将实际值代入ROUT和RON,便可比较计算出的和测量到的输出电压纹波。表1给出了多种测试配置下的结果,并指出了相对于非交错式电荷泵方案的改善幅度。
表1.不同使用案例下的VOUT纹波;VIN = 12 V,ILOAD = 50 mA,RON = 2.35 Ω*

* 使用的是COUT和CFLY的实际电容值(电容在电压下会降额),而不是标称值。
表1显示了交错电压纹波与式1的预测非常吻合。另外还显示了其相对于标准的非交错式反相电荷泵的改善幅度。此表中的某些设置还包括与CFLY串联的附加外部电阻RFLY。结果表明,RFLY进一步降低了电压纹波,但要以电荷泵输出电阻为代价。式1和本系列文章第一部分中的分析也对此进行了预测。
除输出电压纹波外,IICP的电磁辐射骚扰与标准电荷泵相比也有所改善。为了衡量这一点,将一根25 mm天线放在评估板上(图5),并测试了多种配置。图6显示了这样一种配置与标准的非交错式电荷泵逆变器的比较。IICP拓扑可将第一和第三开关谐波的噪声降低12 dB至15 dB。

图5.采用ADP5600评估板的电磁辐射干扰测试设置

图6.电磁辐射干扰,VIN = 12 V,ILOAD = 50 mA,CFLY = COUT = 2.2 μF,fSYNC = 500 kHz。绿色 = 标准,蓝色 = IICP。
IICP应用示例
数据转换器、RF放大器和RF开关需要低噪声电源。这些系统中的电源设计面临的主要挑战是:
► 功耗和高温运行
► EMI抗扰度和低EMI贡献
► 输入电压范围大
► 解决方案尺寸和面积应最小化
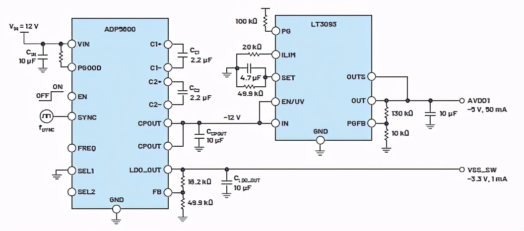
为了说明IICP的完整设计和优势,我们考虑一个为RF放大器、RF开关和相控阵波束成型器供电的应用。该应用包含在ADTR1107数据手册中,图7复制自其中。此示例需要几个大功率正电压轨——在这里是感性降压转换器的工作。另外还需要两个负电压轨:AVDD1和VSS_SW。ADAR1000使用AVDD1为VGG_PA和LNA_BIAS生成低噪声偏置轨。AVDD1为–5 V、50 mA,VSS_SW为ADTR1107中RF开关的–3.3 V、<100 μA电源轨。每个ADAR1000使用四个ADTR1107,因此–3.3 V电源轨最大汲取1 mA电流。通常,这些系统的电源轨为12 V。
ADP5600是从12 V电压产生–5 V、50 mA和–3.3 V、1 mA电源轨的理想选择,因为它实现了低输入和输出电压纹波以及低电磁辐射干扰。此外,它能同步宽范围的开关频率,因而允许将开关噪声放在对系统影响最小的位置。图8显示了最终设计。

图7.ADAR1000加上四个ADTR1107电源轨

图8.ADP5600和LT3093用于为AVDD1和VSS_SW供电
LT3093是一款超低噪声LDO线性稳压器,支持高电压,允许将ADP5600电荷泵输出(CPOUT)直接连接到其输入。其–5 V输出由SET引脚上的电阻设置,当AVDD1电源轨符合要求时,可编程的电源良好引脚可以通知其他系统。ADP5600的LDO调节电流低得多的VSS_SW轨。尽管没有LT3093那么低的噪声或那么高的电源抑制比(PSRR),但它能够为VSS_SW提供稳定的电源轨。所有三个轨(电荷泵、AVDD1和VSS_SW)的输出电压纹波如图9所示。

图9.电荷泵输出电压纹波,VIN = 12 V,COUT = 10 μF(标称值),CFLY = 2.2 μF(标称值),fSYNC = 1 MHz (fOSC = 500 kHz),ILOAD = 50 mA
结论
本系列文章由两部分组成,提出了一种从正电源产生低噪声负电源轨的新方法。第一部分介绍了交错式反相电荷泵操作背后的概念。第二部分将这些想法付诸实践,利用ADI公司的新产品ADP5600构建并测试了一个完整解决方案,并使用第一部分中推导出的数学模型对该解决方案进行了优化。另外还将其传导发射和电磁辐射干扰与标准反相电荷泵进行了比较。在某些情况下,与标准电荷泵逆变器相比,其改善幅度达到18倍,这对于满足现代精密和RF系统的低噪声要求非常重要。
作者简介
Jon Kraft是高级现场应用工程师,工作地点在科罗拉多州,已在ADI公司工作了13年。他主要致力于软件定义无线电和航空航天相控阵雷达应用。他拥有罗斯豪曼理工学院电子工程学士学位和亚利桑那州立大学电子工程硕士学位。他拥有九项专利(六项与ADI相关),一项正在申请中。
Alexander Ilustrisimo毕业于菲律宾中部大学,获电子工程学士学位。他于2014年加入ADI公司,担任电源管理产品应用工程师已6年有余,重点关注LDO稳压器和开关稳压器。