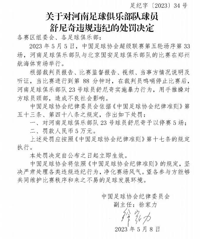
5月8日足协官方宣布,河南外援舒尼奇因*力暴**行为停赛5场,罚款5万元。

事件发生在中超第5轮,国安客场1-0击败河南队,取得赛季首胜。本场比赛国安球员方昊在前场与舒尼奇的一次对抗后,后者起身时用手掌怒推方昊面部,随后方昊痛苦倒地,当值主裁判出示了黄牌。但是赛后纪律委员会必然是看到这场比赛的赛后报告,对舒尼奇追加处罚是合理的,但是当时主裁判只给了黄牌,var也没有给出提示,是不可思议的。


这不禁让球迷想起了上赛季武汉三镇斯坦丘对埃里克的一次犯规,当时斯坦丘是锁喉+头顶的*力暴**行为,当值裁判非但并没有对斯坦丘出牌,赛后以陈戌源为首的足协,王小平负责签字落实的纪律委员会也没有进行处罚,现在他们都已被带走调查,足以说明一切问题。


现在足协正在努力改变中国足球现状,特别是足协领导几乎被一锅端后,现在一切都在朝着良好的轨道发展,现在没有腐败、没有*球赌**,而对中超联赛影响最大的就剩裁判了,裁判的误判、错判往往直接影响比赛结果。而足协现在正在积极改变,像斯坦丘这种*力暴**犯规,还逃脱处罚的情况应该不会再有了,真就是不服周也不行了,这是所谓的人间正道是沧桑。