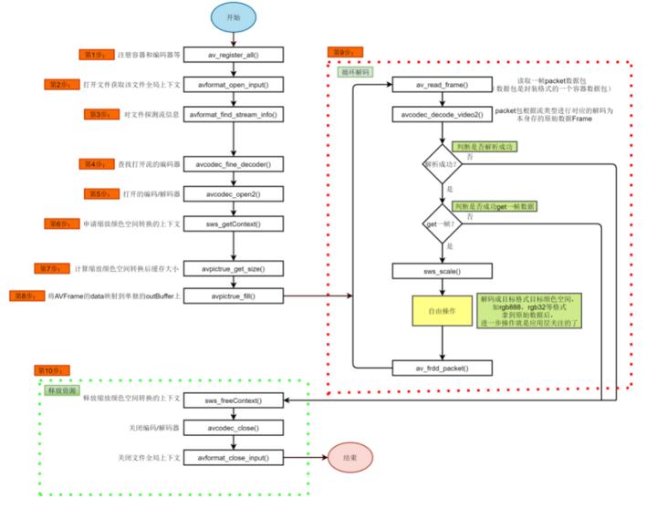
一、解码流程总览

二、解码流程分解
第一步:注册
使用FFmpeg对应的库,都需要进行注册,注册了这个才能正常使用编码器和解码器;
///第一步
av_register_all();
第二步:打开文件
打开文件,根据文件名信息获取对应的FFmpeg全局上下文
///第二步
AVFormatContext *pFormatCtx; //文件上下文,描述了一个媒体文件或媒体流的构成和基本信息
pFormatCtx = avformat_alloc_context(); //分配指针
if (avformat_open_input(&pFormatCtx, file_path, NULL, NULL) != 0) { //打开文件,信息存储到文件上下文中,后续对针对文件上下文即可
printf("无法打开文件");
return -1;
}
第三步:探测流信息
一定要探测流信息,拿到流编码的编码格式,不探测流信息则器流编码器拿到的编码类型可能为空,后续进行数据转换的时候就无法知晓原始格式,导致错误;
///第三步
//探寻文件中是否存在信息流
if (avformat_find_stream_info(pFormatCtx, NULL) < 0) {
printf("文件中没有发现信息流");
return -1;
}
//探寻文件中是否存储视频流
int videoStream = -1;
for (i = 0; i < pFormatCtx->nb_streams; i++) {
if (pFormatCtx->streams[i]->codec->codec_type == AVMEDIA_TYPE_VIDEO) {
videoStream = i;
}
}
//如果videoStream为-1 说明没有找到视频流
if (videoStream == -1) {
printf("文件中未发现视频流");
return -1;
}
//探寻文件中是否存在音频流
int audioStream = -1
for (i = 0; i < pFormatCtx->nb_streams; i++) {
if (pFormatCtx->streams[i]->codec->codec_type == AVMEDIA_TYPE_AUDIO) {
audioStream = i;
}
}
//如果audioStream 为-1 说明没有找到音频流
if (audioStream == -1) {
printf("文件中未发现音频流");
return -1;
}
相关学习资料推荐,点击下方链接免费报名,先码住不迷路~】
音视频免费学习地址:FFmpeg/WebRTC/RTMP/NDK/Android音视频流媒体高级开发
【免费分享】音视频学习资料包、大厂面试题、技术视频和学习路线图,资料包括(C/C++,Linux,FFmpeg webRTC rtmp hls rtsp ffplay srs 等等)有需要的可以点击 788280672 加群免费领取~

第四步:查找对应的解码器
依据流的格式查找解码器,软解码还是硬解码是在此处决定的,但是特别注意是否支持硬件,需要自己查找本地的硬件解码器对应的标识,并查询其是否支持。普遍操作是,枚举支持文件后缀解码的所有解码器进行查找,查找到了就是可以硬解了;
注意:解码时查找解码器,编码时查找编码器,两者函数不同,不要弄错了,否则后续能打开但是数据是错的;
///第四步
AVCodecContext *pCodecCtx; //描述编解码器上下文的数据结构,包含了众多编解码器需要的参数信息
AVCodec *pCodec; //存储编解码器信息的结构体
//查找解码器
pCodecCtx = pFormatCtx->streams[videoStream]->codec; //获取视频流中编码器上下文
pCodec = avcodec_find_decoder(pCodecCtx->codec_id); //获取视频流的编码器信息
if (pCodec == NULL) {
printf("未发现编码器");
return -1;
}
第五步:打开解码器
打开获取到的解码器
///第五步
//打开解码器
if (avcodec_open2(pCodecCtx, pCodec, NULL) < 0) {
printf("无法打开编码器");
return -1;
}
第六步:申请缩放数据格式转换结构体
基本上解码的数据都是yuv系列格式,但是我们显示的数据是rgb等相关颜色空间的数据,所以此处转换结构体就是进行转换前导转换后的描述,给后续转换函数提供转码依据,是很关键并且非常常用的结构体;
///第六步
static struct SwsContext *img_convert_ctx; //用于视频图像的转换
img_convert_ctx = sws_getContext(pCodecCtx->width, pCodecCtx->height,
pCodecCtx->pix_fmt, pCodecCtx->width, pCodecCtx->height,
AV_PIX_FMT_BGR24, SWS_BICUBIC, NULL, NULL, NULL);
第七步:计算缩放颜色空间转换后缓存大小
///第七步
int numBytes; //字节数
numBytes = avpicture_get_size(AV_PIX_FMT_BGR24, pCodecCtx->width,pCodecCtx->height);
第八步:申请缓存区,将AVFrama的data映射到单独的outBuffer上
申请一个缓存区outBuffer,fill到我们目标帧数据的data上,比如rgb数据,QAVFrame的data上存的是有指定格式的数据且存储有规则,而fill到outBuffer(自己申请的目标格式一帧缓存区),则是我们需要的数据格式存储顺序;
例如:解码转换后的数据为rgb888,实际直接使用data数据是错误的,但是用outBuffer就是对的,所以此处应该是FFmpeg的fill函数做了一些转换;
///第七步
AVFrame *pFrame, *pFrameRGB; //存储音视频原始数据(即未被编码的数据)的结构体
pFrame = av_frame_alloc();
pFrameRGB = av_frame_alloc();
uint8_t *out_buffer; //缓存
out_buffer = (uint8_t *) av_malloc(numBytes * sizeof(uint8_t));
avpicture_fill((AVPicture *) pFrameRGB, out_buffer, AV_PIX_FMT_BGR24,
pCodecCtx->width, pCodecCtx->height);
第九步:循环解码
1、获取一帧packet
int y_size = pCodecCtx->width * pCodecCtx->height;
packet = (AVPacket *) malloc(sizeof(AVPacket)); //分配一个packet
av_new_packet(packet, y_size); //分配packet的数据
int ret, got_picture;
while(1) {
if (av_read_frame(pFormatCtx, packet) < 0) { //读取一帧packet数据包
break; //这里认为视频读取完了
}
......
}
2、解码获取原始数据
int y_size = pCodecCtx->width * pCodecCtx->height;
packet = (AVPacket *) malloc(sizeof(AVPacket)); //分配一个packet
av_new_packet(packet, y_size); //分配packet的数据
int ret, got_picture;
while(1) {
if (av_read_frame(pFormatCtx, packet) < 0) { //读取一帧packet数据包
break; //这里认为视频读取完了
}
if (packet->stream_index == videoStream) {
ret = avcodec_decode_video2(pCodecCtx, pFrame, &got_picture,packet); //解码packet包,原始数据存入pFrame中
if (ret < 0) {
printf("decode error.");
return -1;
}
......
}
}
3、数据转换
int y_size = pCodecCtx->width * pCodecCtx->height;
packet = (AVPacket *) malloc(sizeof(AVPacket)); //分配一个packet
av_new_packet(packet, y_size); //分配packet的数据
int ret, got_picture;
while(1) {
if (av_read_frame(pFormatCtx, packet) < 0) { //读取一帧packet数据包
break; //这里认为视频读取完了
}
if (packet->stream_index == videoStream) {
ret = avcodec_decode_video2(pCodecCtx, pFrame, &got_picture,packet); //解码packet包,原始数据存入pFrame中
if (ret < 0) { //是否解析成功?
printf("decode error.");
return -1;
}
if (got_picture) { //是否get一帧?
//数据转换
sws_scale(img_convert_ctx,
(uint8_t const * const *) pFrame->data,
pFrame->linesize, 0, pCodecCtx->height, pFrameRGB->data,
pFrameRGB->linesize);
......
}
......
}
}
4、自由操作
int y_size = pCodecCtx->width * pCodecCtx->height;
packet = (AVPacket *) malloc(sizeof(AVPacket)); //分配一个packet
av_new_packet(packet, y_size); //分配packet的数据
int ret, got_picture;
while(1) {
if (av_read_frame(pFormatCtx, packet) < 0) { //读取一帧packet数据包
break; //这里认为视频读取完了
}
if (packet->stream_index == videoStream) {
ret = avcodec_decode_video2(pCodecCtx, pFrame, &got_picture,packet); //解码packet包,原始数据存入pFrame中
if (ret < 0) { //是否解析成功?
printf("decode error.");
return -1;
}
if (got_picture) { //是否get一帧?
//数据转换
sws_scale(img_convert_ctx,
(uint8_t const * const *) pFrame->data,
pFrame->linesize, 0, pCodecCtx->height, pFrameRGB->data,
pFrameRGB->linesize);
//自由操作,SaveFrame是自定义函数
SaveFrame(pFrameRGB, pCodecCtx->width,pCodecCtx->height,index++); //保存图片
if (index > 50) return 0; //这里我们就保存50张图片
}
//释放QAVPacket
av_free_packet(packet);
}
}
5、释放QAVPacket
在进入循环解码前进行了av_new_packet,循环中未av_free_packet,造成内存溢出;
在进入循环解码前进行了av_new_packet,循环中进行av_free_pakcet,那么一次new对应无数次free,在编码器上是不符合前后一一对应规范的。
查看源代码,其实可以发现av_read_frame时,自动进行了av_new_packet(),那么其实对于packet,只需要进行一次av_packet_alloc()即可,解码完后av_free_packet。
//释放QAVPacket
av_free_packet(packet);
第十步:释放资源
全部解码完成后,按照申请顺序,进行对应资源的释放。
av_free(out_buffer);
av_free(pFrameRGB);
sws_freeContext(img_convert_ctx);
avcodec_close(pCodecCtx); //关闭编码/解码器
avformat_close_input(&pFormatCtx); //关闭文件全局上下文
三、完整代码
#include "mainwindow.h"
#include <QApplication>
//===============================================================================
extern "C"{
#include "libavcodec/avcodec.h"
#include "libavformat/avformat.h"
#include "libavutil/pixfmt.h"
#include "libswscale/swscale.h"
}
#include <stdio.h>
///现在我们需要做的是让SaveFrame函数能把RGB信息定稿到一个PPM格式的文件中。
///我们将生成一个简单的PPM格式文件,请相信,它是可以工作的。
void SaveFrame(AVFrame *pFrame, int width, int height,int index)
{
FILE *pFile;
char szFilename[32];
int y;
// Open file
sprintf(szFilename, "frame%d.ppm", index);
pFile=fopen(szFilename, "wb");
if(pFile==NULL)
return;
// Write header
fprintf(pFile, "P6%d %d255", width, height);
// Write pixel data
for(y=0; y<height; y++)
{
fwrite(pFrame->data[0]+y*pFrame->linesize[0], 1, width*3, pFile);
}
// Close file
fclose(pFile);
}
int main(int argc, char *argv[])
{
//变量定义
//==================================================================================
char *file_path = "C:/Users/wangjichuan/Desktop/2.mp4"; //文件路径
///=====第一步=====
//初始化FFMPEG 调用了这个才能正常使用编码器和解码器
av_register_all();
///===================================================================
///=====第二步=====
AVFormatContext *pFormatCtx; //描述了一个媒体文件或媒体流的构成和基本信息
pFormatCtx = avformat_alloc_context(); //分配一个解封装上下文指针
//打开文件
if (avformat_open_input(&pFormatCtx, file_path, NULL, NULL) != 0) { //文件信息存储到文件上下文中,后续对它进行处理即可
printf("无法打开文件");
return -1;
}
///===================================================================
///=====第三步=====
//探寻文件中是否存在信息流
if (avformat_find_stream_info(pFormatCtx, NULL) < 0) {
printf("文件中没有发现信息流");
return -1;
}
//循环查找视频中包含的流信息,直到找到视频类型的流
//便将其记录下来 保存到videoStream变量中
//这里我们现在只处理视频流 音频流先不管他
int videoStream = -1;
int i;
for (i = 0; i < pFormatCtx->nb_streams; i++) {
if (pFormatCtx->streams[i]->codec->codec_type == AVMEDIA_TYPE_VIDEO) {
videoStream = i;
}
}
//如果videoStream为-1 说明没有找到视频流
if (videoStream == -1) {
printf("文件中未发现视频流");
return -1;
}
///===================================================================
///=====第四步=====
AVCodecContext *pCodecCtx; //描述编解码器上下文的数据结构,包含了众多编解码器需要的参数信息
AVCodec *pCodec; //存储编解码器信息的结构体
//查找解码器
pCodecCtx = pFormatCtx->streams[videoStream]->codec; //获取视频流中编码器上下文
pCodec = avcodec_find_decoder(pCodecCtx->codec_id); //获取视频流的编码器
if (pCodec == NULL) {
printf("未发现编码器");
return -1;
}
///===================================================================
///=====第五步=====
//打开解码器
//==================================================================================
if (avcodec_open2(pCodecCtx, pCodec, NULL) < 0) {
printf("无法打开编码器");
return -1;
}
///===================================================================
///=====第六步=====
static struct SwsContext *img_convert_ctx; //用于视频图像的转换
img_convert_ctx = sws_getContext(pCodecCtx->width, pCodecCtx->height,
pCodecCtx->pix_fmt, pCodecCtx->width, pCodecCtx->height,
AV_PIX_FMT_BGR24, SWS_BICUBIC, NULL, NULL, NULL);
///===================================================================
///=====第七步=====
int numBytes;
numBytes = avpicture_get_size(AV_PIX_FMT_BGR24, pCodecCtx->width,pCodecCtx->height);
///===================================================================
///=====第八步=====
AVFrame *pFrame, *pFrameRGB; //存储音视频原始数据(即未被编码的数据)的结构体
pFrame = av_frame_alloc();
pFrameRGB = av_frame_alloc();
uint8_t *out_buffer; //缓存
out_buffer = (uint8_t *) av_malloc(numBytes * sizeof(uint8_t));
avpicture_fill((AVPicture *) pFrameRGB, out_buffer, AV_PIX_FMT_BGR24,
pCodecCtx->width, pCodecCtx->height);
///===================================================================
///=====第九步=====
AVPacket *packet; //保存了解复用(demuxer)之后,解码(decode)之前的数据(仍然是压缩后的数据)和关于这些数据的一些附加的信息
int ret, got_picture;
int y_size = pCodecCtx->width * pCodecCtx->height;
packet = (AVPacket *) malloc(sizeof(AVPacket)); //分配一个packet
av_new_packet(packet, y_size); //分配packet的数据
av_dump_format(pFormatCtx, 0, file_path, 0); //输出视频信息
int index = 0;
while (1)
{
if (av_read_frame(pFormatCtx, packet) < 0) {
break; //这里认为视频读取完了
}
if (packet->stream_index == videoStream) {
ret = avcodec_decode_video2(pCodecCtx, pFrame, &got_picture,packet);
if (ret < 0) {
printf("decode error.");
return -1;
}
if (got_picture) {
sws_scale(img_convert_ctx,
(uint8_t const * const *) pFrame->data,
pFrame->linesize, 0, pCodecCtx->height, pFrameRGB->data,
pFrameRGB->linesize);
SaveFrame(pFrameRGB, pCodecCtx->width,pCodecCtx->height,index++); //保存图片
if (index > 50) return 0; //这里我们就保存50张图片
}
}
av_free_packet(packet);
}
///===================================================================
///=====第十步=====
av_free(out_buffer);
av_free(pFrameRGB);
sws_freeContext(img_convert_ctx);
avcodec_close(pCodecCtx);
avformat_close_input(&pFormatCtx);
///===================================================================
return 0;
}
四、FFmpeg解码相关变量
1、AVFormatContext
AVFormatContext描述了一个媒体文件或媒体流的构成和基本信息,位于avformat.h文件中;
2、AVInputFormat
AVInputFormat是类似COM接口的数据结构,表示输入文件容器格式,着重于功能函数,一种文件容器格式对应一个AVInputFormat结构,在程序运行时有多个实例,位于avoformat.h文件中;
3、AVDictionary
AVDictionary是一个字典集合,键值对,用于配置相关信息;
4、AVCodecContext
AVCodecContext是一个描述编码器上下文的数据结构,包含了众多编码器需要的参数信息,位于avcodec.h文件中;
5、AVPacket
AVPacket是FFmpeg中很重要的一个数据结构,它保存了解复用(demuxer)之后,解码(decode)之前的数据(仍然是压缩后的数据)和关于这些数据的一些附加的信息,如显示时间戳(pts),解码时间戳(dts),数据时长等;
使用前,使用av_packet_alloc()分配;
6、AVCodec
AVCodec是存储编码器信息的结构体,位于avcodec.h
7、AVFrame
AVFrame中存储的是经过解码后的原始数据。在解码中,AVFrame是解码器的输出;在编码中,AVFrame是编码器的输入;
使用前,使用av_frame_alloc()进行分配;
8、struct SwsContext
使用前,使用sws_getContext()进行获取,主要用于视频图像的转换;
五、FFmpeg解码流程相关函数原型
1、av_register_all
初始化libavformat并注册所有muxer、demuxer和协议;如果不调用此函数,则可以选择想要指定注册支持的哪种格式,通过av_register_input_format()、av_register_output_format();
void av_register_all(void)
2、avformat_open_input
打开输入流并读取标头;此时编解码器还未打开;流必须使用avformat_close_input()关闭,返回0成功,小于0失败错误码;
int avformat_open_input(AVFormatContext **ps,
const char *url,
AVInputFormat *fmt,
AVDictionary **options);
ps:指向用户提供的AVFormatContext(由avformat_alloc_context分配)的指针;
url:要打开的流的url;
fmt:fmt如果非空,则此参数强制使用特定的输入格式,否则将自动检测格式;
options:包含AVFormatContext和demuxer私有选项的字典。返回时,此参数将销毁并替换为包含找不到的选项;都有效则返回为空;
3、avformat_find_stream_info
读取检测媒体文件的数据包以获取具体的流信息,如媒体存入的编码格式;
int avformat_find_stream_info(AVFormatContext *ic,AVDictionary **options);
- ic:媒体文件上下文;
- options:字典,一些配置选项;
4、avcodec_find_decoder
查找具有匹配编解码器ID的已注册解码器,解码时,已经获取到了,注册的解码器可以通过枚举查看;
AVCodec *avcodec_find_decoder(enum AVCodecID id);
5、avcodec_open2
初始化AVCodecContext以使用给定的AVCodec;
int avcodec_open2(AVCodecContext *avctx,
const AVCodec *codec,
AVDictionary **options);
6、sws_getContext
分配并返回一个SwsContext。需要它来执行sws_scale()进行缩放/旋转操作;
struct SwsContext *sws_getContext(int srcW,
int srcH,
enum AVPixelFormat srcFormat,
int dstW,
int dstH,
enum AVPixelFormat dstFormat,
int flags,
SwsFilter *srcFilter,
SwsFilter *dstFilter,
const double *param);
7、avpictrue_get_size
返回存储具有给定参数的图像的缓存区域大小;
int avpicture_get_size(enum AVPixelFormat pix_fmt, int widget, int height);
- pix_fmt:图像的像素格式;
- width:图像的像素宽度;
- height:图像的像素高度;
8、avpictrue_fill
根据指定的图像、提供的数组设置数据指针和线条大小参数;
int avpicture_fill(AVPicture *picture,
const uint8_t *ptr,
enum AVPixelFormat pix_fmt,
int width,
int height);
picture:输入AVFrame指针,强制转换为AVPicture即可;
ptr:映射到的缓存区,开发者自己申请的存放图像数据的缓存区;
pix_fmt:图像数据的编码格式;
width:图像像素宽度;
height:图像像素高度;
9、av_read_frame
返回流的下一帧;
此函数返回存储在文件中的内容,不对有效的帧进行验证;获取存储在文件中的帧中,并未每个调用返回一个;不会省略有效帧之间的无效数据,以便给解码器最大可用于解码的信息;
返回0是成功,小于0则是错误,大于0则是文件末尾,所以大于等于0是返回成功;
10、avcodec_decode_video2
将大小为avpkt->size from avpkt->data的视频帧解码为图片。一些解码器可以支持单个avpkg包中的多个帧,解码器将只解码第一帧;出错时返回负值,否则返回字节数,如果没有帧可以解压缩,则为0;
int avcodec_decode_video2(AVCodecContext *avctx,
AVFrame *picture,
int *got_picture_ptr,
const AVPacket *avpkt);
avctx:编解码器上下文;
picture:将解码视频帧存储在AVFrame中;
got_picture_ptr:输入缓冲区的AVPacket;
avpkt:如果没有帧可以解压,那么得到的图片是0;否则,它是非零的;
11、sws_scale
在srcSlice中缩放图像切片,并将结果缩放在dst中切片图像。切片是连续的序列图像中的行。
int sws_scale(struct SwsContext *c,
const uint8_t *const srcSlice[],
const int srcStride[],
int srcSliceY,
int srcSliceH,
uint8_t *const dst[],
const int dstStride[]);
c:以前用创建的缩放上下文sws+getContext();
srcSlice[]:包含指向源片段,就是AVFrame的data;
srcStride[]:包含每个平面的跨步的数组,其实就是AVFrame的linesize;
srcSliceY:切片在源图像中的位置,从开始计数0对应切片第一行的图像,所以直接填0即可;
srcSliceH:源切片的像素高度;
dst[]:目标数据地址映像,是目标AVFrame的data;
dstStride[]:目标每个平面的跨步的数组,就是linesize;
十二、av_free_packet
释放一个包;
void av_free_packet(AVPacket *pkt);
十三、avcodec_close
关闭给定的avcodeContext并释放与之关联的所有数据(但不是AVCodecContext本身);
int avcodec_close(AVCodecContext *avctx);
十四、avformat_close_input
关闭打开的输入AVFormatContext,释放它和它的所有内容,并将*s设置为空;
void avformat_close_input(AVFormatContext **s);
原文链接:FFmpeg编程--解码流程_ffmpeg解码流程_贝勒里恩的博客-CSDN博客