3月20日晚,中国足球协会在官网公示第二批完成债务清欠俱乐部名单,陕西长安竞技榜上有名,虽然这并非最终准入名单,但对于渴望参加新赛季职业联赛的西北狼来说绝对是个好消息。

上榜债务清欠名单
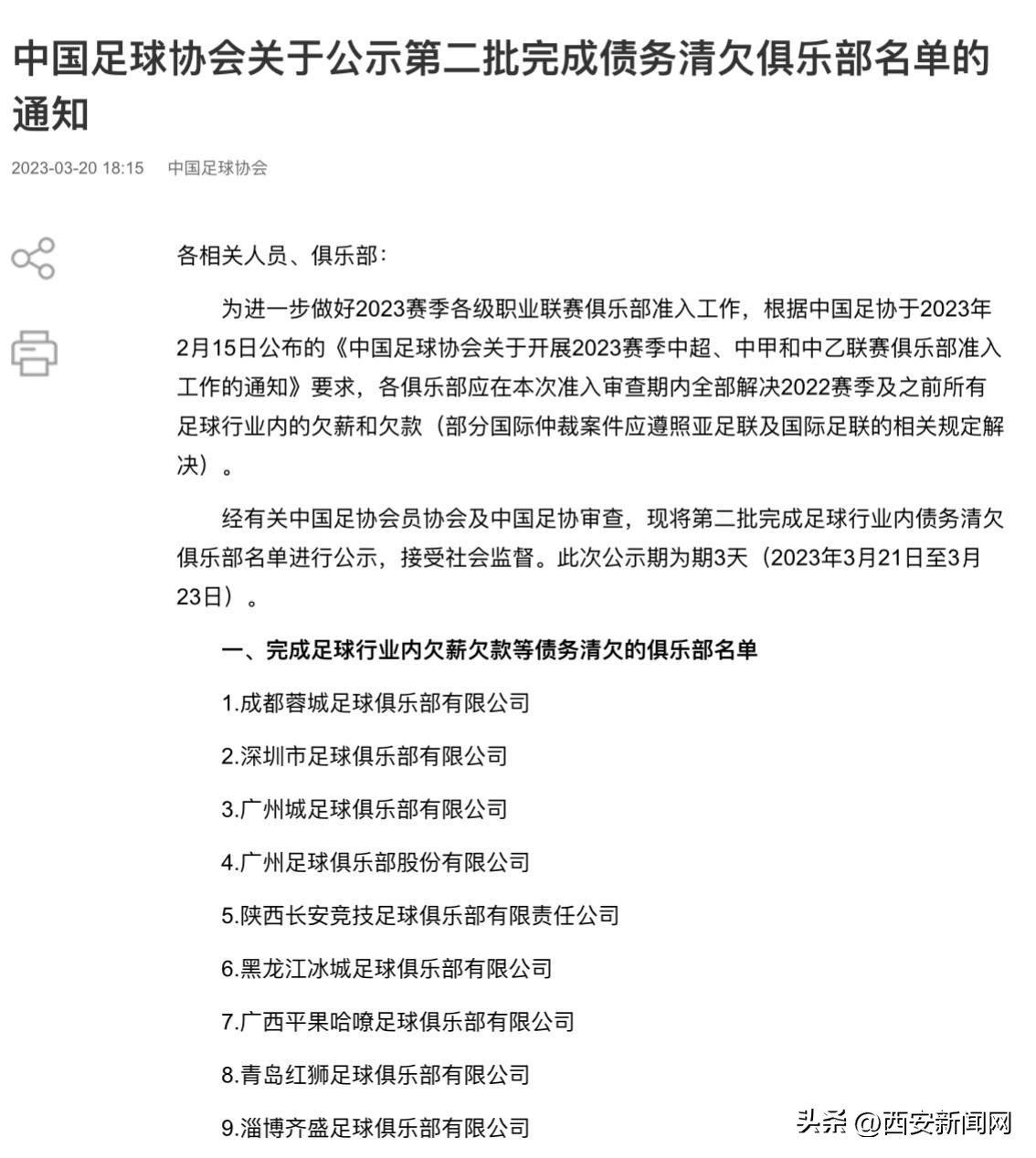
为进一步做好2023赛季各级职业联赛俱乐部准入工作,根据中国足协于2023年2月15日公布的《中国足球协会关于开展2023赛季中超、中甲和中乙联赛俱乐部准入工作的通知》要求,各俱乐部应在准入审查期内全部解决2022赛季及之前所有足球行业内的欠薪和欠款。经过前期的审查,中国足协官网3月20日公示了第二批完成足球行业内债务清欠俱乐部名单,陕西长安竞技等9家俱乐部上榜。

据了解,本次准入工作中国足协主要审查足球行业内的债务,包括人员薪酬、俱乐部欠款等,足球行业外的债务不在本次准入审查范围内,中国足协还将根据相关案件的最终决定或裁决时间纳入相应准入周期内进行审查。此外,还需要注意的是,名单将进行公示,接受社会监督。此次公示期为期3天(2023年3月21日至3月23日)。近年来陕西长安竞技遭遇资金困境,欠薪是阻挡俱乐部准入的最主要难题,如今上榜完成债务清欠名单堪称好兆头,这也意味着只要过了公示期,那么西北狼就完全通过足协的债务清欠审查。

付出努力终获回报
3月20日是各家俱乐部生死的时间节点,西北狼顺利过关,这是陕西各界共同努力的结果。自2016年成立以来,长安竞技就稳扎稳打,不盲目投入,在经营上一直精打细算,用最小投入换来好成绩。球队总是大踏步向前,年年都有突破。在困难之下,俱乐部仍然努力自救,采取诸多措施,尽可能扩充资金来源,缓解俱乐部的财务压力,接着又着手寻找创始企业会员,通过提供各种服务继续拓宽商业运营通道。俱乐部还与多家本土企业商谈合作事宜,并且取得了一定成果,只要西北狼最终通过准入考核,那么就将获得更大力度的支持。

面对困难,长安竞技全力以赴自救,陕西球迷也行动起来,对于俱乐部推出创新会员制,球迷们都大力支持,纷纷购买套票,给俱乐部带来大约1200万的收入,球迷与球队的深厚情谊足以震撼中国足坛。球迷乔木就动情说道:“几年下来,在家门口没有比赛可以看,如今主客场要恢复了,西北狼却面临无法准入的处境,这个时候我们球迷更要与球队在一起,我们会以自己的方式支持西北狼。我今天一直关注着中国足协的网站,就等着看咱们球队能不能上解决欠薪的名单,如今上榜了,大家都非常开心,付出努力也得到回报,我们保住了西北狼!”

通过准入前景光明
俱乐部解决欠薪是不是就等于通过准入考核?答案非也,因为解决欠薪只是准入的一个条件。按照准入规程,中甲俱乐部必须下设五支不同年龄层次的梯队,还需参与女足队伍建设,通过多种形式支持女足发展。陕西长安竞技长期以来就非常重视梯队建设,青训教练也培养出一些年轻队员。至于女足,陕西长安竞技去年就和陕西省足协展开合作,冠名了陕西女足。陕西长安竞技女足出战女超,上赛季即便是升班马,仍然有着出色的表现。

准入规程里还有一条考核要求,那就是必须有高规格的主场和训练场。据悉,长安竞技俱乐部上报新赛季主场是陕西省体育场,这里举办过世界杯预选赛,此外沣东的西安国际足球中心也可作为西北狼的新家,陕西省体育训练中心则是顶级的训练基地。新赛季中甲联赛将于4月下旬开打,在解决完欠薪问题后,长安竞技准入前景一片光明,知情人士就解读道:“解决欠薪名单公示完后,再过数天时间还会出一个正式的准入名单,尽管现在上榜并不等于准入,但西北狼已经开了个好头,接下来通过准入考核的希望极大!”
文:西安报业全媒体记者 王瑞 图:首席记者 王健