新的一年
成都市区又多了哪些新点位可以逛逛?
进入1月, 成都打卡地标上新
梦幻“蕾丝桥” 、 恐龙公园 来了
还有即将开放的 丹景台上山游道
再加上坐公交车直达 环城生态公园各特色园
你想先安排哪一个?
成都新添一座高颜值美桥
“蕾丝桥”成1月超火打卡地
成都人向来对桥有情结
九眼桥、五岔子大桥、“交子之环”景观桥.....
都是你们追过的打卡地
近日,一座堪称“ 颜值天花板 ”的唯美桥
新亮相成都!

图:成都极美小分队 王勤
这座桥还没有正式命名,工程名为 文昌路跨线桥
花名为“ 蕾丝桥 ”
因为其设计有“教堂”的风格元素
创意原点来源于新娘婚纱的头纱
展现出蕾丝编织的肌理
具有极为优雅和浪漫的形态
漫步于这座桥之上,浪漫的仪式感油然而生


组图:成都极美小分队 王勤
“蕾丝桥”位于绕城高速武侯大道之间
桥长682.549米,净宽6米,全宽9米
跨越文昌路、黄堰河后接地
走过了桥中间红色顶的部分
桥两边的 纯白色部分,也极易出片
站在不同的角度,可以拍出不同的效果


组图:微博@满城都是小榕树
门票 :免费
如何前往 :乘地铁9/10号线在“华兴”站下车,再骑车8分钟即到;自驾:导航武侯大道文昌段
小心成都有“恐龙出没”
奇妙恐龙公园本月已开园
啥子喃?成都有恐龙出没?
日前, 成都首个恐龙公园开放 啦
位于成都天府大道南延线的远大购物中心外面
亲子游又多了新去处

图:成都远大购物中心
霸王龙、三角龙、翼龙、峨眉龙、剑龙
当这些耳熟能详的史前“巨兽”们
集体出现在你面前
会是什么感觉?


组图:潘潘 / 大众点评
这些大型恐龙不仅一比一还原恐龙的比例,每一个模型下面还有相关介绍,带娃来打卡,还能顺便涨知识~
门票 :免费
如何前往 :乘地铁1号线在“华府大道”站下车,步行6分钟即到
丹景台将新添一条上山游道
预计春节后可去踏青
喜欢踏青、登高的小伙伴,好消息来了
位于成都东部新区的丹景台,又将多一条上山游道
日前丹景游道(丹景台中线上山道路景观一体化建设项目)基本完工,目前正在进行配套工程收尾工作。中线项目起于绛溪源郊野公园,止于丹景台步行木栈道, 全长约 3.7km ,预计春节后市民可通行游览。
目前,前往丹景台
有 西线 和 东线 两条道路
新建的 中线 上山道路
是成都东部新区 通往丹景台的三条上山道路之一

图据:成都东部新区
该线位于龙泉山城市森林公园南段,也是连通丹景台景区、绛溪源公园、坝里公园、马鞍山观景台和三岔湖的重要路径。

图据:成都东部新区
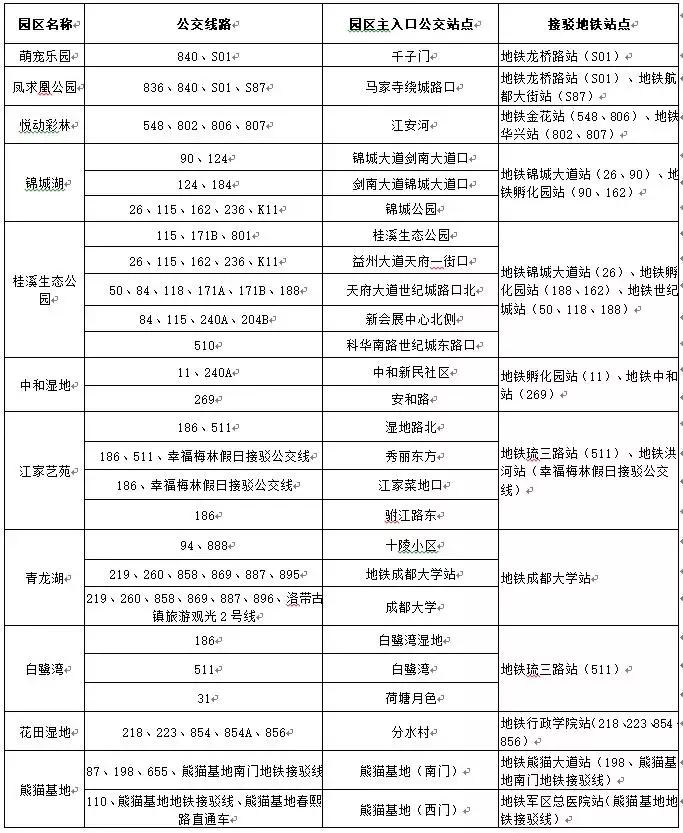
坐公交可直达 环城生态公园11大点位
乘车指南请收好
日前,随着成都环城生态公园100公里一级绿道全线贯通,成都公交集团针对已开放的11个特色园主入口加强接驳公交覆盖,方便市民解锁绿道新玩法。

环城生态公园已开放特色园示意图
萌宠乐园
接驳公交线路 :840路、S01路(接驳地铁龙桥路站)
这是成都 首个超大型宠物公园
一个专为宠物打造的“家园”
相当于186个标准足球场的面积
于去年10.1开放,趣味盎然
拥有“宠物+医疗教育”“宠物+商业”“宠物+酒店”
你家“毛孩子”可以撒欢畅玩儿咯~

图:成都极美小分队 王勤
凤求凰公园
接驳公交线路 :836路、840路、S01路(接驳地铁龙桥路站)、S87路(接驳地铁航都大街站)
“凤兮凤兮归故乡
遨游四海求其凰”
这是一座以中式婚庆为特色的公园
以卓文君与司马相如的爱情故事为主线

图据:天府绿道集团
悦动彩林
接驳公交线路 :548路(接驳地铁金花站)、802路(接驳地铁华兴站)、806路(接驳地铁金花站)、807路(接驳地铁华兴站)
彩林、林盘、院落、绿道
运动场地、儿童游乐场、萌宠乐园……
上个月初刚开园
以彩叶植物和花叶植物为特色
提供运动、探险、露营等亲子服务
紫色的江安河跨线桥 ,增添了这里的缤纷色彩

图:红星新闻 吕国应
锦城湖
接驳公交线路 :26路(接驳地铁锦城大道站)、90路(接驳地铁锦城大道站、孵化园站)、115路、124路、162路(接驳地铁孵化园站)、236路、K11线
这里是成都“夜跑圣地+水上运动基地”
其中,2号湖区的浪速皮划艇
是国家级高水平皮划赛艇训练基地

1月12日,图:微博@养生小小百科
桂溪生态公园
接驳公交线路 :26路(接驳地铁锦城大道站)、50路(接驳地铁世纪城站)、84路、115路、118路(接驳地铁世纪城站、孵化园站)、162路(接驳地铁孵化园站)、171A路、171B路、188路(接驳地铁世纪城站)、236路、240A路、240B路、510路、801路、K11线
设有一级绿道2.3公里、二级绿道5.5公里
建有供市民休闲的宽阔草坪
最近, 红梅正在绽放
成都的春天已经悄悄咪咪来了


1月3日,组图:微博@巧221
中和湿地公园
接驳公交线路 :11路(接驳地铁孵化园站)、240A路、269路(接驳地铁中和站)
园区内的“心动的小屋”
从去年夏天一路火到了今冬
是网红打卡点哦,特别出片


1月,组图:H.J
江家艺苑
接驳公交线路 :186路、511路(接驳地铁琉三路站)、幸福梅林假日接驳公交线(接驳地铁洪河站)
这里以艺术审美和自然科普教育为特色
已入驻马术、皮划艇、迷你高球、攀爬等
趣味运动项目,是高人气亲子乐园

图:微博@瑶宥芊芊
青龙湖
接驳公交线路 :94路、219路、260路、858路、869路、887路、888路、895路、洛带古镇旅游观光2号线
成都市中心城区最大的湿地公园
也是跑步爱好者的天堂
朱熹宗祠等明代蜀文化古迹坐落于此
记录野生鸟类200余种
最近这里的 冬樱花开得正艳


1月11日,组图:微博@沥芹
白鹭湾湿地
接驳公交线路 :31路、186路、511路(接驳地铁琉三路站)
位于三圣乡区域
是集生态保护、都市农业、自然景观、科普教育
休闲旅游等功能于一体的生态湿地
虽然湿地公园还在修整中
但 冬日里的水上红杉林,尤其美 !

组图:微博@_张网网_
花田湿地
接驳公交线路 :218路、223路、854路、856路(均接驳地铁行政学院站)
园内草木葱郁、湖水荡漾、空气怡人
篮球场、儿童游玩区等配套设施完善
每个角落都会给你不同的体验

图据:天府绿道集团
熊猫基地
熊猫基地扩建区(西门)接驳公交线路 :110路、熊猫基地地铁接驳线(接驳地铁军区总医院站)、熊猫基地春熙路直通车;
熊猫基地(南门)接驳公交线路 :87路、198路、655路、熊猫基地南门地铁接驳线(接驳地铁熊猫大道站)
熊猫基地扩建区已于元旦开放了
现在扩建区、老园区都能打卡

除环城生态公园11个已开放特色园外
天府芙蓉园 也不容错过哦~
接驳公交线路 :179路、天府芙蓉园地铁10号假日接驳公交线(接驳地铁华兴站)
这儿是全国芙蓉品种最多
单园规模最大的生态公园
每年秋天, 5万株芙蓉花盛开 ,绝美!

图:@天府芙蓉园
一图收藏
接驳环城生态公园特色园公交线路


图:成都公交集团
周末又到了
遛娃、逛公园、打卡网红新地标
走起~
(成都商报)