
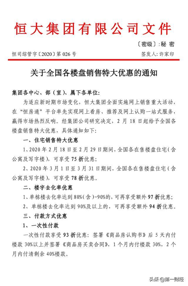
2月16日晚上流传一张恒大降价卖房的内部通知,迅速占据了微博、知乎等各种平台的热搜榜单,我们先来分析下恒大的这个通知:


根据恒大的这个通知,我们可以看到现在购买恒大的楼盘一次性可以享受的最大优惠为0.75*0.93=0.6975,就是实际7折,这个就是现在能拿到的最大优惠价格,但是条件比较苛刻,想必按照恒大的想法,怕是并没有多少人可以以这个价格买到自己钟意房产;
其次正常在恒大买房也基本可以享受8折以上优惠,有部分网友指出恒大最近一批楼盘在悄悄提高销售单价(此消息笔者之前未能核实),假设这种情况属实,即使能买到7折房也未必比之前的8折房便宜;
再者,文件标注的秘密级,如此轻易的流出至网上,恒大作为一个特大型房产企业,其内控制度不至于连这种错误都无法规避,笔者认为此为恒大的营销策略。今天开始的疫情使得房地产企业无法按时开工和正常销售,加上本来整个房地产企业的负债率节节攀高,使得企业的经营周转越发变得困难,这种情况下房地产企业急切的需要将现有库存房产变现。
我们来分析下后续的房地产走势,首先房地产走势在国内有三种主流观点:1,房价不会跌,可能涨,也可能维持现状;2,房价会持续阴跌几年,后续在慢慢上涨,直到多年之后在变为今年的价格;3,房价即将开始暴跌,有1/3到1/2的跳水幅度。
首先我们需要明确影响房价的因素核心是供需关系,恒大降价这件事不会影响到核心的供需关系,政府的号召入城、棚户改等政策性因素只能短暂的(也可能几年)影响房价,但最终房价还是需要回到核心的供需关系。君不见政府之前拉升A股,每次拉升之后都迎来了市场的疯狂报复,拉的越高摔得越狠。市场是只无形的手,一切的经济现象都是市场调节的结果,强行改变市场的自我调节,便导致现在整个经济被市房地产绑架。
中国人至今还未学会敬畏市场。
新冠疫情让上面第一种情况基本不可能实现。有人喜欢用SARS来类比现在,笔者认为这是完全错误的,现在中国的经济环境跟原来的经济环境早已大不相同。SARS时期中国人的储蓄率高,恰逢刚入世不久,各行各业进入蓬勃发展起,经济也进入了黄金十年;现在的情况是全民让房地产绑架,居民杠杆率达到了历史最高水平,全民负债时代早已经来临,停工歇业造成的损失不可计量,对于创造了大量就业岗位的民营企业造成了致命打击,部分民营企业已经破产,假使疫情持续下去,可能会面临着断供潮。几乎所有人的生活质量最近都收到影响,1月份公布的CPI已经破5,CPI破5意味着全面通胀时代已经来临,但是工业品的价格又在走低,生产全面通缩(除口罩、医疗用品外)。简单来说就是日常必需品价格不断走高,但是企业又在面临着大量的竞争,出厂价格不断走低。新的需求未被创造,旧的需求又不断被消灭。
以上这些情况会导致居民的财富不断缩水,对于已经买房的,房贷压力越来越大;对于未买房的,首付距离越来越遥远。
笔者开了一家小家政公司,主要从事家庭维修服务,对于经济寒冬有明显的感悟。我们公司的客户群主要是年轻人,在18年公司做业务的时候,当时客户打电话让我们上门服务,10个客户有9个都是直接发家庭地址让我们上门服务;从19年开始,问价比价的客户逐渐增多,到了19年底,10个客户有9个都是打电话过来咨询比价的,但是需要服务的很少。当时笔者就断言19年经济寒冬已经开始,人们学会开始节俭了,但节俭的深层次原因无非就是赚到不钱或者赚到的钱结余的比较少。
综上,简单来说,根据供需关系及当前面临的实际情况,已经上车的人,随着物价上涨,大部分人的房贷压力会越来越大;还未上车的,只会越来越难上车。房价短期内已经到顶,没有上车的请不要上车。
这里套用一句老话:2020年可能是过去10年中最差的一年,但确实未来10年最好的一年,现金为王!