
6月25日,上海申花足球俱乐部委托上海华诚律师事务所,正式向新浪微博撤回今年2月1日的诉讼请求。而此事的来龙去脉,让我们再来捋一捋。
2月1日,一篇名为《中国足球青训2021年第一案:上海申花涉嫌违约,拒绝放球员履约为江苏全运队效力》的文章在新浪微博和懂球帝的平台,由用户“苗原MARK”发表,标准无良自媒体式的夸张式的标题,又是国内大俱乐部做“背书”,立刻成功吸引万千关注。

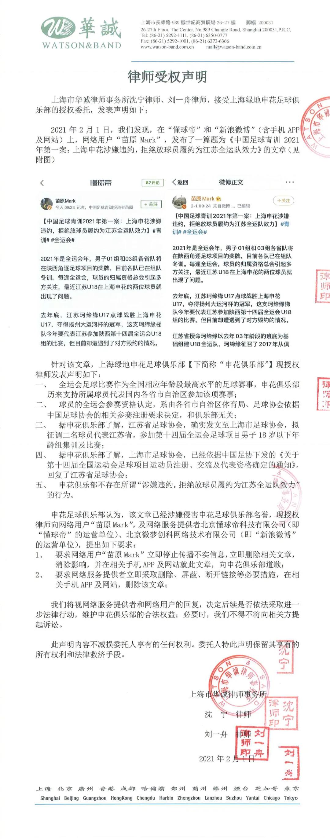
但这样站不住脚的失实内容自然对申花俱乐部产生了极大的危害,随后,申花俱乐部立刻由上海华诚律师事务所发表声明,内容如下:

总结来说就是:
- 苗原颠倒是非,不实报道损害了申花名誉
- 要求新浪和懂球帝删除内容
随后,新浪微博和懂球帝相继删除了相关内容。
关于这其中的故事,时任东方体育日报记者龚哲汇龚老师做出过详细的解释:

总结来说就是:申花没错,苗原报道失实。
6月25日,上海申花足球俱乐部委托上海华诚律师事务所发布公告,由于新浪微博和懂球帝删除了内容,并将涉事用户“苗原MARK”的注册基本信息提供给了崇明区人民法院,申花俱乐部已经达成了当时诉讼的目的,故撤回当时的诉讼。
并且,将对苗原本人,提起个人诉讼!


苗原到底是谁?他究竟为什么会写当时的不实报道?
原来,苗原并非普通人,他在体育媒体圈中也颇有人气,在中国足球圈子里,他是一位小有名气媒体人,而他作为自媒体身份,在微博和懂球帝等平台运营的“苗原MARK”账号颇具人气,是小青作为无良自媒体中的一员深深敬佩的,在这里尊称他为苗原老师。
苗原老师是 沛县人 ,是属于江苏省徐州市下的一个县。
沛县风景优美,人杰地灵,为于徐州市西北部,苏鲁两省交界处,总人口达到130万,GDP也达到了上海的1/50。
而苗原老师儿时通过不懈的努力,从江苏省徐州市沛县考入了西安交通大学,成为了家乡父老心中的骄傲。毕业后,和很多向往大城市的年轻人一样,苗原老师也有一颗向上的心,新浪微博上,苗原老师的所在地写的是“北京 朝阳区”,丝毫没有提起徐州沛县,凸显了苗原老师极强的上进心。

但是,从苗原老师不惜捏造谎言为江苏全运队争取球员的做法来看,苗原老师对于家乡的热爱依旧没有半点的流失。
毕业后,喜欢足球的苗原老师在工作上也是一帆风顺,加入了由资深媒体人颜强老师开创的肆客足球。据非官方了解,肆客足球从来没有为苗原老师办理过正规的记者证,而就是这样一位在业内没有“身份”的资深媒体人,靠着自己的才华和业务上兢兢业业的万没表现,也通过自媒体的账号,扩展着自己在足球圈的影响力。
足球圈里说起苗原老师,大家都是啧啧啧称赞。
而苗原老师的英文名叫MARK,中文翻译是“污点”的意思,就好像苗原老师在自嘲自己就像是体育圈里的一个污点,虽然渺小而看上去不那么科班,但依然可以靠着自己的才华和努力,赢得自己一片天地。但也许就是这个小小的心里暗示,造就了苗原老师2月1日的那一次惊天拍案。

2月1日,不实报道事件发酵后,肆客足球创始人颜强老师表示,苗原老师已经不在肆客任职,而据知情人士透露,在2月1日前,苗原老师已经不在肆客足球工作,就像是人在自杀前做好准备的感觉一样,苗原老师为了自身的发展,却不影响这么多年带给他财富和荣誉的公司,这样的大公无私精神让人动容。

如今,苗原老师短时间内虽然没有单位可以提供他施展才华的机会,但他依然活跃在自媒体的行列中,默默的为中国足球出一份力。而从江苏徐州沛县走出来的那个倔强耿直的少年,微博依然置顶着那次事件的相关微博,表达着自己宁死不屈的沛县精神。

而此时,上海申花足球俱乐部的诉讼已经向他驶来,也祝愿苗原老师在这次事件中可以得到自己想要的东西。
