
了解更多资讯,关注【上海幼升小资讯】
作为上海的传统教育大区,徐汇也是大家公认教育质量最好的区,拥有全市最好的高中上海中学,拥有全市数一数二的初中华育中学,还有4所可以排全市前十的小学……简直令人羡慕!
尤其是小学阶段,徐汇目前有49所小学,其中,45所公办,4所民办。随便拎出来一所,都是大家口中“家门口的好学校”,基本没有所谓的“菜小”。
今天入学君就来聊一聊徐汇的这全部49所小学!

▲关注【上海幼升小资讯】,立即查询2019年全市各区小学政策、招生细则等信息!
徐汇区小学名单一览

徐汇每年都会对本区学校办学绩效进行评估,并评选优秀和先进奖。根据这些评估,对各学校近几年的表现有进步还是退步,都有一定的认知。
2017年度徐汇区学校“办学绩效评估”
小学优秀奖、先进奖学校名单
▼



2018年度徐汇区学校“办学绩效评估”
小学优秀奖、先进奖、达标奖学校名单
▼


可以看到,高一小学、汇师小学、爱菊小学连续两年获得优秀,综合实力有目共睹,而上海小学、徐汇一中心、建襄小学、交大附小、东二小学、徐教院附小等学校此起彼伏,也是让大家看到,徐汇各小学之间竞争激烈、差距也不大。
爱菊小学 盛大花园小学
逸夫小学 世界外国语小学
徐汇有且仅有这4所民办小学,就算拿到全市,这几所民办小学都是综合实力排名前列的,同时,学费比其他区那些双语学校便宜的多,性价比可想而知。

世界外国语小学——徐汇四大民办之首,在全市绝对是数一数二的名校。升学成绩、杯赛成绩亮出来都有鲜明的优势,使之称为沪上最热门的民办小学之一。进世外的孩子都是千挑万选出来的,资质好、家境好,“牛蛙+牛爹”配置。
英语是世外强项。从近几年招生情况看,对学生的外语能力要求也越来越高,前几年还要求英语跟读,开始要判断多国语言了,对六国语言都要有所了解,语感要强。
世外小学前110左右大概率能进入世外中学,也有近30人去上外120和华育,小升初占绝对优势。这也是造成它年年幼升小报名火爆,开分校也能迅速招生的重要原因。

盛大花园小学是目前上海最热门的民办小学之一。一是他本身的办学成绩喜人;二是他是徐汇区里唯一一所全市招生的民办小学,而且区内外招生人数各占一半(区外招生人数全市第4位);三是他招收第二志愿学生,有众多抱着万一的态度第二志愿填报了盛大花园,但其实二志愿录取凤毛麟角。
盛大学生毕业择校越来越多元,华育、世外、华二、上宝、张江、西南模范、西南位育等都是盛大学子的择校方向。而且据在读家长称,盛大的可贵之处,在于其中下游的学生大都也能有个好去向,这是其他很多公办学校无法比的。

逸夫小学曾经有“杯赛最强者”之称号,偏重数理思维,其数学成绩有目共睹,在杯赛场上,成绩可观,以被禁的四大杯赛来说,2016年的获奖人数位列全市第一:中环18人、小机灵22人、亚太11人、走美15人!
逸夫小学最大的优势就是去华育的概率比较大,每年都有30~40人考进华育。考逸夫的牛蛙,为了小升初能进华育或其他好学校,都是目标明确且愿意为此付出时间、精力、金钱,且能够为之努力好几年。
其实每个学校都会有自己的偏重,但都不会很偏,在幼小阶段,还是需要全面通识性培养。逸夫对语文也很重视,英语稍弱,其他课外活动也很丰富,校长的理念是“逸夫小学,没有副课”。

爱菊小学是“四大民办”中相对不鸡血的学校,也是最低调温和的学校,同时也是最文艺的一所学校,全市第一所挂牌的艺术小学。名声似乎没有其他几所响亮,但其实力和口碑不输其他三校,家长素质相当高!
爱菊小学校内提供弦乐、管乐、民乐、绘画等九大专业课程,将艺术教育进行到底,理念和目标就是“学生人人有特长,个个爱艺术”。不过这也遭到一些鸡血家长的吐槽。虽说学校不太鸡血,也有考进去为了追求更高学府继续报班鸡的。
爱菊的毕业生也非常受各大名校的欢迎,据家长分享,2017年爱菊进华育12人,世外约40人,西南位育约40人,西南模、上宝、民办位育的学生名单都有留名。
向阳小学 汇师小学
建襄小学 高安路一小
徐汇“四大公办”很长一段时间是撑起整个徐汇的实力,近几年,在这4所学校的带领下,其他公办小学都发展迅猛,随便拎出来一所都能是全市前列。

汇师小学差点就成了“徐汇五大民办”之一,现作为领衔“四大公办”也不错。坊间传言,汇师是很多公务员子弟的选择。尽管在家长们口中是一所奉行快乐教育的学校,大家对其升学成绩又讳莫如深(大部分还是想往民办跳)。
汇师也是比较应试教育,抓得比较紧,平时的作业、测试相对较多,也比较难,外语也上得比较快。汇师与“四大民办”的爱菊可类比,走艺术特色路子。

高安路第一小学地处徐汇区天平社区,整体位于衡山路至复兴中路风貌保护区内,钻石地段,极文艺,极优雅,极有上海韵味。也是徐汇区规模最大的公办小学之一,课程设置很丰富,以“艺术和体育”为特色,体育项目,尤以篮球项目最为闪亮,姚明就是从这所学校毕业的校友之一。
学校教学重视全面发展,师资很好,绝大多数的老师认真负责。课业的话也是到了三年级开鸡,作业也会多上去。高一的毕业成绩更是好得惊人,2017年进入华育约16~18人,理科班7人,甚至超过了“四大民办”的逸夫、世外。

建襄小学偏传统教育,比较注重写默,小升初的战绩建襄小学教育实力是不容置疑。
来自建襄家长的分享,建襄小学低段的学习还是比较轻松的,鸡血在上了三年级开始显露,作业量什么的两小时以上且逐年递增,尤其到了“小升初”冲刺期作业非常多了,1万个单词无数篇作文都只是其中一部分!

向阳小学奉行的“愉快教育”,确实不算鸡血的学校。不过2016年换了校长,比原来稍微抓得紧了些。
向阳的快乐教育不失科学,注重打基础,练习卷少,但水平和难度可不低。而且除了培优也会注重补差,拉平均成绩。向阳小学以足球特色见长,一年级就开始接受足球训练,每个年级就有一支足球队。学校操场,一二年级的小朋友天天“混迹”于此。
向阳小学的毕业生一半择校,一半派位进了对口,向阳不鸡血,也是因为对口学校还不错。
上海小学 徐汇一中心小学
园南小学 康健外国语小学
田林三小 师三实验学校
这几所小学是完全有机会去冲击“四大公办”的!尤其是徐汇一中心,在很多人眼里,完全可以并称“五大公办”之列;园南小学优势就在于年轻,各方面都能走在前面;上海小学可是百年老校了,与上中毗邻,以英语为教学特色,口碑还是不错的。
康外受到世外的托管,已经从“潜力校”变身为“实力校”了;田林三小是田林片区附近最好的小学之一,以语文为特色,成绩稳中有进;师三实验是徐汇最看重的九年一贯制学校之一,又有高安路一小的托管,实力逐年上升,近几年初中部成绩更是突飞猛进。

徐汇区第一中心小学创办于1912年,是一所具有106年悠久历史的老校。近年来,STEM的教育理念被引入中国,徐汇一中心也是走在了前面,STEM课程的教材《搭建温室》覆盖多个知识面,内容从开始观察植物的生长,到最终搭建出一个温室,方法既有小实验、数学练习、画一画、网上探究,也有制作一张海报、设计温室草图、制作温室成品。
为了更好地推进学校的一校一品特色项目——江南丝竹,徐汇一中心小学成立了民乐普及班和民乐队,鼓励学生学习一门乐器。
在升学成绩上也不含糊,每年小升初进西南位育、西南模范居多,华育世外几乎每年也能有一两个,多的时候完全可以匹敌徐汇“四大公办”。

康健外国语小学成立于2013年6月,尽管年轻却是一所与生俱来具有实验色彩的学校。由世外小学承办和托管,它建立在世外二十年国际化特色的办学基础上,借鉴了很多教育教学成功经验,却又不仅仅是个复制品。
康外最具特色的就是“4+1” 中外教育优势融合的课程模式,把分学科课程模式和主题式课程模式的优势融合在一起,即4天分科课程模式,1天主题式课程模式。
康外在世外的辐射下,口碑和实力兼具,早就从家长犹豫的对象变成“家门口的好学校”,学生获奖也颇多,同时也成为新开办公办小学的学习典范。

田林三小有30多年的建校历史,很久以前就在区内推广校园足球,他们的足球队伍多次荣获市级大奖,为上海申花、中远俱乐部和中学足球传统学校输送了大批人才。
每年都有不少学生考进华育、西南位育、西南模范、世外等牛校,出色的升学成绩掩盖不住田林三小的低调,尽管学区房均价在10万左右,也抵挡不住爸妈购买的急切之心。
求知小学 交大附小
东二小学 师大一附小
田林四小 徐教院附小 位育实验
求知小学也是百年名校了,受传统文化理念的影响,总体是比较低调平稳,口碑在线;交大附小作为百年名校,又是交大旗下,从交大子弟学校转为公办后,实力一直保持的不错;上师大一附小凭借上师大的背景,在教育教学上获得了足够的支持,办学质量稳步上升,足球是学校一大特色。
东二小学十分注重培养学生的爱好,提倡“玩中学”,以科技教育为特色;田林四小以艺术和科技为特色,在区内口碑不错,也有家长觉得田四比田三更值得;徐教院附小的师资是好的没话说,背景还是很强大,足球是特色。位育实验近来年发展很快,区重点培养对象之一,由位育集团托管,教学抓得很紧!

求知小学创建于1904年,学校历史悠久,在徐汇也就是中等偏上的位置,口碑还一直挺好的,学校师资也很不错。
对历史的传承使我们非常重视学校校史和爱校荣校的教育。求知小学对校史进行了梳理,编写了自己的校本教材,通过对学校历史的学习,让孩子们了解学校的过去、现在,更让他们展望未来。
每年的民办初中择校率大致在30%,大小西能多10多个,上宝上外也能有一两个。

上海交通大学附属小学始创于1897年,前身为南洋公学外院,是中国人自己兴办的最早的新式学堂之一,迄今已有122年的历史。70年代为"上海交通大学职工子弟小学",隶属于上海交通大学管理。2008年9月1日起,更名为"上海交通大学附属小学",实行属地化管理,隶属于徐汇区教育局。
交大附小还是传承了上海交大的一些传统,比如校歌唱到,实心实力实务。问过一些已经就读的孩子,他们都是很真诚地热爱自己的学校,让人感觉虽然校园小,设施旧,但很温馨,有活力。

东二小学创建于1958年,地处宛平南路近中山南二路。学校围绕“基础+特长,实践+创新”的办学理念,始终以“为了每一个学生更健康更快乐的成长”为办学宗旨,以高标准的管理、高质量的教育教学来提升学校的整体办学水准。
学校办学特色鲜明,科技、桥牌、排球、合唱、民乐等特色项目引领学生全面发展,学校的办学质量在区内享有良好的口碑。
东二小学曾一度与徐汇“四大公办”齐名,但因为对口中学很一般,压力还是比较大。
徐汇实验小学 华理工附小
康宁科技小学 上实附小
世界小学 西位实验小学
启新小学 复旦附属徐汇实验
徐汇实验小学年轻,高开高走,注重培养孩子的习惯,已成为家长口中的“家门口好学校”;华理附小作为华理旗下为数不多的附属学校之一,始终坚持高标准的管理和高质量的教育教学,现在是徐汇区新优质示范学校。
康宁科技小学跟校名一样,以科技为特色,是上海市“十一五”科技教育特色示范学校;上实附小、世界小学、启新小学曾经都是区内有名的“菜小”,现在可是大家都想进都羡慕的“家门口好学校”;而新开办的复旦附属徐汇实验学校、西位实验小学背景都不错,是徐汇目前最具的潜力的新校。

上实附小前身是徐汇区梅陇第三小学,是大家口中的“菜小”,口碑较差。2008年4月起学校由徐汇区教育局委托上海市实验学校承办后,可谓开启了逆袭之路。
上实附小全面引入上实优质的教育资源,推行上海市实验学校的办学模式,其中“基础课程”使用上海实验学校语文教材和数学思维训练辅助教材;“拓展课程” 引入实验学校社会、人文系列校本课程。
这些年来,上实附小成绩也是一路飙升,综合实力还在继续上升中!

复旦大学附属徐汇实验学校是一所九年一贯制学校,目标是建成一流水平、具有特色、功能完善的上海优质学校。
复旦大学在徐汇区布局的基础教育,更为了复旦附中徐汇校区打基础,九年一贯制,今年小学部率先启动招生,9月开学!
除地理位置上与杨浦的复旦大学第二附属学校不同之外,和复旦大学第三附属中学在办学理念、培养标准上将与之保持高度一致,课程等教学资源共建共享,教学质量在可比性水平上保持相当。可以说这样的投入力度非常大了!
上教院实验小学 华泾小学
日晖新村小学 田林一小
徐浦小学 体职院附属小学
光启小学 漕开发实验小学
向阳育才小学 樱花园小学
长桥二村小学 东安三村小学
虹桥路小学 龙南小学
江南新村小学 龙华小学
田林小学 吴中路小学
董李凤美康健学校等
在剩下这一批学校里,口碑还不错、比较有潜力的学校就属徐浦小学、日晖新村小学、光启小学、向阳育才小学了。

徐浦小学创始于1908年,1998年迁到现校址并正式挂牌的一所公办小学。历史积淀厚重,始终有质有量的办学、管理,以教育教学的优化提升办学水准。
徐浦小学也是典型的“菜小”翻身,在创建新优质学校后,学校教育教学都有很大的提升,今年,学校数学教研组还获评徐汇区优秀教研组。
另外,篮球也是徐浦小学的一大特色,荣获全国青少年校园篮球特色学校的“国字号”荣誉。

日晖新村小学创始于1953年,学校坚持“创造适合师生发展的教育”的办学理念,以立德树人、追求学校内涵发展为方向,围绕“阳光、创新、崇德”的培养目标,稳步提升学校办学质量,为办老百姓满意的家门口好学校不断努力。
作为体育特色学校,日晖新村小学是上海市“小学体育兴趣化”课程改革的第二批试点学校,校运动队的运动员们为学校、徐汇区赢得了多场比赛的胜利。
立足环保的科技教育也是日晖新村小学的特色之一。学校有自编的校本教材并组织学生参加各类实践活动,护绿队、捐款、动物认养、三日营等,让学生在亲身体验中强化环保意识。
最后再说两句
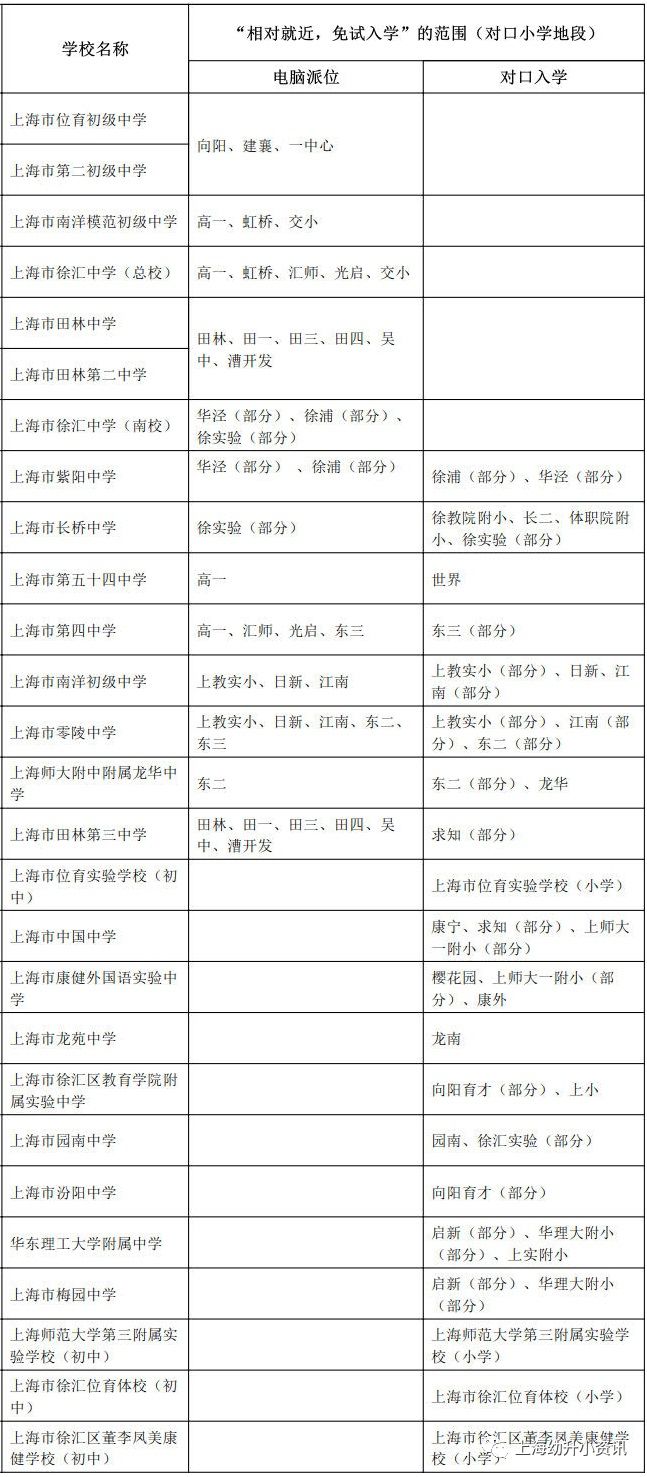
最后,我们来看看徐汇这些小学都对口哪些初中:
2019年徐汇区
公办初中入学方式
▼

说明:
1、根据“相对就近,免试入学”的原则,今年继续实行按学生户籍性质,分别采用(1)电脑派位、(2)对口入学、(3)电脑派位和对口入学相结合的方法。
2、入学方式:序号1-7的入学方式为电脑派位;序号8-15的入学方式为电脑派位和对口入学相结合;序号16-27的入学方式为对口入学。
对口初中的好坏一定意义上也会影响小学的生源,比如文中说的东二小学,口碑和综合实力都还不错,由于对口初中很一般,所以愿意选择东二的人在减少。
不过整体来说,徐汇的50所小学都是比较出色的,有综合实力全市领先的顶尖校,有近几年借势突飞猛进的进步校,有正在迎头赶上的潜力校,还有一直保持水准的平稳校……
对于徐汇的家长和孩子来说,小学阶段还是比较幸福的,不用一味追逐4所民办校,也不用置换高价对口房,家门口的学校就是好学校!

关注【上海幼升小资讯】,获取更多升学信息