对于学科、科技特长生不少家长对于特长生可能还不太了解,或者存在一些误区。今天,小编就带大家从录取方式、报考条件、招生计划等方面,梳理一下“南京中考特长生”。
特长生招生规模的扩大是南京中考一个显著的变化。2021年,学科特长生招生计划 持续增加 ,由2020年的883人,招生计划 扩至1059人 ,同时招生项目在原来数学、物理、化学、生物、信息五门学科的基础上, 增加语文、历史、政治三门文科类学科 ,招生计划和招生类别均有增加。
特长生可以简单分为:体育、艺术特长生和学科、科技特长生。
体育、艺术特长生: 需要有专项的比赛名次、证书,有过硬的专业技能,在加试时经过严格的现场专业测试。因而体艺特长生是真正的特长生招生!
学科、科技特长生: 高中虽欢迎有拔尖学科的学生报考科技、学科特长生,但是并不是一定要有某项特长。在通过报名高中材料初审后,自己命题组织的特长生加试按成绩高低排列,在高中计划招收人数范围内,即可提前锁定高中。
对普通高中来说,招收科技、学科特长生重要的意义是提 前锁定优质生源,更好地对接高校强基计划和综合评价录取 。在高中三年期间,学校也会为特长生提供学习资源和展示平台,帮助特长生在强基计划和综合评价录取中取得更多“加分项”。
特长生的录取方式
学科、科技特长生的录取方式为: 提前加试,零志愿录取 。考生加试合格后需要和报考学校 签订相关协议 ,获得预录取资格。加试合格后依旧需要参加中考,中考分数达到规定控制线以上 (科技、学科特长生达到中考总分的80%,体育特长生达到中考总分65%,艺术达中考总分70%) ,学科、科技特长生将直接被相关学校录取,不再参加中考志愿填报,即中考录取第一阶段的 “零志愿录取” 。需要注意的是,体育及艺术需要在 提前批次 进行志愿填报。
以去年中考为例,总分的80%就是560分,对比南师附中投档线相当于直降80分录取!也就是说,一些真正有学科或科技特长的学生,即使有单科“瘸腿”,最后中考总分很一般,也可以提前锁定名校。
特长生的类别
2018年以前,南京市中招特长生包括科技、体育、艺术三类;
2018年首次增加学科特长生,包括数学、物理、化学、生物、信息学五门学科;
2021年,在原有五门学科的基础上,又增加 语文、历史、政治 三门学科。
科技、学科特长生报考条件
至于报名门槛, 科技特长生的要求较高 ,要求学生初中阶段在科技创新实践活动方面有一定特长,或在市级及以上相关项目竞赛中获三级及以上证书。
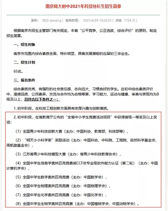
以2021年南师附中的招生简章为例:

简单来说,科技特长生需要 在官方承认的科创类竞赛中获奖 ,比如国家教育部、江苏省教育厅公示的白名单中的竞赛活动。但是其实几乎所有学校都会在招生简章中提及一条: 相关“潜质”的考生,成绩过硬,学校都是欢迎大家报考的 。
学科特长生的招生门槛看上去更宽泛一些,初中阶段,在数学、物理、化学、生物、信息、语文、历史、政治等方面具有浓厚的兴趣和学习潜质。 并不一定要学科竞赛获奖 ,只要考生对于某个学科具备潜力和较高的综合素养,也可以通过学校的筛选进入加试环节,平时成绩、学科成绩都有可能成为学校的考量标准。
尤其是对于去年新增的科目, 初中的学科成绩会变得相当有竞争力 ,对应科目有所专长,就有机会通过学科特长生初审。
学科、科技特长生的报考与录取,最终目的是学校为了 锁定优质生源 ,所以从筛选到考试,学校想要的一定是 综合能力符合学校层次甚至是稍高的学生 。由此可见,特长生的“核心”是综合成绩,证书等只是锦上添花。
学科、科技特长生招生计划
2021年共有1059个学科特长生招生计划,386个科技特长生招生计划, 较去年增加了221个 。由于今年新增了语文、政治、历史三门学科 ,学科特长生名额显著增加,科技特长生名额也增加了45个,而且近年来一直呈上升趋势,所以特长生越来越成为一条中考升学的重要途径!

加试考什么?
特长生的录取增加了对特长项目的加试,更加看重学生的特长学科素养,在考察过程中适当降低了对中考总分的要求。
那加试具体考什么?专业加试由学校自主命题,根据往年的经验,绝大多数的学校会把 考试的难度系数设置在介于中考和竞赛之间 。

▲ 金陵河西招办老师对加试内容的回复
大部分学校的特长生考试科目主要还是考语数外(甚至数学、英语为主),一般再加一门对应学科特长考试。比如南师附中就是语数外+一门对应的学科。
有的学校,比如一中则是语数外物+一门对应的学科,其中语数外物为90%,另外一门占10%。科技特长生一般考语数外物+数学和物理。
1. 初中基础内容(考查学科基础)
2. 基础延伸内容(考查学科潜力)
3. 其他辅助内容(考查综合素养,如面试)
延伸内容归根结底还是依托于初中基础内容,有学校的难度和中考压轴题差不多,只不过是在知识点的深度、广度、灵活度等方面增加了难度。
艺术、体育特长生招生计划
2021年南京市普通高中艺术特长生
招生项目、计划和范围
|
序号 |
区属 |
学校 |
招生项目 |
招生计划 |
招生范围 |
|
1 |
玄武 |
南京市第九中学 |
声乐 |
22 |
全市 |
|
民乐 |
22 |
全市 |
|||
|
2 |
秦淮 |
南京市第五高级中学 |
美术 |
20 |
全市 |
|
3 |
鼓楼 |
南京市宁海中学 |
美术 |
180 |
全市 |
|
4 |
南京市第十二中学 |
美术 |
40 |
全市 |
|
|
5 |
雨花台 |
南京市板桥中学 |
美术 |
5 |
全市 |
|
6 |
栖霞 |
南京师范大学附属实验学校 |
舞蹈 |
15 |
全市 |
|
器乐 |
15 |
全市 |
|||
|
声乐 |
10 |
全市 |
|||
|
美术 |
25 |
全市 |
|||
|
7 |
南京市燕子矶中学 |
书法(软笔) |
10 |
全市 |
|
|
8 |
南京市栖霞中学 |
声乐 |
10 |
全市 |
|
|
9 |
江宁 |
南京市秦淮中学 |
美术 |
20 |
本区 |
|
10 |
高淳 |
南京市高淳区淳辉高级中学 |
美术 |
10 |
本区 |
|
11 |
直属 |
南京市第一中学 |
交响乐 |
15 |
全市 |
|
12 |
南京市金陵中学 |
戏剧 |
3 |
全市 |
|
|
13 |
南京市中华中学 |
舞蹈 |
10 |
全市 |
|
|
14 |
南京师范大学附属中学 |
声乐 |
5 |
全市 |
2021年南京市普通高中体育特长生
招生项目、计划和范围
|
序号 |
区属 |
学校 |
招生项目 |
招生计划 |
招生范围 |
|
1 |
江北新区 |
南京师范大学附属扬子中学 |
田径 |
6 |
全市 |
|
2 |
玄武 |
南京市玄武高级中学 |
男排 |
8 |
全市 |
|
3 |
南京市第九中学 |
男篮 |
8 |
全市 |
|
|
4 |
南京市第十三中学 |
田径 |
6 |
全市 |
|
|
男足 |
6 |
全市 |
|||
|
5 |
南京市人民中学 |
女篮 |
2 |
全市 |
|
|
6 |
秦淮 |
南师附中秦淮科技高中 |
女排 |
10 |
全市 |
|
游泳 |
8 |
全市 |
|||
|
7 |
南京市第五高级中学 |
男篮 |
6 |
全市 |
|
|
8 |
南京航空航天大学附属高级中学 |
乒乓球 |
4 |
全市 |
|
|
健美操 |
6 |
全市 |
|||
|
9 |
南京市第二十七高级中学 |
女篮 |
5 |
全市 |
|
|
射箭 |
3 |
全市 |
|||
|
10 |
建邺 |
南京市建邺高级中学 |
女足 |
10 |
全市 |
|
11 |
鼓楼 |
南京市第二十九中学 |
武术 |
6 |
全市 |
|
男足 |
6 |
全市 |
|||
|
12 |
南京田家炳高级中学 |
跆拳道 |
10 |
全市 |
|
|
13 |
南京市第十二中学 |
田径 |
3 |
全市 |
|
|
羽毛球 |
5 |
全市 |
|||
|
击剑 |
3 |
全市 |
|||
|
14 |
南京市第六十六中学 |
田径 |
4 |
全市 |
|
|
15 |
浦口 |
江苏省江浦高级中学 |
女足 |
6 |
全市 |
|
16 |
栖霞 |
南京师范大学附属实验学校 |
健美操 |
20 |
全市 |
|
足球 |
5 |
全市 |
|||
|
田径 |
6 |
全市 |
|||
|
排球 |
6 |
全市 |
|||
|
17 |
南京市栖霞中学 |
田径 |
6 |
全市 |
|
|
乒乓球 |
4 |
全市 |
|||
|
18 |
雨花台 |
南京市雨花台中学 |
男足 |
15 |
全市 |
|
19 |
江宁 |
南京师范大学附属中学江宁分校 |
男足 |
5 |
全市 |
|
20 |
南京市江宁高级中学 |
男子棒球 |
5 |
全市 |
|
|
女子垒球 |
5 |
全市 |
|||
|
21 |
溧水 |
江苏省溧水高级中学 |
田径 |
5 |
全市 |
|
22 |
南京市溧水区第二高级中学 |
女子橄榄球 |
8 |
全市 |
|
|
23 |
高淳 |
江苏省高淳高级中学 |
羽毛球 |
5 |
全市 |
|
女足 |
5 |
全市 |
|||
|
24 |
南京市高淳区淳辉高级中学 |
男子篮球 |
5 |
全市 |
|
|
25 |
直属 |
南京市金陵中学 |
女篮 |
6 |
全市 |
|
26 |
南京师范大学附属中学 |
田径 |
4 |
全市 |
|
|
男足 |
10 |
全市 |
|||
|
27 |
南京市中华中学 |
健美操 |
10 |
全市 |
|
|
网球 |
4 |
全市 |
|||
|
乒乓球 |
3 |
全市 |
|||
|
28 |
南京市第一中学 |
男排 |
6 |
全市 |
关于特长生的几点说明
1
参考往年,特长生的报名时间基本在5月初,通过南京市教育局网站报名,5月中下旬,全市招特长生的高中同时加试(但是试卷是各高中自己出的),只能报一所高中的一门特长生。
2
不是报名某所高中的特长生就一定能够参加加试,政策规定每个学科特长生报名人数与录取人数之比不能超过10:1(比如某所学校招数学特长生10人,报名数学特长生人数就不能超过100人,如果超过了就要筛选,这是按不同学科单独算的,不是按学校总的特长生招生名额来算的)。
3
因为可能存在筛选,大家要准备好九上期末考试成绩和一模成绩,还有初中以来获得的各种证书、奖状等。
4
特长生加试分数线是各个高中根据需要录取的特长生人数划定的,由于试卷难度不同,参加考试生源不同,所以各个学校之间的分数线是不同的。
5
如果特长生考试通过了,学校会通知家长到校签定特长生录取协议,家长和孩子签了特长生录取协议,就意味着中考只要达到教育局规定的560分(中考总分的80%),就直接被这所高中录取,不用也不能再填报志愿。注意:特长生加试通过后,一样需要参加中考,分数达到后才能录取。
6
如果没有签特长生录取协议,就正常参加中考,正常填志愿,一样可以再填这所学校。