
编辑:Ethel-P
极光是带电高能粒子和高层大气中的原子在高纬度地区发生碰撞而造成的发光现象。

有一个说法,极光代表幸福,因此很多人不远万里去到极地地区,只为追寻到极光的踪迹,一窥幸福的真谛。

然而在很多人眼里,看极光是一项逼格很高的旅游活动,想要一睹绚烂的极光,不仅要有对抗严寒的体质,充沛的精力,绝佳的运气,还要很多钱!
提起极光之旅,大家难免会将它和“奢侈”挂钩,毕竟极光只发生在高纬度地区,距离我们比较远,光机票可能就是一笔不小的花费。

去南极看极光,费用动辄10万块,最便宜的也要6万,最贵的甚至要20万!而且在路程上,去南极来回就要4天的时间。

但其实,一次极光之旅的价格,也可以不这么贵,也可以用只相当于一次欧洲游的平均价格就走一次极光之旅!那就是,在北半球看极光。

我国最近几年去看极光的人越来越多,据相关数据显示,这些年去看极光的中国游客一直在增加,每年冬季各大旅行社推出的极光线路都供不应求。

某知名旅游网站根据他们用户在网站上的搜索和订单量统计得出,芬兰、冰岛、美国、俄罗斯、加拿大和中国的漠河是全球最受我国游客欢迎的六大极光之旅目的地。而这些地方无一例外都是在北半球。

在北半球看极光,不仅价格没有贵到超乎想象,距离也近上很多呢!
目前以极光为主题的旅游线路发展得都比较成熟,因此目的地不同,消费的内容不同,花费也有所不同。
比如从广州往返俄罗斯,大概4000多人民币,包三餐和住宿均价大概300-500元;往返北欧或者北美,就要6000元甚至上万元,不仅住宿费用加倍,餐饮的费用也很高昂。


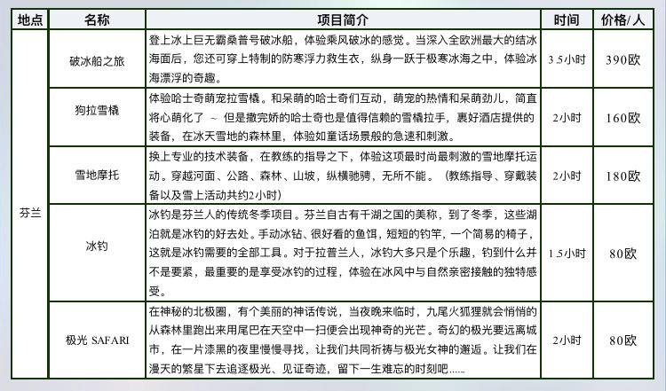
而不同的活动价格也是不一样的。比如芬兰的破冰船之旅,大概要390欧/人,狗拉雪橇要160欧/人,雪地摩托要180欧/人,冰岛和极地SAFARI要80欧/人。可以根据自己的兴趣爱好选择活动,如果都想尝试的话,购买套餐会更划算哦!

而在极地地区,住宿体验可能是全球仅此一家的独特体验。比如在美到窒息的蓝湖温泉里,泡着温泉观赏极光;

或者住玻璃屋,躺在温暖的被窝里就能看见极光。

如果觉得住酒店比较贵,你也可以住民宿。以芬兰为例,民宿一般价格在200-500元之间,跟我国的普通酒店差不多。

在Airbnb、Booking或者Agoda等都可以预定到。跟当地人在一起住,说不定还可以收获更多惊喜!
不管你是自由行、跟团游还是半跟团游,极光之旅都可以便宜又好玩!

想去看极光的朋友就不要再犹豫了!今年是极光活跃期的最后一年,错过了这一次 ,可能就要再等十多年了!如果你还想了解更多关于极光之旅方面的信息,或者是旅游相关信息,就点击右上角,关注头条号【爱飞乐游】,并私聊我们,我们有专业的旅游顾问为你答疑解惑噢!

(图片来自网上公共图片库,如侵犯您的版权,请及时联系我们删除。)