
一、山茶油行业综述
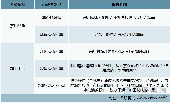
1、山茶油定义与分类
山茶油,又名茶油、山茶籽油、油茶籽油,是以油茶及其相应近缘种的籽实或仁为原料制取的油脂。
依据国家标准化管理委员会、国家市场监督管理总局于2018年5月颁布的油茶籽油新标准(GB/T 11765-2018),山茶油可从品质、加工工艺等维度分类:
按照品质,可分为油茶籽原油和成品油茶籽油两类;
按照加工工艺,可分为压榨油茶籽油、浸出油茶籽油和水酶法油茶籽油三类。
山茶油主要分类

资料来源:智研咨询整理
2、山茶油生产工艺概述
根据不同等级山茶油的生产需要,山茶油工业提取制备方法主要有生产上较成熟的机械压榨法、溶剂浸提法、水酶法、超临界流体萃取法。我国山茶油的制取一般采用机械压榨法。
(1)机械压榨法
机械压榨法是提取山茶油的基本方式,山茶油压榨经历了土法压榨、液压榨油和螺旋榨油等几个阶段。根据压榨工作过程中茶籽在榨膛内温度的不同,通常前两种称为低温压榨工艺,后一种称为高温压榨工艺。
低温压榨工艺:油茶籽→低温贮存→清理分级→磁选一脱壳→轧坯→冷榨→油渣分离→毛茶油→低温结晶养晶→低温过滤→茶籽饼→浸出成品冷榨油
目前,在油茶产区的农村常采用液压榨油工艺提取山茶油,该工艺所获得的毛茶油杂质少、色泽浅,是现今山茶油提取制备的主流工艺。低温冷榨法的关键工艺质量控制点为低温贮存、清理分级、冷榨、油渣分离。
实际生产中以卧式液压榨油机居多。
高温压榨工艺:油茶籽→烘干→清选→剥壳→壳仁分离→轧坯→蒸炒→压榨→杂质壳茶饼→过滤→毛油。
高温压榨法主要采用螺旋榨油机进行动态压榨。油料在榨膛内的瞬间压榨温度较高,对油脂和榨饼均有影响,比如毛茶油的杂质多、色泽深,降低了山茶油精炼率。因此,螺旋榨油在工艺上要求对茶籽进行剥壳处理。高温压榨法的关键工艺质量控制点为剥壳、蒸炒、压榨。
机械压榨法的优势在于工艺简单灵活、适应性强、成本较低、投资较省,压榨油无溶剂残留,缺点是出油率不高,资料显示约80%,且因油茶籽仁中还原糖、总糖、淀粉含量较高,用压榨法制油时易发生美拉德反应,使油脂的颜色加深,从而加大脱色过程中活性白土的用量。另外,由于机械压榨法的原料需要蒸炒或烘烤热处理,蛋白质等将变性,提油后饼粕的综合利用价值下降,而且渣中残油率高,仍需经溶剂浸出。
(2)溶剂浸提法
溶剂浸提法是20世纪70年代以后兴起的一项制油方法。溶剂浸出法是利用某些有机溶剂(如正己烷、石油醚、无水乙醇)溶解油脂的特性,将料坯或预榨饼中的油脂提取出来的方法。基本工艺有预榨浸出、直接浸出与二次浸出3种方式。
溶剂浸提法:油料→制坯(或制坯预榨)→溶剂浸出→混合油分离→毛油精炼→成品粕←粕脱溶
溶剂提取法的优点是出油率较高(生产上收率能达到90%左右),提取较彻底,溶剂可回收,降低了成本,操作简易,易于实验室研究;缺点是在溶剂回收过程中易引起不饱和脂肪酸分解,使制得的毛油皂化值偏高,且产品中有溶剂残留,溶剂极易燃,对操作安全要求较高。
(3)水酶法
水酶法是近年来研究和利用的一种新的提油方法,它以机械和酶为手段降解植物细胞壁的纤维素骨架,使包裹细胞壁内的油脂游离出来,同时也破坏其他的与碳水化合物和蛋白质等分子结合在一起的油脂复合体,从而使油脂释放出来。
水酶法:油茶籽→破碎→称量→加入缓冲液→蒸汽处理→冷却→加入酶制剂→酶解→灭酶→抽滤→取出残渣→烘箱烘干→石油醚萃取→抽滤→真空千燥→烘干至恒重→山茶油
与传统工艺相比,水酶法有以下优点:条件温和,出油率高,色泽浅,易于精炼;脱脂后的饼粕蛋白质变性低,可利用性好;油与饼粕易分离,简化工艺,提高设备处理能力,降低生产成本;降低能耗,废水中生化需氧量(BOD)与化学需氧量(COD)值大为下降(约35%~75%),易于处理,有利于节能、环保,符合可持续发展的原则。缺点是加工过程中很容易出现油脂乳化现象,加之出油率不高,酶的价格也高居不下,在实际应用中受到严重制约。
(4)超临界二氧化碳(CO2)萃取法
超临界流体萃取是在超临界状态下,将超临界流体(一般采用CO2)与待分离的物质接触,控制体系的压力和温度,使其有选择性地萃取其中某一组分,然后通过温度或压力的变化,降低超临界流体的密度,对所萃取的物质进行分离,并让超临界流体循环使用。
超临界CO2萃取山茶油,其操作温度低,不会影响热敏性物质的天然活性,所得到的茶籽油香气更接近天然香味,而且可以省略油脂的精炼工序,出油率在90%以上。但工艺设备要求高,价格昂贵,大规模生产可操作性差,现只停留于实验室研究阶段。
山茶油生产工艺优缺点对比

资料来源:智研咨询整理
3、山茶油主要经营模式
(1)作坊式经营模式
山茶油小型加工作坊主要存在于油茶种植地区的农村,是该地区农村茶油主要的生产方式。这类作坊生产设备和工艺流程简单,加工量较少,生产出的茶油毛油以农户自用为主,一般不在市场上流通。
(2)毛油经营模式
毛油经营企业主要向广大农户收购油茶籽或茶饼作为原材料加工生产毛油并出售给具有精炼能力的茶油加工企业来获得收入。
(3)精炼茶油经营模式
精炼茶油经营企业一般采用现代生产设备和技术,实现了规模化的工业生产,其最终产品精炼茶油和茶粕可以作为商品在市场上流通。这类经营模式又可细分为规模化生产模式及产业化经营模式。前者受限于技术、资金和人力等方面的限制,产业链较短,主要从事茶油的生产,产品结构较为单一;后者则将业务范围扩展到了育苗、种植等上游环节以及茶油精深加工、副产物的综合利用等下游环节,产品种类丰富,资源综合利用水平较高。
4、行业发展宏观环境分析
(1)政策环境
油茶已成为脱贫致富的“利器”。据统计,中国的832个贫困县中,有200多个分布在油茶主产区。许多地区将油茶种植加工作为发展农村经济、推进精准扶贫的一项特色产业来抓,各地通过创新油茶产业经营模式,有效带动近200万贫困人口脱贫增收。因此,从中央到地方政府,我国对油茶产业政策支持持续加大。
2022年中央一号文件要求“支持扩大油茶种植面积,改造提升低产林”,为此,国家林草局组织编制印发了《油茶产业发展指南》,会同国家发展改革委等10部门联合印发《关于科学利用林地资源促进木本粮油和林下经济高质量发展的意见》,明确了生产布局、土地保障、产业体系、市场竞争、保障措施等宏观指导意见;正在组织编制的《全国油茶产业高质量发展规划(2021—2030年)》《全国油茶生产三年行动计划(2023—2025年)》,进一步完善油茶产业发展的顶层设计。同时,发布《油茶生产实用技术系列网络课程》,为各地科学开展油茶生产提供技术指导。
地方上:
湖南省 林业局发布《湖南省油茶千亿产业发展规划》,提出2025年湖南油茶实现“千亿产业”目标,2021年,湖南省政府办公厅印发《湖南省财政支持油茶产业高质量发展若干政策措施》,对油茶产业给予全方位支持。2022年,湖南省十三届人大常委会第三十三次会议听取和审议了省人民政府关于全省油茶产业发展情况的报告,对油茶产业把脉问诊、加油鼓劲,为湖南油茶产业高质量发展提供了坚实政策保障。2022年,省领导还主持召开了全省油茶产业发展工作专题会议,专题研究解决全省油茶产业发展中遇到的难题。地方市政策方面,衡阳市出台《关于加快油茶产业发展的决定》《关于做大做强油茶产业的九条意见》等一系列文件,成立市油茶产业发展局,每年筹措1亿元专项资金,支持油茶产业加快发展;永州市出台《关于加快油茶产业发展若干意见》,健全油茶林权林地流转机制,大力扶持油茶种植大户,建立发展激励机制;长沙市出台《“一县一特”油茶产业发展扶持办法》,每年安排4000万元专项资金;湘西州发布《支持油茶产业高质量发展奖补措施》,明确连续5年每年投入3000万元支持油茶产业发展。
江西省 政府相继出台《关于加快油茶产业发展的意见》《关于推动油茶产业高质量发展的意见》等一系列促进油茶产业发展的文件,明确提出千家油茶种植大户、千万亩高产油茶、千亿元油茶产值的油茶产业“三千工程”发展目标,各设区市、县(市、区)陆续出台配套政策措施,为全省油茶产业高质量发展提供动力。2022年11月,江西省林业局印发了《江西省油茶生产三年行动方案(2023—2025年)》,对今后三年的油茶生产任务做了总体布局,并配套政策、资金、技术保障,也加强了油茶生产工作的考核监督。2023年1月1日,全国首部专门为促进油茶产业发展制定的省级地方性法规——《江西省山茶油发展条例》正式施行,实现了油茶产业发展从有章可循到有法可依。
湖北省 将油茶产业纳入全省十大农业产业链支持范围,从2022年起至2025年,省财政每年新增5000万元支持油茶等木本油料产业发展。政府召开全省油茶产业扩面提质增效行动现场会,印发《湖北省油茶产业扩面提质增效行动方案(2022—2025年)》;林业部门组织专家编写《湖北省油茶产业扩面提质增效行动技术指南》,统一全省油茶生产技术标准。
广东省 坚持政府引导、市场导向、企业主导,两年来下达中央财政补助资金1.67亿元,组织开展低产低效油茶林改造36.4万亩。2022年1月,《广东省乡村产业发展规划(2021-2025)》发布,提出优先支持油茶等优势特色产业跨区域集群发展,广东油茶产业进一步迈向高质量发展。广东省首次在省级层面举办“2022广东油茶产业大会”,多部门协作,统筹协调,推进油茶规模化种植,围绕油茶种植、生产、加工、销售、科研、文旅等资源,搭建产业发展服务平台,实现油茶产业信息互联互通、相关产业互融互促,集聚金融、创新要素,构建广东油茶产业全域合作发展格局。
(2)经济环境
稳定的经济环境是油茶产业发展的有力保障。2023年以来,我国宏观经济环境呈现恢复向好态势,消费、投资等主要经济指标向好,市场预期明显改善。经济基本面明显转暖,就业增加、消费环境改善,为油茶产业的发展创造了广阔的市场需求空间。
(3)社会文化环境
目前中国人口已超过14亿,是全球人口最多的国家,其所形成的消费合力也是全世界第一,且我国的粮油一直处于供不应求的状态,这为我国山茶油行业的发展提供了良好的人口坏境。在消费文化方面,消费者正由生存型消费支出逐渐转变为享受型消费支出。在食品方面呈现出消费升级趋势。消费者健康理念日益增强,人们更加注重消费品质,更加关注产品的安全与健康。山茶油在营养成分和食疗以及拓展应用方面的优势正契合当下主流消费者的消费理念。
(4)技术环境
山茶油产业的技术领域主要包括油茶种植技术、山茶油提炼技术以及山茶油深加工技术,前两者的技术目前已比较成熟。未来将重点在油茶高产优质良种选育,油茶丰产栽培技术,油茶精深加工及副产品综合开发利用,油茶检测技术等环节加强研究。
5、山茶油产业发展历程
山茶油作为四大木本植物油之一,生产和发展的历史源远流长。我国山茶油至今已有3000年以上的食用历史,但产业化发展大约追溯到上世纪50年代。
新中国成立后,我国油茶生产从半荒芜状态快速恢复,到1958年油茶产量较建国初达到了一个相对高峰,但总体呈现物资匮乏,科技水平落后,油茶籽亩产量低,茶油产量较少的状态。
60~70年代,前十年受政治因素及自然灾害影响,油茶产业生产变动较大,从1976 年开始,国家专项拨款1 亿多元,用于建设以木本油料为主的基地,推动了新林营造和老林改造,油茶林面积迅速增加,产量稳步上升,油茶产业开始恢复。
80~90 年代,更多优惠政策被落实,新品种新技术逐渐推广,油茶产量逐年增加,出现了不少高产典型,油茶产业平稳发展。这一阶段,茶油生产企业规模偏小,加工技术落后,深度开发能力受到限制,茶油产业仍处于低水平徘徊局面。
进入21世纪后,随着人们生活水平和对油茶认识的提高,油茶科研工作的深入以及新成果的逐步推广,油茶生产真正步入了高速发展轨道。中央及各主产区地方政府纷纷出台相关政策,在政策上和财力方面扶持油茶产业的发展。
中国山茶油产业发展历程

资料来源:智研咨询整理
6、山茶油产业链结构分析
山茶油产业链较长,关联度高。行业上游是油茶种植业,包括种苗培育与栽培两个方面。中游是山茶油产品的研发、生产、销售;下游主要是茶油精深开发及其副产物茶粕、茶壳的综合利用。
山茶油产业链示意图

资料来源:智研咨询整理
1)上游油茶种植业分析
山茶油行业上游是油茶种植业,包括括种苗培育和栽培两个方面。油茶种植是山茶油产业发展的根本基础,油茶树的种植情况直接决定了山茶油的产量。目前,我国油茶种植面积在7000万亩左右,油茶籽产量超过400万吨,以普通油茶为主,油茶种植主要分布长江以南地区,按油茶籽产量排名,前五省、市(自治区)分别是湖南、江西、广西、湖北、广东。根据《加快油茶产业发展三年行动方案(2023—2025年)》,到2025年,全国油茶种植面积将达9000万亩以上、茶油产能达200万吨。
2015-2022年中国油茶林面积统计

资料来源:林草数据中心、智研咨询整理
2015-2022年中国油茶籽产量情况

资料来源:林草数据中心、智研咨询整理
目前,在油茶方面,重点是扩大油茶的种植面积,现在还有相当的潜力,同时现有的油茶产量很低,需要改造中低产尤其低产林。未来优良油茶种苗的有效推广与普及,将进一步保障山茶油企业的原材料供应。
2)下游食用油终端、茶油深加工及副产物综合利用分析
就下游应用领域而言,目前山茶油终端需求以餐饮领域为主(含家庭消费),该领域需求占比超过90%。除最基础的食用功能外,山茶油已开始在保健、医药、化工等领域崭露头角。尽管上述领域市场规模还非常小,但市场消费需求占比不断扩大。
2022年中国山茶油需求结构

资料来源:智研咨询整理
(1)山茶油的精深加工
从保健角度,山茶油的维E含量极高,且不含胆固醇,对于心脑血管疾病具有很好的医疗保健作用,同时山茶油中的茶多酚、茶皂素、角鲨烯与黄酮类物质等对抗癌、抗炎也有极佳的作用。在医药方面,山茶油可用于制作注射用的针剂和调制各种药膏、药丸等,民间还用茶油治疗烫伤和烧伤以及体癣、慢性湿疹等皮肤病。在化工行业,目前山茶油主要作为许多日化产品的原料和基质油,用于开发各种肥皂、护肤、护发、防晒等化妆品、洗涤用品等。
(2)山茶油副产物综合利用
山茶油的副产品利用价值也非常高。茶壳作为油茶果出籽后的剩余物,可用来生产制备有机肥、糠醛、木糖醇、活性炭等产品;茶粕作为提油后的主要副产物,广泛应用于鱼塘清塘、稻田杀螺和高档草坪杀虫等方面,经深加工后还可生产茶皂素、有机肥、饲料和抛光粉等。近几年,茶皂素、茶粕及茶壳有机肥、茶粕复合酵蛋白饲料等产品持续增长带动茶粕、茶壳需求的上升。
山茶油副产物的综合利用为产业发展提供了更广阔的空间。随着副产物综合开发利用的技术进一步成熟,山茶油产业化进程将加快,越来越多的山茶油企业将会向附加值较高的精深加工领域发展,以此提高行业盈利水平。
7、山茶油行业发展现状分析
1)行业供给情况
近年来我国油茶产业政策支持持续加大,油茶种植面积扩大、油茶籽产量逐步提高。叠加压榨技术的不断更新,茶油出油率不断上升,山茶油产量持续增加。2021年,我国山茶油产量就已超过100万吨。
2008-2022年中国山茶油产量分析

资料来源:智研咨询整理
内容摘自智研咨询发布的《2023-2029年中国山茶油行业投资策略探讨及市场规模预测报告》
2)行业需求情况
受居民生活水平持续提高和健康饮食观念增强的影响,山茶油因其风味佳、油质好、营养价值高而深受市场欢迎和群众喜爱,消费量呈不断增长态势。2022年我国山茶油需求量已超过百万吨,市场规模接近1500亿,2008年以来我国山茶油产业规模复合增长率达到12%。
2008-2022年中国山茶油需求量分析

资料来源:智研咨询整理
2008-2022年中国山茶油市场规模分析

资料来源:智研咨询整理
二、山茶油行业促进与阻碍因素分析
1、促进因素分析
1)从中央到地方,产业政策持续加码
近年来,*党**中央、国务院一直高度重视油茶等木本油料产业发展并作出了重大部署。*党**和国家领导人多次就油茶产业发展作出重要批示、指示,国家林业和草原局认真贯彻落实,全力抓好油茶等木本油料产业发展,推动了油茶产业新一轮的快速发展。地方上,湖南、江西、湖北、广东等产区接连出台发展规划及配套政策,从油茶种植、企业筹建经营、优化政府服务等方面都作了具体规定。从中央到地方,油茶产业扶持政策不断完善,为产业高质量发展提供了根本保障。
2)良种苗的推广应用为油茶产业发展奠定基础
我国已选育出一大批高产优质抗逆油茶新品种。至今,经初选、复选、决选等选择过程,以及无性系测定等程序,选育出油茶优良无性系91个,通过审(认)定的已达54个。在此基础上,创制了一批具有高产优质的强抗逆性新品种,并开展了遗传资源收集保存,为今后开展长期育种打下了良好的基础。油茶优良品种在生产上的应用和对低产林进行改造,为新建油茶基地,提高油茶果的产量奠定了良好基础。
3)消费升级为油茶产业发展带来动力
随着社会经济的发展,居民生活水平的提高,绿色食品正逐步进入并占领高端食品市场。从消费升级的路线看,消费观念的转变使得越来越多的消费者更倾向于选择无污染、安全优质的绿色健康食品。在食用油领域,消费升级体现在消费者对动物油脂的消费逐年减少,对植物油的消费则逐年增加。茶油具有很高的营养价值和保健作用,在世界享有“东方橄榄油”的美称。随着茶油的优良特性逐步被消费者了解,茶油的消费需求将会逐年增大。
2、阻碍因素分析
(1)产业基础设施落后
我国高产油茶林普及率偏低,近年来低产林改造和高产林种植的效果尚需一定时间方可显现。目前还有很多低产低效林以及部分新造林基地,很多区域未通车,肥料难上山,茶果难下山。部分新造林基地建设理念落后,不作前期规划,极少考虑排灌、茶果处理、仓储等管护设施。这将会在生产层面制约现阶段油茶产业的发展。
(2)生产组织形式落后、企业效益低,油茶综合利用水平不高
油茶种植模式是传统的农户分散种植和大户、企业规模经营并存,油茶种植企业投资周期长,资金周转难;茶油加工能力严重过剩,绝大部分加工生产线全年生产时间不足2个月,设备闲置,土作坊加工的毛油(土茶油、原油)充斥市场;融资难也使企业的财务和管理成本增加;现阶段油茶产业尚属劳动密集型行业,机械化程度和生产管理效率低,造林、抚育、采摘均靠人工,致使生产成本居高不下,部分企业、特别是规模较大的企业效益不高。且目前油茶行业中的大部分企业为单纯制油企业,对油茶资源的综合利用程度不高,造成资源浪费,效益偏低,制约了产业发展。
(3)社会认知度不够,品牌效应不强
油茶在南方产区有悠久的栽培历史,但由于在食用油市场中占比仅有1.5%,市场上普及度存在很大局限性,产区外的消费者不了解茶油的特色和优点。在价格方面,茶油与大宗油料对比也处于劣势,使茶油产品市场拓展艰难。此外,茶油产品品牌效应不强。虽然近年涌现了很多茶油品牌和商标,但由于企业规模较小、缺少国内外驰名品牌,不利于开拓油茶产品销售市场,难以支撑和提升国内外市场上的竞争力。同时部分仿制和假冒伪劣产品冲击市场,让消费者真假难辨,也影响了高品质茶油的销售。
三、山茶油行业壁垒分析
1)地域壁垒
山茶油行业发展有着鲜明的地域性特点,行业存在天然的竞争壁垒。从全国来看,山茶油主要分布在我国淮河、长江以南地区,但综合气候、地形、土壤等自然因素比较,对油茶树成长最好的地域是湖南、江西、广西三省。这三个省的油茶种植面积占到全国的76%以上。即是说,由于这个行业存在先天性优势,其它的省份想要抢占行业龙头宝座,难度大,可能性低。在这三个省中,哪一个地方提前重视,哪一家企业率先圈地兼并做大市场份额、打响市场品牌,哪一家企业就能成为地方的新的经济增长名片,地方受益长远,企业发展就有了坚实的后盾保障,未来之路会走得更好。
2)原料和资金壁垒
原料成本占山茶油加工总成本的85%以上,但当前企业投资大部分集中在山茶油加工及销售环节,虽然毛利水平较高,但油茶籽供应短缺给企业带来较大经营风险。为了保证原料稳定供给、品牌和市场推广、科技创新,企业需要拥有雄厚的资金实力,在当前资本大量进入农业的热潮中,企业突出模式特点和优势以吸引资金和先进的管理团队,从根本上增强竞争力。
3)品牌壁垒
目前,我国山茶油市场品牌较多,一些知名品牌均是在经历了消费者的认知和市场竞争的严酷考验后逐渐形成的,新进企业难以在较短时间内建立起具有一定知名度的品牌。建立和维护山茶油品牌需要较强的产品研发体系、严格的产品质量控制体系、准确的品牌市场定位和相当的广告费用投入,这给进入本行业设立了较高的品牌壁垒。
四、山茶油行业竞争格局分析
(1)区域竞争格局
我国油茶种植及相关产品的消费具有明显的区域性特征。目前,我国油茶籽产地包括浙江、安徽、福建、江西、河南、湖北、湖南、广东、广西、海南、重庆、四川、贵州、云南、陕西等15个省市。根据油茶籽产量测算,茶油产量最高的是湖南省,约占总产量的50%。其次是江西、广西、湖北等地。由于茶油加工对原料依存度很高,我国现有的茶油企业也主要分布在上述主产区。同时,茶油主产区消费者对茶油产品较为了解,认知度较高,其他区域相对偏弱。
(2)企业竞争格局
从目前的市场竞争情况来看,现阶段山茶油行业市场集中度较低,新进入者不断涌现,市场竞争激烈。目前尚无一家企业具备显著的品牌优势和规模优势,但部分企业已经打造了区域性品牌,在地方上具有一定的影响力,如湖南金浩茶油、山润茶油、贵太太、大三湘等,江西得尔乐、润心、绿海、恩泉等,广西增年山茶油、九龙桂山茶油等,
福建沈郎乡,安徽启航茶油,浙江千岛源,广东广垦茶油、云度茶油、绿油、宝华农科等,湖北将军红山茶油、四季春茶油、富川山茶油等。
山茶油主要产区优势品牌概览

资料来源:智研咨询整理
五、山茶油行业发展前景分析
食用油是居民生活的必需品,在经济发展和国民收入不断提高、消费结构持续升级的大趋势下,食用油市场也面临着新的产业结构调整需求。目前,我国食用油消费产品以豆油、菜籽油等普通油品为主,高档保健食用油消费比例不高。随着消费观念的改变,人们对食品的需求从温饱型转向健康型,对食用油的消费也逐渐从价格导向转向综合营养价值导向。山茶油作为一种风味佳、油质好、营养价值高的优质食用油,已被联合国粮农组织作为健康型高级食用油重点推广,近年来逐渐被社会认知,随着我国食用油市场供需矛盾的加剧,山茶油产品市场逐渐升温。加之国家及各地政府对山茶油产业的高度重视,相关利好政策陆续出台,山茶油产业已经成为具有巨大发展潜力的朝阳产业。
2023-2029年中国山茶油市场规模预测

资料来源:智研咨询整理
智研咨询发布的《2023-2029年中国山茶油行业投资策略探讨及市场规模预测报告》依据国家统计局、政府机构、行业协会发布的权威数据,结合深度调研数据、专家反馈数据、内部运营数据等全域数据的收集与分析,提升客户的商业决策效率。本报告对中国山茶油行业现状与市场做了深入的调查研究,并根据行业的发展轨迹对未来的发展前景与趋势作了审慎的判断,为投资者寻找新的市场投资机会,进入山茶油行业投资布局提供了至关重要的决策参考依据。

智研咨询是中国产业咨询领域的信息与情报综合提供商。公司以“用信息驱动产业发展,为企业投资决策赋能”为品牌理念。为企业提供专业的产业咨询服务,主要服务包含精品行研报告、专项定制、月度专题、可研报告、商业计划书、产业规划等。提供周报/月报/季报/年报等定期报告和定制数据,内容涵盖政策监测、企业动态、行业数据、产品价格变化、投融资概览、市场机遇及风险分析等。