100:3?净胜球97个,这个比分是怎么打出来的?彻底刷新了我对足球的认识,估计很多人都和我一样难以置信,但这确实是国内业余球队踢出的比分。

事情是这样的,5月5日,在广东吴川市覃巴镇举行的业余足球联赛中,坡塘村足球队与蔡屋村足球队打出了100比3的惊人比分。
究其原因,竟然是蔡屋队因不满裁判上一场的判罚而消极比赛所致。虽然说这是一场业余级别的比赛,但这样的比分却是罕见,一度引起了网络热议。
在上一场半决赛中,蔡屋队认为自己遭到两次不公平判罚,一次是对方在禁区手球而裁判未判罚点球,另一次是自己守门员扑出对方点球后被判犯规。
这两次判罚让蔡屋队全队愤愤不平,为此蔡屋村组委会还手写了一份申诉材料,但最终结果并未改判。因此,在这场比赛中,蔡屋队消极比赛以示不满。

这场比赛虽说不是什么正规比赛,但在当地还是挺有热度的,还进行了网络直播。令人奇怪的是,这悬殊比分是如何打出来的?有多少是乌龙球?
我们都知道,一场球赛的常规时间是90分钟,上下半场各45分钟。两队一共打进了103个球,从理论上讲,每52秒打进一粒进球,不到一分钟进一个球。
这只是理论数据,没有算伤停时间、庆祝时间和每一次开球时间。如果每次庆祝和开球时间按10秒来算,那总共需要17分钟,伤停算上3分钟。
另外,从中场带球跑到对方门口也需要时间,按世界杯的标准,足球场一半的长度为52.5米,业余球员带球跑到门口最快也需要8、9秒,共约14分钟。

90分钟的比赛减去这消耗掉的34分钟(17+3+14),仅剩下56分钟的比赛时间,也就是32秒进一个球。这个效率目前排在世界第三。
世界进球最多的记录是149比0,是由马达加斯加国内球队在2003年完成的。这场比赛所有的进球都是由失利一方打进的,也就是我们常说的乌龙球。
原因是失利方主教练与主裁判发生冲突,球员为了泄愤,疯狂的朝自家门猛踢,接二连三的进球让获胜方球员目瞪口呆,而主裁判当时并未暂停比赛。
而排在第二的比分是134比1,是1979年南斯拉夫足球联赛中打出的。导致这个大比分的原因是两队为了争净胜球,相互贿赂的结果。

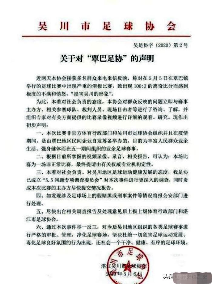
那么广东的这场比赛是消极比赛导致的大比分还是有大量乌龙球?我们看看吴川市足协怎么说。在网上出现热议后,吴川市足协在5月6日回应了该事件。
当时有群众向吴川市足协投诉,说这么大的比分有损本市形象。随后吴川市足协组织人观看比赛录像,了解事发经过,作出了三点声明,内容如下:
1、该比赛非官方举办,是民间自发举办的业余赛事。2、初步认定这是一场非正常比赛,将提请权威专业机构定性。3、吴川市足协已成立专项调查委员会,责成主办方提交情况报告。
凡是创出高比分的球队,都没有什么好下场,曾参与创造悬殊比分的四支球队,已经被永久除名。不过这个根本算不上正规比赛,仅是民间的足球活动。

达不到正规管理的程度,但比赛中裁判的不公平执法却值得我们深思,这不是一个孤立现象,还有,就算是业余玩耍,球员也不应该用这种态度比赛。
这个事件中反映出的裁判执法问题和球员态度问题,恰恰是国内足球普遍存在的问题,足球水平要想有所突破,这两个问题急需解决,态度问题最甚。
我是萨沙,我来回答。

一场比赛100:3,对不起,就算是业余篮球比赛,大部分1场比赛得不到100分。
而这个100:3竟然是一场足球赛。
足球比赛是90分钟,进100球等于是不到1分钟进1个球。
大家注意,这还要减去捡球送到中线重新开球的时间。
而从开球的中场到球门有50多米,捡球到到开球点,就算小跑也要10多秒。
而这场比赛到70多分钟就被中止了,比赛转播也被掐断。
70多分钟进100球,也就是说,差不多是正式比赛中三十秒就进一个球。
上面也说了,中场距离球门有50多米,而且还是丢球一方开球。
正常来说,丢球一方就算再弱,倒脚总会吧,随便朝着自己的后场倒脚,几分钟时间很快就过去了。
退一步说,我拿到球以后直接踢出界,你重新发球也需要时间吧。
所以,即便是实力非常悬殊的比赛,一般能够进十几二十球就不错了。

这次出现100球的闹剧,主要还是黑哨问题。
北京时间5月5日,在覃巴镇举办的第十八届鼎龙杯迎春赛决赛,蔡屋足球队打出了3:100的季军奇葩比分,刷新了中国足球历史新的比分纪录,也再次引发了各界对此的热议。这是广东吴川市覃巴镇第十八届鼎龙杯足球赛出现的一幕。
蔡屋村足球队认为自己遭遇黑哨。

在进入决赛的比赛中,蔡屋村足球队明明有一个单刀球被对方在禁区内从背后推倒,但裁判不判。
由此,双方打平进入点球。
如果说这是一个误判,那么后来点球的一个判罚就让蔡屋村足球队难以接受。

当时蔡屋村足球队的守门员扑出一个点球,但裁判说守门员提前移动,这球不算。
然而事实上,守门员可以在门线上移动,这是基本常识。而且点球比赛那么多眼睛看着,大家都看得很清楚,就是裁判员故意想让对方赢。

其实,这两个判罚的问题,不要说专业人士,就算略有足球知识的球迷,也能一样看出来。这摆明了了就是裁判有问题。

于是,蔡屋村足球队被淘汰,不能进入决赛。
事后,蔡屋村足球队进行申诉,相关方面承认第二个点球守门员没有犯规,但却未作出道歉,也不更改成绩。

这种情况下,蔡屋村足球队认为自己被人耍了,他们只是业余球员,不是职业队,所以干脆在三四名比赛中消极比赛。
于是,比赛成为对方单方面的射门表演,蔡屋村足球队守门员甚至也不扑球,这样出现了70多分钟丢100球的闹剧。
搞笑的是,这个直播还有1万多人观看,在70多分钟时被突然切断。
而这个闹剧,即便是业余比赛,也会被国际足球写入记录里,成为中国足球又一个大丑闻。
这次比赛其实可以看到中国足球的问题有多么严重。
作为一个业余比赛尚且如此之黑,职业赛就可想而知。
如果在比赛之前,比分就已经订好了,那凭实力踢球还有什么意义?