
近日,第十一届工业遗产学术研讨会在内蒙古工业大学隆重召开。中国建筑学会、中国*物文**学会、内蒙古自治区住房和城乡建设厅、内蒙古工业大学的领导参加了本次会议。欧阳东副总经理与建筑与城乡规划中心副主任徐冉代表我社出席。
在会上,住房和城乡建设部原副部长宋春华作《城市更新行动要加强工业遗产的保护和利用》主题报告,并向会议主办方赠送《长春世界雕塑公园》和《中央公园的公共艺术》两部著作。随后,宋春华先生向大家介绍了两部著作的内涵与意义,并希望能以书籍出版作为契机,弥补中国的美育教育不足,呼吁大家更多关注城市艺术,让城市建设更有诗意,不断提高人们在人居环境艺术方面的修养。

▲住房和城乡建设部原副部长宋春华
在本次会议上,由中国城市出版社出版的国家出版基金资助项目《中国城市近现代工业遗产保护体系研究系列》(5卷)举行了新书首发仪式。欧阳东副总经理向内蒙古工业大学建筑学院贾晓浒院长赠书并发言。

▲欧阳东副总经理
欧阳东副总经理向与会人员介绍了中国城市出版社的历史,以及与中国建筑工业出版社深化重组后良好发展态势,让更多建筑行业的作者与读者了解中国城市出版社的特色。同时,欧阳东副总经理回顾了丛书从立项到申请基金以及最终出版的过程,高度评价了作者团队与编辑团队的通力协作成果,并表示出版社在当前全面开展的城市更新行动中将与更多行业专家一起,继续助力工业遗产的保护与再利用发展,打造更多精品力作。

▲徐苏斌教授
随后,丛书主编徐苏斌教授向大家介绍了该系列书籍的研究内涵及框架体系。该丛书是以国际化视野对国内工业遗产进行的综合研究,对我国的工业遗产保护与利用具有深远意义。

国内目前最全面、最系统研究我国工业遗产保护的丛书之一
贯穿工业遗产再生的全生命周期
精装,双色印刷,制作精良,期待您的阅读
《中国城市近现代工业遗产保护体系研究系列》(5卷) 丛书主编:徐苏斌
■ 《第一卷 国际化视野下中国的工业近代化研究》
■ 《第二卷 工业遗产信息采集与管理体系研究》
■ 《第三卷 工业遗产价值评估研究》
■ 《第四卷 工业遗产保护与适应性再利用规划设计研究》
■ 《第五卷 从工业遗产保护到文化产业转型研究》
《中国城市近现代工业遗产保护体系研究》(5卷) 是在中国整体的工业遗产保护和再利用迫切需求的大环境下诞生的 一套系统研究中国工业遗产的书籍 ,是国家社科重大项目“我国城市近现代工业遗产保护体系研究”(12&ZD230)的科研成果,在研究的过程中获得 国家社科基金滚动资助 ,并在最终结项中获得 免鉴定结项 。

中国工程院院士,东南大学王建国教授
中国科学院院士,同济大学常青教授
联合作序推荐
背景
工业遗产是人类历史上影响深远的工业革命的历史遗存。在当代后工业社会背景下,工业遗产保护成为全球性问题。我国正处在经济高速发展、城市化进程加快、产业结构升级的特殊时期,几乎所有城市都面临工业遗产的存留问题。在城市化和产业升级背景下,加强对工业遗产的认识与保护的课题十分紧迫。
研究核心
中国工业遗产的研究和保护是比较年轻的研究方向,随着产业转型升级,工业遗产逐渐受到广泛关注。本套书设定五大核心问题作为深入探讨的课题,对应形成丛书五卷内容。

丛书内容
《第一卷 国际化视野下中国的工业近代化研究》是关于近代中国工业发展历程的研究。从传统向现代的转型、跨文化交流的研究、近代工业多元性、工业遗产和城市建设、作为物证的技术史等几个典型角度阐释了中国近代工业发展的特征,强调物证以及人在技术传输的作用,将工业史向工业遗产史研究推进,建立历史和保护的物证桥梁,为价值评估和保护再利用奠定基础。



▲1840-1948年中国近代工厂数量统计

▲洛阳156项目工业遗产群构成体系图
《第二卷 工业遗产信息采集与管理体系研究》 分为两个部分:第一部分从历史的视角研究 近代工业的空间可视化 问题。包括1840-1949年中国近代工业的时空演化与整体分布模式、中国近代工业的产业特征之空间表达、近代工业转型与区域工业经济空间重构。第二部分研究了 中国工业遗产信息采集与管理体系的建构 ,课题组建立了三个层级的信息采集框架,包括国家层级信息管理系统建构及应用研究、城市层级信息管理系统建构及应用研究、遗产本体层级信息管理系统建构及应用研究,最后进行了遗产本体层级BIM信息模型建构及应用研究。



▲1915-1936年中国近代工业核密度分布图

▲全国工业遗产信息管理系统软件的功能模块图
《第三卷 工业遗产价值评估研究》 是关于 工业遗产价值理论梳理和再建构 的研究。包括工业遗产评估的总体框架构思、关于工业遗产价值框架的补充讨论、文化资本的文化学评估--《中国工业遗产价值评估导则》的研究、解读工业遗产核心价值——十个行业的科技价值、并从文化资本经济学评价的角度尝试用TCM进行支付意愿测算。从文化和经济双重视角考察工业遗产的价值评估,为进一步深入评估工业遗产的价值提供参考。



▲专家对于12项指标的认可度

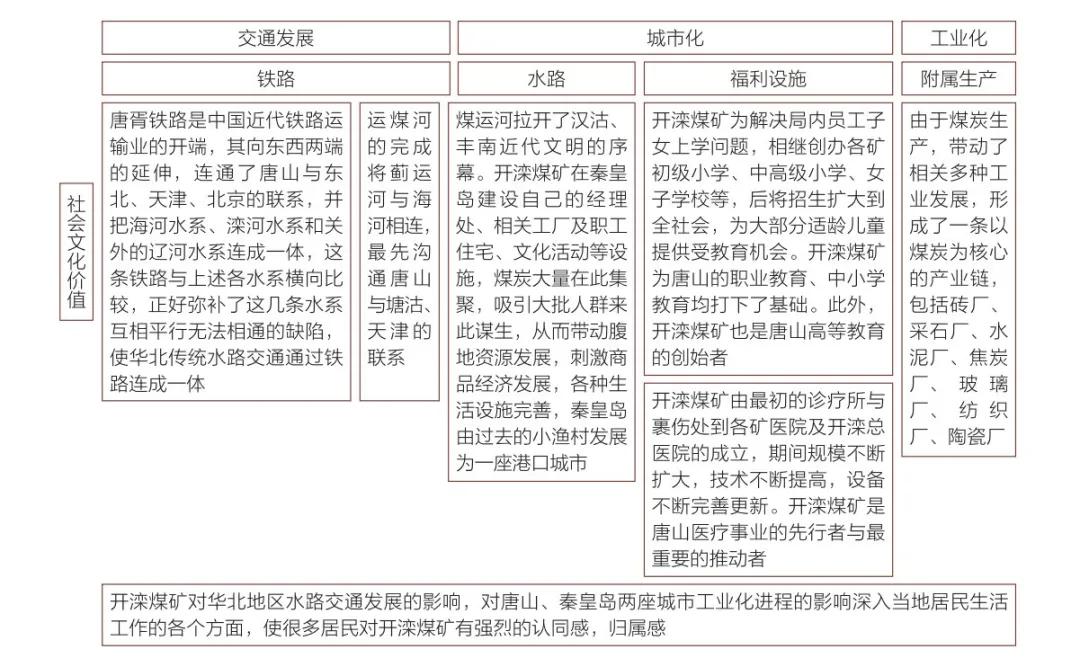
▲社会文化价值分析
《第四卷 工业遗产保护与适应性再利用规划设计研究》 是关于中国当前从城市规划到城市设计、建筑保护等一系列和 工业遗产相关的保护和再利用的现状 研究。本研究考察了中国的工业遗产再利用现状,包括中国工业遗产再利用总体发展状况、工业遗产保护规划多规合一实证研究、中国主要城市工业遗产设计实证研究、中国建筑师工业遗产再利用设计访谈录等, 总结了尊重遗产的真实性和发挥创意性的经验 ,为工业遗产进一步保护和再利用提供参考。



▲引入城市设计的多规合一技术路线

▲首钢三高炉博物馆设计思路总结
《第五卷 从工业遗产保护到文化产业转型研究》 是针对中国工业遗产转型文化创意产业的各种问题的实证研究。本研究通过中国的文化产业调研,展示了中国目前的创意产业的实况,包括工业遗产与文化产业融合的理论和背景研究、工业遗产保护与文化产业融合的区域发展概况、文化产业选择工业遗产作为空间载体的动因分析、工业遗产选择文化产业作为再利用模式的动因分析、工业遗产保护与文化产业融合的实证研究、北京文化创意产业园调查报告、天津棉三创意街区调查报告等,探讨了中国 如何将工业遗产可持续利用并与文化创意产业结合 ,实现保护和发展双赢,并走向创意城市的问题。




▲上海纺织工业业转型升级影响路径

▲原址工业企业主导下的工业遗产保护再利用的路径模型
丛书特点
1.范围广,跨度大
调查了全国 33 个省市自治区的 1500 余件工业遗产,查阅了跨越清末手工业时期到解放后156 时期中国工业发展的资料。竭尽全力呈现近代中国工业为我们留下的较为全面的遗产状况。
2.体系化研究
本套丛书从第一卷到第五卷进行序贯设定,考虑了技术史、信息采集、价值评估、再利用、文化产业等不同的侧面进行跨学科、体系化研究,实施工业遗产再生的全生命周期研究。
3.强调第一线调查
本项目尽力以提供第一线的调查报告为目标,完成现场考察、采访、问卷、摄影、测绘等信息采集,努力收入中国工业遗产最前线的信息,试图为政府决策部门提供及时、真实的数据。
4.理论化
本项目并没有仅仅满足于调查报告,根据调查的结果进行理论总结,在价值评估部分建立自己的导则和框架,为今后的调查和研究提供参考。
丛书主编
徐苏斌 ,天津大学工学博士、东京大学工学博士、清华大学博士后。现任天津大学建筑学院教授,香港中文大学客座教授,天津大学中国文化遗产保护国际研究中心副主任。其研究方向有中国近代建筑史、中日近代交流史、近代文化遗产保护、工业遗产保护等。著书有《日本对中国城市和建筑的研究》(北京,中国水利水电出版社,1999年)、《中国的城市·建筑与日本——主体受容的近代史》(东京,东京大学出版会,2009年)、《近代中国建筑学的诞生》(天津,天津大学出版社, 2010年),作为主编之一主编《中国近代建筑史》(5卷)(中国建筑工业出版社,2016年)等。曾获得日本建筑学会奖、建筑史学会奖、日本都市计划学会奖、中国教育部第六届高等学校科学研究优秀成果奖一等奖等,获得国家“万人计划”领军人才称号。
徐苏斌任国际现代建筑遗产保护理事会中国委员会(Docomomo China)委员、中国社会科学会城市社会学专业委员会理事、中国建筑学会工业遗产专业委员会副主任委员、同城乡建成遗产学术委员会副理事长、中国城科会历史文化名城委员会工业遗产学部副主任委员、中国*物文**学会20世纪建筑遗产委员会委员、中国*物文**学会工业遗产专业委员会副会长、住房和城乡建设部科学技术委员会历史文化名城名镇名村专业委员会委员等。
获得的评价
本套丛书第三卷成果获得了2019年CTTI智库优秀成果奖,第五卷成果获得2020年CTTI智库精品成果奖。

2019年CTTI智库优秀成果奖(《中国工业遗产价值评价导则及对工业遗产价值框架的思考》)

2020年CTTI智库精品成果奖(《从工业遗产保护到文化产业转型研究》)
获得的支持
本套丛书在课题研究期间得到了各学术机构的支持:
中国建筑学会工业建筑遗产学术委员会
中国城科会历史文化名城委员会工业遗产学部
中国*物文**学会工业遗产专业委员会
中国建筑学会城乡建成遗产委员会
中国*物文**保护技术协会工业遗产保护专业委员会
工信部
住房和城乡建设部科学技术委员会历史文化名城名镇名村专业委员会
……
同时也得到了一系列基金的支持:
天津市教委重大项目“天津市工业遗产保护与活化再生利用策略研究”
国家自然科学基金面上项目
天津市哲学社会科学规划项目
天津市自然科学基金项目
国家出版基金项目
……