直升机机载电子设备TAC/COM系列VHF电台NT030-NT150工作原理-O
直升机机载电子设备VHF电台NT030-NT150虚拟化仪表试验器设计-16
编写:贺军

1、概述:
“直升机机载电子设备TAC/COM系列VHF电台NT030-NT150” 是“NAT”公司的系列产品。
Tac/Com系列收发器的设计是为了满足执法部门和公共服务/公共安全小组对战术调频通信系统的困难的机载要求。
Tac/Com系列的无线电控制头为最多四个收发器系统的战术无线电控制提供了一个集中的位置,这可以是NAT或其他制造。提供了每个无线电信道的字母标记或识别,以及接收和发射频率的显示,以简化所选信道的导频识别。
Tac/Com收发器系列设计为了用于飞机,这些部件组件也可以在车辆应用中操作(当正确订购时),为通信货车、紧急现场协调或监控提供同样的能力。
Tac/Com收发器系列使用先进技术的微处理器控制的频率合成,和NOVRAM通道数据存储来提供其强大的功能。收发机本身是完全模块化的,便于快速维修和服务。
Tac/Com系列收发器可以在整个Tac/Com系统架构中实现完整的功能操作,并在广泛的射频频率范围内提供灵活的操作。
使用串行和并行调谐的组合,这些收发器提供了一个简单的具有强大的通道能力。收发器的设计也一样支持对DES 1027或VGE格式的完全加密功能,无需修改。
也完全支持低音频(CTCSS)音调编码的压制和DPL编码,这些快速锁定合成无线电支持不同级别的扫描,如“PRIORITY”优先级或“SCAN”扫描列表格式。这些模式可以在操作员的完全控制下模拟多个“保护”接收器的操作,并可以在系统软件(控制头)中进行改变。基本无线电在2片非易失性存储器中存储32个频率,其中任何一个或全部都可以根据操作员的需要由Tac/Com系统控制头改变。
“直升机机载电子设备TAC/COM系列VHF电台NT030-NT150虚拟化仪表试验器” 是用于检测试验“机载电子设备TAC/COM系列VHF电台NT030-NT150”各项技术指标的设备,检测程序编程按照直升机维护手册“23-12-81”编写检测程序。
“直升机机载电子设备TAC/COM系列VHF电台NT030-NT150虚拟化仪表试验器”
系统连接如图所示:

直升机机载电子设备VHF电台NT030-NT150虚拟化仪表试验器设计-16
直升机机载电子设备TAC/COM系列VHF电台NT030-NT150工作原理-O
第5.0节
5.18、“PA BOARD”PA板:
29MHz - 50MHZ、60瓦/110瓦PA板(DD00-CAH-705):

四个功率放大器的频率范围分别为29MHz - 42MHz和35MHz - 50MHZ,功率电平分别为60W和110W,在结构和操作上非常相似。唯一的区别是在晶体管类型和一些分量值。以下描述适用于所有四个版本。
PA组件使用了一个驱动程序和可提供三个射频功率晶体管额定输出功率。输出功率是可调节的范围为55瓦到110瓦和30瓦到60瓦的两个功率版本。在功率控制电路中使用了五个晶体管。
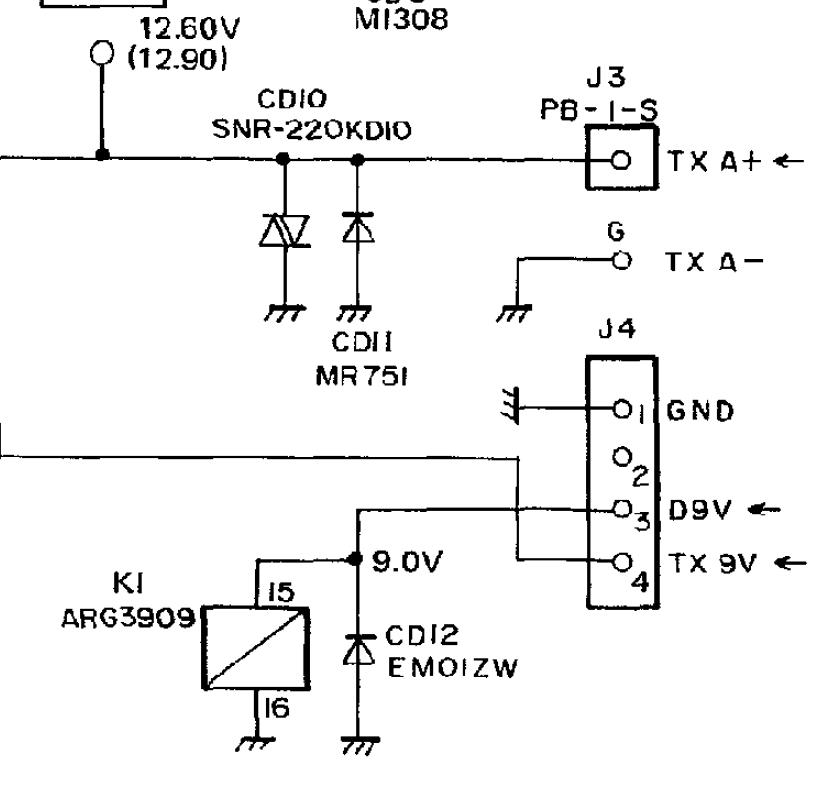
PA的电源电压由从系统接口板到PA板上的J3(A+)和(A-)的电源引线提供。

如果电源导线的极性反转,二极管CD11会导致保险丝组件中的主保险丝熔断。CD10是一种浪涌保护器,可以抑制电源导线上的电压浪涌。

5.19、“RF AMPLIFIERS”射频放大器:
励磁级输出通过同轴电缆P1耦合到PA输入端口。射频通过衰减器匹配(R1-R3)、阻抗匹配变压器T1和频率补偿器C2和R4耦合到预驱动器TR1的基极上。

L1、CD1和R6为TR1设置偏置电压。

C3、R6和R36提供负反馈,以提高TR1的稳定性。

预驱动器TR1上的集电器电压由功率控制电路控制,并通过由C5、C6和C58组成的解耦网络进行施加。

TR1的输出通过阻抗匹配变压器T2和频率补偿器C8、R34和R35耦合到放大器TR2的基极。

C7提供T2与TR2基极之间的匹配。C11和R9提供负反馈,R8提高了TR2的稳定性。

通过由C13到C15和L13组成的解耦网络向驱动器TR2提供集电极电压。

TR2的射频输出通过阻抗匹配变压器T3和匹配元件C12。(注:这是一个50欧姆的点,可用于检查功率电平)。

从C16开始,射频通过稳定电阻R10和R11和匹配元件C17到4:1变压器T4的输入端。

功率放大器由TR3、TR4、T4和T5组成,是C类推拉功率放大器。

T4为TR3和TR4的基极提供阻抗匹配和功率分配。

C18和C19提供了与T4相匹配的元素。R12和R13为TR3和TR4提供基底负载。C21、C24、R14和R15是负反馈元件,以提高TR3和TR4的稳定性,T5为TR3和TR4的集热器提供阻抗匹配和功率组合。C26和C27提供了与T4相匹配的元素。C22和C23为TR3和TR4的收集器提供了匹配的元素。
功率放大器的工作电压由直流输入端通过T5和由C28到C30和L2组成的解耦网络提供。

功率放大器的输出通过T5传输到由C31到C33和L4组成的LPF网络。(注:这是一个50欧姆的点,可用于检查功率水平)。

射频功率通过50欧姆微带耦合器和跨低通CD2和CD3滤波器T6和发射/接收继电器K1组件到相关的方向。

继电器由来自系统控制接收器/励磁机板中的D9V通电。
