1月8日,中国足协宣布,超过80%的俱乐部申报中性名称符合规定。1月11日,“山东泰山”名称不符合规定被披露,当天第一时间,山东鲁能泰山俱乐部官方微博表示:“目前俱乐部正在按照足协要求准备材料,对关联企业进行更名,并尽快再次申报。仅仅一天之后,1月12日,济南文旅发展集团有限公司旗下的“山东泰山健康科技有限公司”(49%股权)便完成更名,“泰山保卫战”宣布获胜,山东泰山将无障碍成为俱乐部中性名。

关联公司改名,“泰山保卫战”宣告获胜
效率之高,让人惊讶。
此次“山东泰山”不符合中性名规定,原因就是济南文旅拥有“山东泰山健康科技有限公司”49%的股份。
在济南文旅11日表态改名之后,鲁能官方微博下面,山东球迷对俱乐部的态度非常满意,留言一片赞扬。
即便是此时,不少鲁能球迷还表示,有充分的耐心等待济南文旅去改名,之所以这么说,原因是,“山东泰山健康科技有限公司”,济南文旅只拥有49%的股份,51%的控股权在山东泰山在线科技有限公司手中,而这家公司的股东是泰山体育产业集团有限公司,这是一个国内知名的大型体育产业公司。
从理论上讲,泰山健康科技和泰山体育产业集团一脉相承,改名对泰山体育产业集团并不友好,这更意味着,济南文旅要想促成合作伙伴改名,也需要和泰山体育产业集团沟通。

“泰山”保住了
现在来看,这种沟通是无障碍的,济南文旅表达了坚决维护“泰山”的决心,泰山体育产业集团也展现了顾全大局、为山东球迷设身处地着想的胸怀。
最终,仅仅一天多的时间,“保卫泰山”便取得了决定性的胜利,在这个过程中,不管是济南文旅,还是泰山体育产业集团,其表现都让人非常欣慰。
也因为济南文旅在这个事件处理过程中第一时间坚决表态,第一时间完成改名,第一时间留住了“泰山”的名称,球迷对济南文旅管理俱乐部的信心也增加了不少。
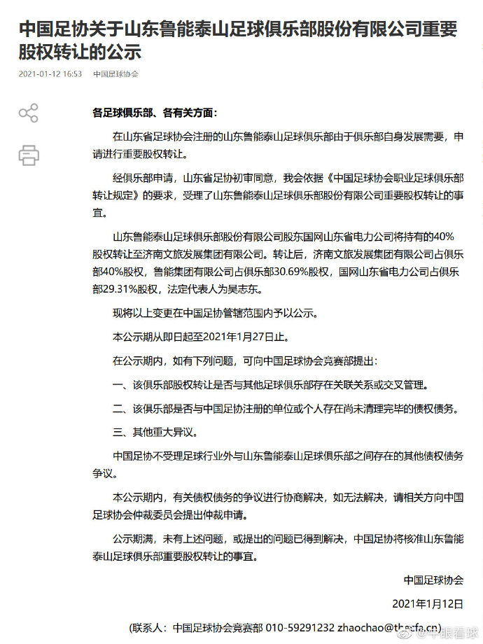
在同一天,中国足协也公示了鲁能泰山足球俱乐部股权转让,济南文旅发展集团有限公司将持有俱乐部40%股权。

鲁能泰山俱乐部股权转让也进入公示阶段
我们也期待,在俱乐部管理、青训发展等层面上,济南文旅一如既往地展现其高效、坚决、勇气的一面,让山东泰山这家已经28年的俱乐部,最终成为百年俱乐部。