导语
2020年11月12日,随着终场哨响, 江苏苏宁战胜广州恒大,历史性地捧起了中超冠军奖杯 。正在一切向好之际, 江苏苏宁突然于2021年2月28日发布公告,宣告停止所属各球队的运营 !此时此刻,距离球队夺取中超联赛冠军方才过去108天。作为旁观者,我们无法体会苏宁俱乐部作出这样惊人决定所面临的种种无奈。作为球迷,我们显然不希望看到刚刚创造历史的冠军之师就此陨落。对球队来说,事件的最佳结果也必然是有人可以接替苏宁,从而使球队的辉煌得以传承。实际上, 在球队发布的公告中,苏宁俱乐部也提到,其股东一直在尝试转让球队股权。 那么问题来了, 接手职业足球俱乐部股权的买方是否存在主体限制?职业足球俱乐部转让股权是否涉及特殊的转让流程?足协在职业足球俱乐部股权转让中又将扮演何种角色? 带着这些问题,让笔者带您走进今天的分享,给您讲讲职业足球俱乐部股权转让所涉及的那些法律要点。
一、职业足球俱乐部股权转让
所涉及的法律规定
首先,从法律性质上来看,我国职业足球俱乐部的法律性质通常为有限责任公司。以本文主角苏宁俱乐部为例,其在工商部门登记的运营主体名称为江苏足球俱乐部有限公司,企业类型为有限责任公司(自然人投资或控股的法人独资)。有限责任公司进行的股权转让,必然要受到《公司法》的相关限制。
其次,作为职业足球俱乐部,其股权转让还应符合中国足协的内部规定。具体而言,前述内部规定专指中国足协发布的《中国足球协会职业足球俱乐部转让规定》(足球字〔2016〕443号,以下简称《足球俱乐部转让规定》)。
再次,如果一家职业足球俱乐部业绩很好,并且成功杀入公开资本市场(挂牌新三板或上市,如广州恒大即成功挂牌新三板),则其股份转让还要受到证监会及沪深两市交易所或全国中小企业股份转让系统(即新三板)的相关限制。
因此,职业足球俱乐部的股权转让要同时符合《公司法》及《足球俱乐部转让规定》等相关法律文件的规定。对处于公开资本市场的足球俱乐部而言,其股权转让还要受到证监会及相应交易平台的限制。
二、转让的类型
《公司法》并没有为股权转让设置不同分类。不管转让比例几何,都统称为股权转让。
《足球俱乐部转让规定》则对股权转让进行了分类,即重要股权转让与次要股权转让①。 两者的具体定义如下:

为什么要区分股权转让的类型呢?因为不同的股权转让类型所对应的足协审批流程是不同的,这一点笔者会在本文后续部分为您 详加 讲解。
此外,需要强调的是,虽然股权可以转让,但职业足球俱乐部所属球队的参赛资格不可转让。
三、与股权转让相关的限制
在《足球俱乐部转让规定》中,中国足协为职业足球俱乐部的股权转让相关事项设置了如下限制:

接下来,针对这些限制措施的理解与适用,听笔者为您一一道来:
(一)转让标的之主体限制
(即对俱乐部的限制)
1、对后续股权转让的时间限制
《足球俱乐部转让规定》第六条规定:获得升级资格的俱乐部在当年低级别赛季结束后的一年内不得进行重要股权转让。
举例说明,石家庄永昌于2019赛季突破中甲重围,冲超成功。那么,根据中国足协的规定,石家庄永昌的股东在2019中甲赛季结束后的一年内是不能对外进行重要股权转让的。
2、俱乐部不得于股权转让后变更其注册的中国足协会员协会
《足球俱乐部转让规定》第五条规定:职业足球俱乐部进行转让和法人注册地变更后,不得变更其注册的中国足协会员协会(以下简称“会员协会”)。
职业足球俱乐部发生因转让或法人注册地变更而产生的注册会员协会变更,该俱乐部将失去职业联赛的准入资格……
足协的规定已经非常明确具体了,在此笔者就不再给大家做翻译工作了。总之,俱乐部虽然让您买走了,但您只能就地把玩,不能带走,否则,因此失去联赛参赛资格的话,就有点得不偿失了。
(二)对转让方与受让方的限制
《足球俱乐部转让规定》第八条、第九条、第二十三条等条款详细列明了足协对转让方与受让方的相关限制,各位看官可自行阅读,笔者在此不再赘述。
常规事项虽然不用再提,但对于其中的核心限制,笔者认为还是有必要呈现给各位看官,请您上眼:
1、 转让方(包括俱乐部本身)及其股东没有与行业内单位或个人的逾期债务,或逾期债务已经得到了解决。 如果转让方或俱乐部不符合前述条件,将可能直接导致足协对相应股权转让事项不予批准②。以本文主角苏宁俱乐部为例,若其未能解决与球员之间的欠薪争议,则其实质上是无法将股权转让给其他方的。
2、 重要股权转让的受让方只能为法人单位,次要股权转让无此限制。 也就是说,您要是想玩票大的,得用自己的公司玩,足协不让“散户”玩大的。
3、受让方及其股东、实际控制人等主体不得有在其他俱乐部及其股东企业拥有股权、或存在交叉经营或管理等涉及关联关系的情况。这一条是足协审核俱乐部股权转让的重中之重。 无论是重要股权转让,还是次要股权转让,受让方都不能触碰关联关系的红线,否则将可能承受转让不被批准的不利后果。
四、转让流程
在做了那么多铺垫以后,终于该说转让的具体流程了:
(一)重要股权转让

(二)次要股权转让

不难看出,重要股权转让与次要股权转让的流程大体相同,其核心区别在于完成工商变更登记的节点不同。由于工商变更登记一经作出便具有对抗善意第三人的法律效力,故该节点发生于公示期届满后无疑更为合理。进一步说,对重要股权转让而言,若中国足协未批准其公示登记,或公示期内发现相应转让存在不符合《足球俱乐部转让规定》相关规定的情形,将导致相应转让行为无法完成行业内的审核、公示程序。在此情况下,俱乐部将面临虽已完成工商变更登记,但足协却对变更事项不予承认的尴尬境地,由此将可能对俱乐部的注册、参赛等事项构成不利影响。 因此,笔者友情提示各位看官,在进行重要股权转让的过程中,一定要注意与地方足协及中国足协做好充分沟通,从而避免出现转让事项已经完成工商变更登记但中国足协对转让公示未予批准的尴尬情形。
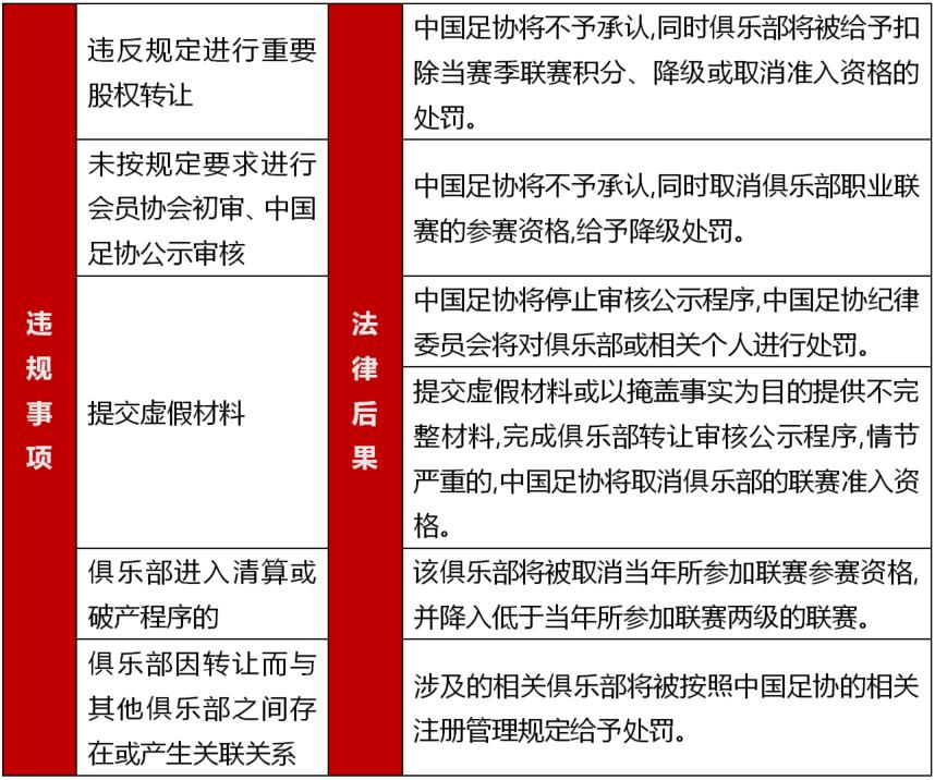
五、不按规定履行股转手续
所需承担的法律后果
鲁迅曾经说过,玩游戏,就要遵守游戏规则(鲁迅:我说过吗?)。具体而言,在职业足球俱乐部的股权转让交易中,买卖双方必须要遵守足协的相关规定。您可能该问了,不遵守游戏规则会有什么样的法律后果呢?笔者告诫您,那后果是相当严重的:

这些处罚手段,任何一个都可能对职业足球俱乐部的“钱途”构成毁灭性的打击。所以,还说啥呢?乖乖听话,严格按照足协的规定走流程吧。
对于不按规定履行股转手续所需承担的法律后果,笔者还想多说两句。在“四、转让流程”部分,我们提到,对于重要股权转让而言,交易双方有可能面临虽已完成工商变更登记,但足协却对变更事项不予承认的尴尬境地。对于这种情况所对应的解决方式及其法律后果,《足球俱乐部转让规定》却只字未提。因此,在前述情形发生时,中国足协是否会依据《足球俱乐部转让规定》对俱乐部及交易双方进行处罚,存在一定的不确定性。对此,我们诚挚邀请对该问题有兴趣,或有实操经验的看官与我们共同探讨。
注释:
①见《足球俱乐部转让规定》第二条。
②主要指重要股权转让,《足球俱乐部转让规定》未明文规定次要股权转让受此限制。
作者:周泰文体法律团队