作为小升初家长,小编建议尽早确认孩子的保底校,也就是看伢对口的初中如何,以下是18年的对口划片表,供大家参考~
江岸区

江岸区多校划片安排

江汉区

硚口区



汉阳区

武昌区

青山区


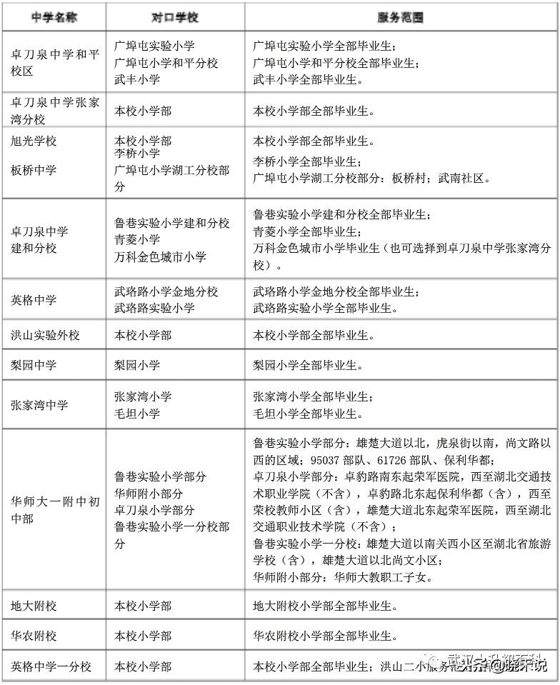
洪山区


东湖高新区
武汉市光谷实验中学:对口光谷二小、光谷六小、光谷十五小、光谷一小(新竹路以南,光谷大道以西)。
武汉市光谷第二初级中学:对口光谷四小、光谷八小、光谷九小、光谷一小(新竹路以北,光谷大道以东)。
武汉市光谷第三初级中学:对口光谷三小、光谷七小。
华师一附中光谷汤逊湖学校(初中部):对口光谷五小。
华中科技大学附属中学(初中部):对口华科大附小、光谷四小管乐特长班。
豹澥、龙泉、滨湖、花山、左岭等街道的中小学按原服务范围不变。(桃花源、山水年华及未来城企业宿舍居住的职工子女就读豹澥第一小学,朗诗里程、满庭春、北辰优+、国采光立方、驿山高尔夫及生物城企业宿舍居住的职工子女就读九峰第一小学)。
武汉光谷为明实验学校、武汉枫叶学校、武汉东湖新技术开发区点睛学校、武汉东湖新技术开发区格鲁伯实验学校、武汉光谷(国际)外国语学校、华中师范大学第一附属中学光谷分校等民办学校原则上在区内招生。
说明:
1.本次所划定的服务范围只限于招收的新生,关于转学生由区教育部门根据学位空余情况统筹安排。
2.按照《义务教育法》的相关规定,户籍和住房一致的,安排对口入学;户籍和住房不一致的,不作为对口入学依据,由区教育部门统筹安排入学。
3.符合入学条件,未在招生平台注册登记的学生由学生家长(或其他法定监护人)于8月30日前,持我区居住证、就业证明(或经营许可证),按区教育部门要求到指定地点登记,由区教育部门统筹安排入学,纳入《通知书》发放范围。
4.从2017年9月1日(以房产管理部门备案日期为准)起,本区一套房产6年内只提供1个对口入学学位(同一家庭生育2胎的除外)。
5.本服务范围的划定只限于2018-2019学年度,有关内容由东湖高新区教育文化体育局负责解释。
东湖生态风景区


经开区

*为指定的义务教育学校对口接受进城务工人员随迁子女。
汉南区

*为指定的义务教育学校对口接受进城务工人员随迁子女。
东西湖区


江夏区

黄陂区

新洲区
