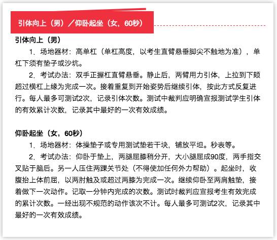
昨天(3月15日)下午,宁波市教育局、宁波教育考试院在鄞州外国语中学(首南中学)举行2017年城区体育中考选测随机项目抽签仪式。经公证人员公证后,确定篮球运球投篮、跳绳、引体向上/仰卧起坐为今年城区体育中考的选测随机项目。跟往年不同的是,今年选测项目中新增了足球运球,并且该项目跟游泳一样无需通过抽签,直接纳入选测项目的范畴。

计分方法
据了解,游泳选项测试已于2016年8月进行,按照《2017届宁波市初中毕业生体育考试实施方案》规定,考生可从足球运球和抽签产生的3项随机项目中自主选择1项或2项进行测试,并按以下方法计分:
已参加游泳选项测试且获满分的考生,在足球运球和随机项目中自主选择1项进行测试,并按实际测试成绩计入总分;
已参加游泳选项测试且未获满分的考生,在足球运球和随机项目中自主选择2项进行测试,并在游泳、足球运球和随机项目中,取其中最高2项成绩计入总分;
未参加游泳选项测试的考生,在足球运球和随机项目中自主选择2项进行测试,并按实际测试成绩计入总分。

城区其他项目考试相关安排及评分标准
集中考试项目中,游泳选项已于2016年8月进行,中心城区其他项目考试安排如下:

中心城区集中考试项目(游泳除外)考点:宁波四中、宁波第二技师学院、鄞州职教中心。
原老三区(含宁波国家高新区)考生第一次考试地点统一安排在宁波四中、宁波第二技师学院;
原鄞州区(含东钱湖旅游度假区)考生第一次考试地点统一安排在鄞州职教中心。
所有考生第二、第三次考试地点统一安排在宁波第二技师学院。

2017 届宁波市初中毕业生体育集中考试项目评分标准
(原鄞州区<含东钱湖旅游度假区>考生适用)

2017届宁波市初中毕业生体育集中考试项目考试办法(人工测试适用)

2017届宁波市初中毕业生体育集中考试项目考试办法(电子测试适用)

体育中考有关规定:
(一)学校体育课(活动)考核项目由学校自行组织,方案报所在区县(市)教育局核准,考核结果按规定公示。其他项目均采取以区县(市)为单位集中考试的方式进行。中心城区考生由市教育考试院组织,除游泳选项外,2017年继续使用《国家学生体质健康标准》专用测试器材进行考试,考生使用IC卡识别个人身份,记录考试成绩,实行电子化管理,并全程录像监控。学校须做好考生集中考试报名工作,以便统一、及时、准确地做好考生报考信息的录入工作(具体办法另行通知)。
(二)*考免**及缓考
1.考生因疾病或肢残、畸形免修体育课的,经审批免于参加体育考试,以24分计入体育总分;集中考试前因病或受伤不能参加的,则该项成绩以6分计入体育总分;心、肺、肝、肾等有严重疾病,不适合参加中长跑、游泳等体能项目及50米跑、跳绳等激烈运动的学生,不得参加上述项目的考试,该项成绩以6分计入体育总分。符合以上条件的考生须持本市二级甲等以上医院(原鄞州区(含东钱湖旅游度假区)考生今年仍可持区级以上医院)证明(附诊断病历原件和复印件),其他地区自定,肢残、畸形学生持残疾人证书,由学生家长提出申请,学校审核,在体育集中考试现场报体育考试实施机构审批。
2.考生申请*考免**的病史记录和有关材料与该生学籍档案一起,随该生升学转入高一级学校。
3.集中考试前发病或受伤者或女生例假期间,由学校统一在考试现场办理缓考申请手续,经核准后可以参加统一组织的缓考。
4.考生须在规定时间内参加集中考试,如自行放弃考试项目,则该项目作零分处理,已测项目按最后得分计入总分。无故不参加体育考试者,不予录取到高一级学校。
(三)体育中考成绩全大市范围内予以认可。在本市就读的应届初中毕业生可以选择在原学校所在地参加体育考试(需持当地有效成绩证明并加盖教育行政部门基(普)教科公章),也可以向参加学业考试地教育行政部门报名参加体育考试(中心城区户籍学生向宁波市教育考试院报名)。其他在本市范围外就读的具有宁波市户籍的应届及往届初中毕业考生向参加学业考试地教育行政部门报名参加体育考试(中心城区户籍学生向宁波市教育考试院报名)。大市外回中心城区考生及往届毕业考生需参加中长跑(必考)、游泳(选考)、足球运球(选考)及随机项目考试,参加测试的项目数为4项,并不得重复。
宁波高中招生首次试行“三位一体”!效实中学、宁波中学加盟!
近日,宁波城区直属高中段学校招生政策发布,此外,宁波高中招生首次试行“三位一体”综合评价招生政策,试行的学校为效实中学、宁波中学,赶紧来看看吧。
2016年宁波城区直属高中段学校招生政策
报名
时间:3月31日、4月1日向初中就读学校报名,历届生向原毕业学校报名。
报名对象:
1、宁波中心城区初中学校及直属初中学校的应届考生。
2、在中心城区初中及直属初中就读的外来务工人员随迁子女(指非浙江省户籍、非港澳台户籍的学生),2016年要报考直属普高的,需提供下列资料:
(1)父母一方劳动合同原件与复印件;开办企业或从事个体经营活动的,提供当年度已经通过企业年检或个体工商户验照的营业执照副本原件及其复印件。
(2)父母一方近3年内1年及以上社会保险证明。
(3) 父母双方暂住证或临时居住证(居住证)原件及复印件。
(4)父母双方身份证原件及复印件。
(5)宁波市初中阶段连续学习3年的经历(由初中学校直接审核,不需要家长提供)。
条件符合的,允许报考普高。不符合不符合报考普高条件的中心城区和直属初中学生,可回原籍升学或报考宁波的职业学校和技工院校。
招生类别
(一)统一招生。高中段学校主要通过统一招生的方式录取学生,即考生参加中考,在知晓成绩后填报志愿,招生学校根据志愿和招生计划录取学生。
(二)普高保送生招生。效实中学、宁波中学招生计划数的55%部分,宁波二中招生计划数的50%部分,宁波三中、宁波四中、李惠利中学各60人,实行由初中学校推荐、初中毕业生学业考试前统一测试方式择优录取。宁波外国语学校、兴宁中学、惠贞书院、华茂外国语学校、万里国际学校部分招生计划继续用于校内保送招生。具体办法另行制定。
(三)普高特长生(特色班)招生。按照“学校申报、计划单列、保持平稳、招生规范、录取优先”的原则实施,采取专业测试成绩和学业考试成绩按一定权重合成,招生数量一般不超过学校招生计划的5%。
(四)普高“三位一体”综合评价招生。效实中学、宁波中学不超过招生计划的10%部分,通过对学生的综合素质及平时成绩、招生学校测评、保送生测试三者综合评价,择优提前录取。
(五)中等职业学校与技工院校招生自主招生。直属中职学校和技工院校可根据专业人才培养目标和专业特点申请开展自主招生。开展自主招生的中职和技工学校应根据专业要求和培养目标,对报名学生进行文化课和综合素质测(面)试,择优录取。
(六)全市五年制学前教育大专班全部招生计划和中澳合作五年制TAFE大专班部分招生计划实行提前录取。
(七)国际合作项目招生。具有国际合作项目招生资格的学校,应于3月30日前向市中招办申报招生方案。学校招生必须在中考后进行,招收的学生要参加中考,中考成绩应在录取中有所体现。各校如要组织面试,时间不得早于4月15日。国际合作项目实行零批次录取。
录取程序
直属高中阶段学校招生录取分中考前和中考后两个阶段。中考前录取有普通高中保送生、“三位一体”综合评价招生和职业学校、技工院校的自主招生。
中考后录取具体程序如下:
(一)志愿填报
考生通过网络,在限定时间内,分2次在“中考中招考生志愿填报系统”上填报志愿,网址为:zkzz.nbedu.net.cn/xs.aspx,登录账号为各自的报名序号,密码为各自的身份证后6位(建议各位学生登录后及时更改密码)。
第一次志愿填报时间为6月15日上午8时至下午20时,考生估分在网上填报二类志愿。第一类为报考五年制学前教育大专班和中澳合作五年制TAFE大专班考生(填报五年制学前教育大专班志愿的考生须面试合格);第二类为具有特长生(特色班)资格或报考国际合作项目的考生(国际合作项目报考要求详见各校招生简章),可填报相关的1个普高志愿,按零批次录取。上述二类志愿不得兼报。
第二次志愿填报时间为6月19日上午8时至6月20下午17时。未被录取的学生,根据已公布的中考成绩,在网上填报两类志愿。第一类为普高统一招生志愿,根据公布的各普高招生剩余名额,在网上依次填报3个志愿;第二类为职业学校和技工院校志愿,根据公布的招生计划,在网上依次填报5个志愿(5个专业)。上述两类志愿不得兼报。(招生学校代码见《宁波市中心城区2016年高中段招生报考指南》)。
考生每次填报志愿后(即分别在6月16日上午和6月20日下午17时后),应打印并在最后确定的志愿表上签名,送毕业学校备案。
考生填报志愿,可参考市中招办编印的报考指南。市教育局将在教科网上建立招生宣传平台,统一安排职业学校和技工院校招生咨询会,为学生和家长提供咨询。学生和家长也可在招生学校的开放日期间到校咨询,或访问学校招生网页了解咨询。
(二)录取
中考后,根据学生志愿填报情况,普高首先零批次录取特长生(特色班)和国际合作项目,招生计划未能完成的,进入双向选择。再根据学生所填报的3个志愿,按各校剩余招生计划数录取,录取中实行第二志愿比第一志愿降低3分投档,第三志愿降6分投档。当录取中出现总分相同时,先比较数学和语文两科合计成绩,高者优先录取;若两科合计成绩相同,再比较数学、语文和英语三科合计成绩,高者优先录取,额满为止。
中考后,根据学生志愿填报情况,职业学校首先零批次提前录取五年制学前教育大专班和中澳合作五年制TAFE大专班。然后,各职业学校和技工院校再按照“遵循志愿,分数优先”的原则进行统一批次录取。
中心城区普高与职校、技校的录取纳入统一管理,各类高中段学校在未经市教育局中招办核准、未取得考生档案的情况下,不得擅自发放录取通知书。
(三)双向选择
中心城区高中段统一录取后,市中招办安排考生与学校进行双向选择,未被录取的考生持市教育局中招办印发的分数卡、准考证,在规定的时间内,向尚有学额的学校报名,由招生学校择优录取。
效实中学、宁波中学试点“三位一体”综合评价招生
为推进高中段学校特色多样发展,探索多元录取机制,今年,效实中学、宁波中学通过对学生的综合素质及平时成绩、招生学校测评、保送生测试三者综合评价,择优录取学生。“三位一体”综合评价招生具体办法如下:
一、选拔对象
选拔思想品德优良,身心健康,具有创新精神和培养潜质,有一定学科特长或特殊才能,综合素质较高的优秀学生。
二、报名条件
报名参加“三位一体”综合评价招生的学生必须为综合素质测评等第达到2A2P及以上,同时还须符合下列条件之一:
1.初中阶段获得区级及以上教育行政部门认可的相关荣誉;
2.学习刻苦努力,文化课成绩优秀,全年级名列前茅者;
3.在小发明、小创造及其它方面有特殊才能并取得一定成绩者。
三、招生计划
效实中学、宁波中学各自招生计划不多于总数的10%。
四、报名方式
3月14—19日下午17:00期间,通过“宁波市三位一体综合评价普高招生报名网”(网址:SWBM.NBEDU.NET.CN)报名,经效实中学或宁波中学审核认可的学生,还必须提供下列材料:
1.“三位一体”综合评价招生报名表
2.个人陈述,须由本人亲笔撰写,内容包括自身成长经历及体会、个性特长及取得的成果,字数控制在1000字左右(要求手写)。
3.初中阶段各类获奖证书原件及复印件。
五、选拔方式
1.书面评审:招生学校对考生申请材料进行书面评审,确定“三位一体”综合评价招生通过书面评审的考生名单。人数不超过“三位一体”综合评价招生计划数的5倍,书面评审结果将在校园网上公布。时间截止到3月31日。
2.招生学校测试,测试时间不超过120分钟,难度系数不低于0.75,测试日期为4月16日上午:9:00—11:00,测试试卷由招生学校命制、批阅。
3.确定参加保送生测试名单。按综合成绩从高分到低分择优进入保送生测试。综合成绩按“学生综合素质及平时成绩(折算成满分100分)×20%+招生学校测试(折算成满分100分)×80%”计算形成。入围考生名单将在校园网上进行公示,并于4月22日前报市教育局中招办备案。
4.参加统一保送生测试,成绩合格者(指学生成绩≧该校校保送生最低录取分数-20分)录取。
六、录取
“三位一体”综合评价招生与保送生同批次录取,录取名单在招生学校校园网上公布。
附:2016年中心城区高中段招生考试及招生工作日程安排表:
3月 综合素质测评
3月11日 中考体育选测项目抽签
3月31日、4月1日 考生网上报名
4月16 、17、23、30日 初中毕业生体育测试
5月15日 职业学校自主招生专业综合素质测试
5月21日 保送生测试
6月11、12日 全市初中毕业生学业考试
6月18日 公布中考成绩
6月19、20日 公布各普高统招生名额,考生分普通高中、职业学校和技工院校二类填报志愿
6月21日起 各高中段学校分类录取