7月18日,广州恒大淘宝俱乐部《关于实施“末位零奖金制”考核办法的通知》正式下发。这项中超史上最严“军规”的执行细则落地,距离俱乐部在16日管理会议上宣布实施一线队球员“末位零奖金制”,仅仅相隔一天。这意味着,恒大队18日晚主场对阵贵州队,将成为实施“末位零奖金制”的首场比赛。
按照《通知》要求,每个球员综合评定满分为100分,包括两部分:一是对上场球员(守门员除外)的总跑动距离、高强度奔跑距离、传球失误次数、身体对抗次数及成功率、抢断次数及成功率共5项进行综合评定,合计满分80分;二是主教练结合上场球员每个人的综合表现给予评分,满分20分。

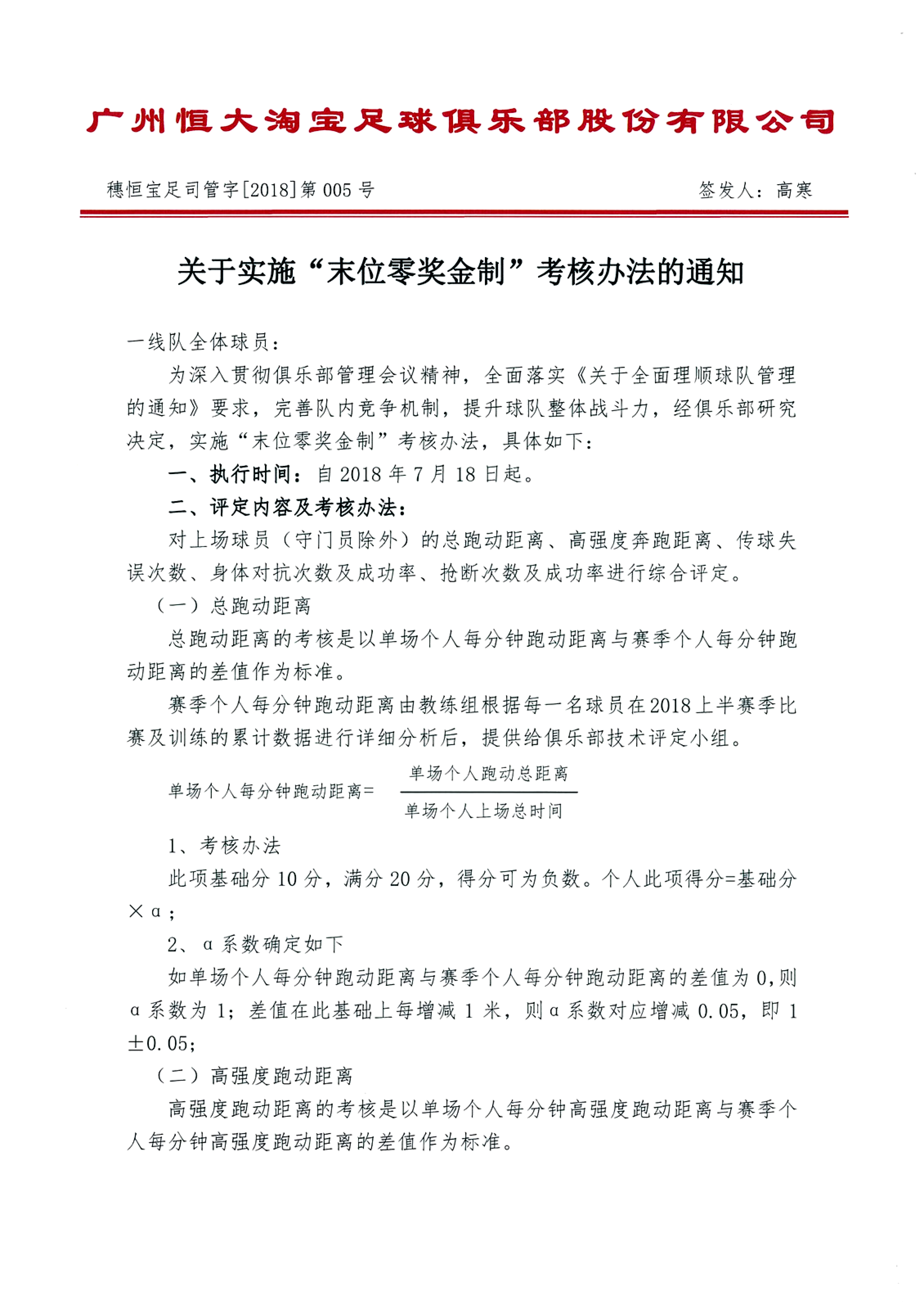
通知原文

通知原文

通知原文
据介绍,总跑动距离、高强度奔跑距离和传球失误次数这三个评定项目,基础分均为10分,满分均为20分,得分可为负数。个人单项得分等于基础分×α。
对总跑动距离的考核,是以单场个人每分钟跑动距离与赛季个人每分钟跑动距离的差值作为标准。赛季个人每分钟跑动距离由教练组根据每一名球员在2018上半赛季比赛及训练的累计数据进行详细分析后,提供给俱乐部技术评定小组。如单场个人每分钟跑动距离与赛季个人每分钟跑动距离的差值为0,则α系数为1;差值在此基础上每增减1米,则α系数对应增减0.05,即1±0.05;
对高强度跑动距离的考核,是以单场个人每分钟高强度跑动距离与赛季个人每分钟高强度跑动距离的差值作为标准。赛季个人每分钟高强度跑动距离由教练组根据每一名球员在2018上半赛季比赛及训练的累计数据进行详细分析后,提供给俱乐部技术评定小组。如单场个人每分钟高强度跑动距离与赛季个人每分钟高强度跑动距离的差值为0,则α系数为1;差值在此基础上每增减0.5米,则α系数对应增减0.1,即1±0.1。
对传球失误次数的考核,是以单场个人传球成功率与赛季个人传球成功率的差值作为标准。如单场个人传球成功率与赛季个人传球成功率的差值为0,则α系数为1;差值在此基础上每增减1%,则α系数对应增减0.02,即1±0.02。
而身体对抗次数及成功率、抢断次数及成功率这两个评定项目,基础分均为0分,满分均为10分。对身体对抗次数及成功率的考核,是以单场个人身体对抗成功次数作为标准。单场个人身体对抗成功次数每增加1次,则基础分增加1分;对抢断次数及成功率的考核,是以单场个人抢断成功次数作为标准。单场个人成功抢断次数每增加1次,则基础分增加2分。
在五项考核评定得分之外,主教练还根据每个球员的综合表现评定得分,最高20分。
俱乐部技术评定小组根据上述考核办法,每场比赛结束后给上场球员进行综合排名,对排名末位的球员进行“零奖金”处罚,即获胜场次取消当场奖金分配资格,平局或输球场次从以后的比赛奖金中予以同等扣罚;对连续两场排名末位的球员,给予停赛一场并下放至预备队的处罚;个别场次中,如技术评定小组一致认为球队整体表现非常优异,则免除本场末位处罚。此外,守门员的考核参照所有上场球员的表现情况以及个人的综合表现进行评分。
在16日的管理会议上,恒大老板许家印表示,实施“末位零奖金制”,就是要每个球员在每场比赛都拼尽全力,做到狼性十足、血拼对手,“中超还有19场,恒大是有冠军基因的强队,我们在中甲拿到冠军,进入中超连续7年都是冠军,我相信我们一定能赢得2018年中超冠军。”

恒大老板许家印出席会议
卡纳瓦罗则表示:“俱乐部的从严管理规定一定能让球队变得更有战斗力。剩下19场比赛,场场都是决赛。我们必须众志成城,坚决拿下中超八连冠!”队长郑智表示:“没有规矩不成方圆。恒大赢得这么多冠军,不仅仅是球员的努力,更多的是在老板的带领下实现了严格管理。”

主教练卡纳瓦罗发言

会议现场
有专业人士评价称,恒大7月16日召开从严管理的俱乐部管理会议后,仅仅一天就迅速出台“末位零奖金制”具体考核办法,显示其一贯雷厉风行的工作作风和高效执行力。此项考核亦有助于完善队内竞争机制,提升球队整体战斗力,最终实现2018赛季目标。