在每年的志愿填报中,警校都是报考的热门。江苏有两所警校分别是:江苏警官学院、南京森林警察学院。
今天,江苏招生考试网小编就给各位同学和家长介绍一下这两所警校,包括学校概况、录取分数、招生专业及计划、报考条件、报考流程、入警率等。
江苏警官学院
江苏警官学院是我国首批建立的省属公安本科院校,位于南京市浦口区石佛寺三宫48号,另有安德门、龙潭两个校区。校园占地面积67万平方米,校舍建筑面积35万平方米。2002年升格为本科院校,更名为江苏警官学院。2021年获批硕士学位授予单位及警务硕士学位授权点。
一、2022年资格线:
2022年公安专业面试、体检和体能测评的资格分数线如下。高考成绩达到资格线的线才可参加面试、体检、体测。

二、2022年提前批公安专业投档分:

物理类:04、06、08专业组里的专业只招男生;05/07/09专业组里的专业只招女生。整体来看,女生的分数要比男生高。
历史类:02专业组比01专业组的投档最低分高了50分(01专业组里的专业只招男生;02专业组里的专业只招女生)。
江苏警官学院2022年招生计划:

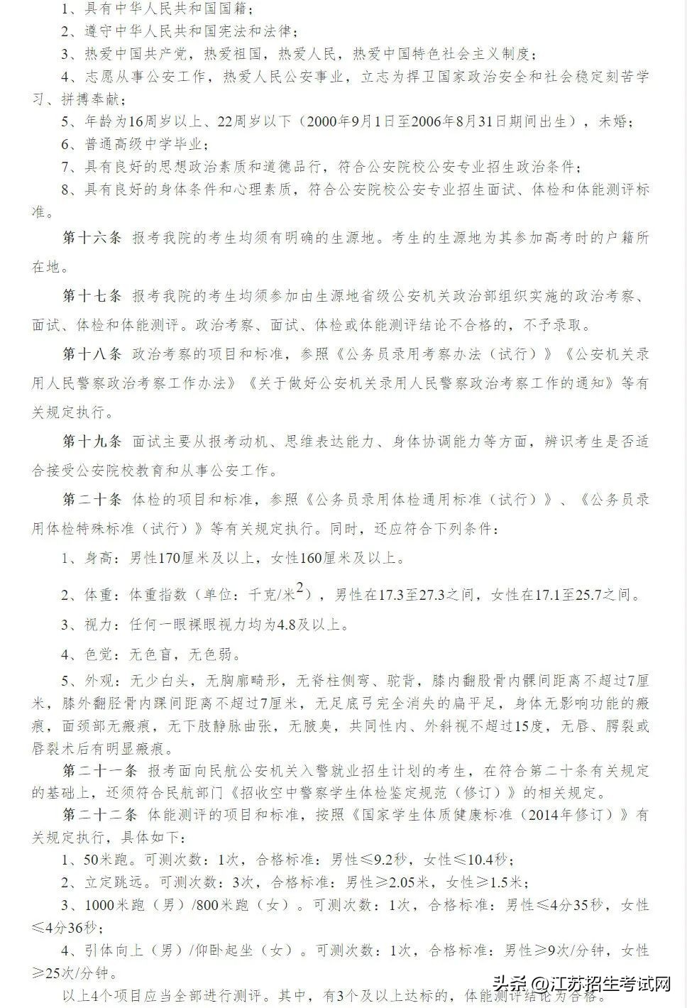
三、报考条件:
2022年报考公安类专业的考生高考时户籍所在地须在江苏并在江苏省参加全国普通高考,未婚,且年龄为16周岁以上不超过22周岁(即2000年9月1日至2006年8月31日出生),还应具备下列条件:

截图来自江苏警官学院2022年招生简章
四、报考流程:
2022年公安专业报考流程:
6月15日至19日:公安院校考生信息采集,在报考公安院校考生信息采集系统,填写信息。
6月26日至30日:面试、体能测试、体检,江苏警官学院浦口校区进行。
政治考察:在录取考生之前由省公安厅政治部统一组织实施。
每年具体的时间以官方公布的最新信息为准。
五、志愿填报:
高考外语语种不限,即学日语的考生也能报名,但新生入学后外语课程教学只安排英语语种。
警校公安类专业志愿在本科提前批次填报、录取。未被录取的考生,不影响其在后续批次被其他高校录取。
六、毕业就业:
公安类专业毕业生达到由省公务员管理主管部门划定的笔试、面试分数线,经笔试、体检、体能测评、面试、选择职位和政治考察等程序,符合条件的录用为公安机关公务员(人民警察)。
江苏警官学院2022届毕业生共1478人,其中公安类专业毕业生1241人、普通类专业毕业生237人。初次就业1419人,总体初次就业率达到96.01%,其中公安类专业初次就业1217人,初次就业率98.07%,普通类专业初次就业202人,初次就业率85.23%。从分专业就业看,公安类专业毕业生受国家就业政策保障,截至2022年8月31日,11人报考公安部及其直属单位进入考察环节当时尚未被正式录用未计入就业人数,1人自主就业主动放弃国家公务员(人民警察)职位考试,12人未通过国家公务员(人民警察)职位考录,其余毕业生均被录用人民警察职位,入警率为98.07%。
普通类专业学生法学和行政管理专业毕业生初次就业率分别达到86.08%、81.40%。本学年13人考取国内硕士研究生,其中2人赴国外留学。
(节选自江苏警官学院2021-2022年学年本科教学质量报告)
南京森林警察学院
南京森林警察学院是公安部直属全日制普通高等院校,学院占地总面积1113亩,包括南京仙林和花园路两个校区,位于南京仙林大学城的仙林主校区承担全日制本科教育。公安学、公安技术、林学3个学科入选江苏省“十三五”重点建设学科。开设治安学、消防工程、侦查学、刑事科学技术、公安管理学、网络安全与执法、公安情报学、警务指挥与战术等8个本科专业。拥有江苏省品牌专业——网络安全与执法、江苏省重点建设专业——刑事科学技术、公安高等教育重点专业培育点——警务指挥与战术专业三大优势专业。
一、2022年资格线:
高考成绩达到资格线的线才可参加面试体测!2022年公安专业面试、体检和体能测评的资格分数线同上。
二、2022年提前批公安专业投档分:

物理类中有7个专业组,其中4个要求必选政治。另外,06/08/09/10/12专业组里的专业只招男生;07/11专业组里的专业只招女生。
历史类中的5个专业组都必选政治。01/03/04专业组里的专业只招男生;02/05专业组里的专业只招女生。
在此,江苏招生考试网小编节选了南京森林精彩学院2022年面向“3+1+2”高考模式8省市招生计划的如下:
面向地方公安机关入警就业


备注:
在河北、辽宁、江苏、福建、湖北、湖南、广东、重庆8个省(市),招生计划分为A类、B类、C类。其中,A类招生计划要求首选科目为历史,再选科目必选政治;B类招生计划要求首选科目为物理,再选科目必选政治;C类招生计划要求首选科目为物理。
面向海关缉私部门入警就业


面向长江航运公安机关入警就业

三、报考条件:
报考南京森林警察学院的公安专业的考生,应取得当年高考资格,并具备下列资格条件:

截图来自南京森林警察学院2022年招生章程
南京森林警察学院报考流程、志愿填报同江苏江苏警官学院!
四、毕业就业:
公安专业学生在毕业时达到毕业条件且符合人民警察报考资格条件的,均可参加公安机关面向公安院校公安专业毕业生招警统一考试。
南京森林警察学院2022届毕业生人数1451,分布于全国31个省、自治区、直辖市,因受公安机关招录周期长和疫情影响,各地招录工作普遍滞后。截至9月底,南京森林警察学院就业人数501,其中升学10人,占比2%,2022届毕业生最主要的毕业去向主渠道依旧是各级公安机关。根据《关于加强公安机关人民警察招录工作的意见》(人社部发〔2015〕97号)和《关于公安院校公安专业人才招录培养制度改革的意见》(人社部发〔2015〕106号),公安院校招生和招警相衔接,2022届毕业生最终就业率,应达97%以上。
(以上内容节选至南京森林警察学院本科教学质量报告(2021—2022学年))
如今大学生就业困难已经是现状,报考公务员的人也越来越多。而读警校参加招警考试会比普通大学生更有优势。高考想报考警校的同学要加油哦。
最后,江苏招生考试网也会持续更新各高校最新录取数据,记得点点关注哦![送心]