5月12日,中国足协连开3张罚单,原因都是一样的言论不当。中超大连人俱乐部主教练谢晖、南通支云俱乐部老板范兵和中甲黑龙江冰城球队老板李镇伯这3人被处罚,原因都是3人在不同场合发布了不当言论。而这已经是谢辉在拿起主教练教鞭之后第二次因为管不住自己的嘴遭受处罚了。

根据足协文件,李镇伯被处以罚款3万元,并禁止进入比赛场地3场的处罚。而谢辉和范兵两人则被处以罚款1万元和禁止进入比赛场地1场的处罚。

其中李镇伯是在中甲第4轮黑龙江冰城客场1:3输给青岛西海岸的比赛之后,在社交媒体上公开表示对本场比赛判罚不满,发文表示“ 以后这种捧主队的要求可以提前讲,我们也好省点差旅费,派7个队员坐绿皮车走个过场完事了好吗? ”。言辞极为犀利大胆,因此受到的处罚也最重。

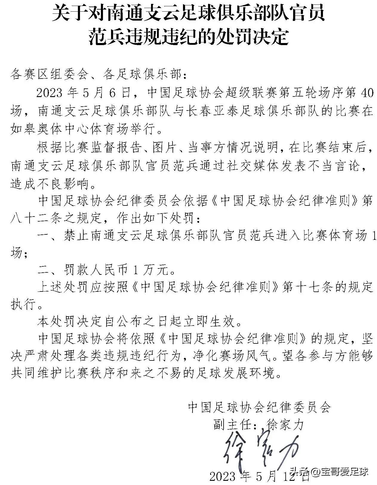
而范兵则是在中超第五轮南通支云队主场0:1输给长春亚泰后发表言论称“ 一场精彩的比赛被低级的业务水平搞得面目全非,VAR成了摆设。敢问俱乐部可以众筹请一些会看VAR的主裁判来帮他们提升业务水平吗?”抨击的主要对象是场边的VAR裁判。

和以上两位投资人相比,谢辉被处罚在一些球迷看来多少有些冤枉。中超第六轮,大连人主场与沧州雄狮1:1战平,其中大连人球员曼巴有个进球被判无效。
谢辉在赛后并没有专门发文或者接受记者采访时表示不满。但却在中超第五轮天津津门虎主场0:0战平上海海港的相关报道下,针对主队被取消的进球表示“这个球要是下6月雪了,我们那个球是5月的雪”。而谢辉的这个言论同样没有逃过足协的明察秋毫,也被处以罚款一万一禁赛一场的 处罚。由于谢辉是主教练,而其余两人是球队老板,撇开个人缴纳罚款不提,大连人是这次处罚中最受伤的俱乐部了。

对于谢辉本人来说,这是他在走上主教练岗位之后,再次因为没管住自己的嘴被罚了。在执教大连人之前,谢辉曾经在2020年3月31日至2021年8月22日担任当时还在中甲的南通支云的主教练。而在此之前,谢辉曾经在2016年至2020年担任上海海港的助理教练。

2021年8月,谢辉在一次私人聚会场合,喝了点酒后开始侃大山,透露出中超某支球队为了夺得中超冠军,前后一共花费了120亿元。事后,谢辉的这番言论被人泄露出去,在中国足坛引起轩然大波。南通支云俱乐部不得已对谢辉处以停职处罚,最终以谢辉辞职离开而结束。

在蛰伏大半年之后,谢辉于2022年3月接受邀请,担任大连人俱乐部主教练。首个赛季,谢辉不仅带领实力孱弱且没有外援的大连人成功保级,而且因为其激情和积极的执教风格深受广大球迷的喜爱。“就这么压着打”更是成为谢辉的经典语录。

再次走上主教练岗位的谢辉显然吸取了之前的教训,懂得祸从口出的道理,很少再针对足协和裁判发表言论。这回谢辉很可能是一时技痒或者就想和球迷互动一下开个玩笑,所以在天津球迷自称遭遇“6月雪”的下面留言说自己也遇到“5月雪”。没想到这么一个小小的玩笑,却再次触动了足协敏感而脆弱的神经,一纸罚单随后而来。

以宝哥看来,如果这都要处罚,那么在欧洲足坛,包括穆里尼奥、克洛普、瓜迪奥拉、孔蒂、图赫尔以及最近的安切洛蒂,可能一个赛季也没几次机会能在场边指挥自家球队进行比赛了吧?更有网友表示:穆里尼奥如果来中超,一个赛季指挥不了五场比赛。

备注:图片来自网络。