放下包袱,是为了更好地出发。
2022年第一季度,游戏市场的竞争依旧激烈。
一方面,国内的各大游戏厂商们纷纷为旗下的重点游戏,推出了春节的限定版本内容。
从线上线下的联动活动,到游戏内外的福利派送,面对“春节”这个难得的流量窗口,他们可谓是八仙过海,各显神通。

另一方面,除了维护现有的产品以外,厂商们也在马不停蹄地曝光IP、测试新品,为未上线的游戏提前“造势”,摩拳擦掌地准备冲击下一季度的游戏市场。
然而在这片火热的氛围背后,却也有一些游戏要准备画上句号,与玩家和行业告别了。
据笔者的统计,开年至今, 在短短三个月的时间里面,已经有9款来自知名厂商旗下的游戏宣布停运。

这其中不乏有一些曾经的黑马游戏,如《黑潮之上》《云裳羽衣》等,它们在上线之初都曾取得过iOS免费榜前3和畅销榜前15的亮眼成绩。
不过在后续的运营中,游戏逐渐开始走下坡路。截止到关服之前,这两款游戏的排名在畅销榜上已经跌到了700名左右,黯然落幕。
除此之外,像是《机甲爱丽丝》《A3!满开剧团》以及《最终幻想:勇气启示录》这些来自海外的精品游戏,在国内的表现也显得有些水土不服。

所以随着代理合同的到期,这些游戏只能宣布停运,即将消失在中国玩家的视野中,留下或许只有粉丝玩家们的一抹念想。

(《A3!满开剧团》宣布停运之后,玩家的感概)
虽然游戏停运并不是件罕见的事情,其背后的原因也不尽相同,但在如今这个版号收紧、资本遇冷的大环境之下,各大厂商们陆续停运旗下产品的行为无疑值得我们关注和深思。
事实上,如果我们再把时间往回拨一点,就会发现今年即将停运的游戏,远不止8款。
(需强调的是,以下统计的产品均选自业内知名厂商,暂无中小开发者)
01
在2022年,至少有18款游戏被厂商们放弃

据笔者的不完全统计,各大知名厂商旗下共有18款游戏产品,在去年或者今年发布了停运公告,它们的最终关服时间确定在了2022年的上半年。
在18款游戏中, 网易占了6款,其次是腾讯的5款,剩下的来自各大厂商们,如英雄互娱、完美世界等等。
值得一提的是,B站的两款代理游戏都是在近期接连宣布停运。

具体细看,在网易停运的6款游戏里面,《幻书启示录》和《黑潮之上》的成绩表现无疑是最好的。前者上线首月的流水破亿,后者则曾进入iOS畅销榜前14的位置。
但在之后的一年运营里,它们的收入都成断崖式的下降,截止到关服之前,畅销榜上的排名都跌至了600名开外。

除了以上两款腰部的二次元游戏之外,网易也停运了一些在细分赛道表现不佳的产品。
譬如说,自走棋品类的《战三国八阵奇谋》和体育竞技类的《绿茵之巅》,还有两款2017年上线的老游戏《魔法*书禁**目录》与《光明大陆》。

近几年来,网易一直在找细分赛道上的市场空间,砸了很多钱,也立了很多项目。这其中不乏有一些比较成功的例子,如《第五人格》《王牌竞速》等。
有成功,那么必然也会有失败。而及时停运那些没能得到市场认可的产品,对于网易来说,不失为一种节省资源的好手段。
在腾讯方面, 今年最知名的停运产品无疑就是《QQ堂》了。

它于2004年上线,至今已经运营了17年之久,对于不少80后、90后的玩家来说,这可能是童年接触到的第一款游戏。
在《QQ堂》发布停运公告当天,相关话题便冲上了微博的热搜榜,许多玩家都在评论区里面留下了自己的不舍与怀念。

事实上,当我们抛开情怀的加持,再去审视这款产品,会发现《QQ堂》的停运是个必然的结果。
一方面,随着移动端的兴起,游戏的用户大量流失,再加上外挂横行,已经不复从前的热度。另一方面,游戏的内容也逐渐显得疲态,距离最近的一次更新优化,还停留在了2020年7月。
除了《QQ堂》以外,腾讯在今年还准备停服一款自研的产品《战歌竞技场》和三款代理的产品:恋爱换装的《云裳羽衣》、社交桌游的《饭局狼人杀》以及竞速端游《极品飞车OL》。

其中大部分的停运,都是因为市场表现没有达到预期,或者是在细分领域上已经有统治力的头部产品。
那么腾讯选择收缩战线,将更多的资源倾斜给有潜力的产品,显然是个合理的选择。
比起两大头部游戏厂商的果断止损,别的厂商在游戏停运上的决策无疑要谨慎很多,更多时候是一种不得已的选择。
从表格上我们也可以看到,《火炬之光》与《一起来飞车》两款游戏的运营时间分别为5年和7年,这对于手游产品来说,俨然已经来到了生命周期的尽头,停服是最终的归宿。

而另外还有三款海外代理游戏,在国内市场表现不佳的前提下,它们与研发商签订的代理合同也即将到期。因此只能选择停服,告别中国玩家。
值得一提的是,星辉自研的女性向游戏《少女的王座》。它最早在港澳台上线,随后登陆内地市场,在女性玩家群体中拥有一定的知名度。

但由于商业化设计上的欠缺,《少王》的市场表现并不好看,在国内iOS畅销榜上最高位于65名。

事实上,从去年9月便传出制作组离职的消息,游戏最近的版本更新也停留在了2020年7月。到了今年的1月19日,官方发布了台服的停运公告,而国服暂无下架消息。

综上所述,虽然2022年才刚过四分之一,但至少已经有18款游戏产品被各大厂商们放弃乃至停运。
这在一定程度上反映出了,在行业风向逐渐收紧的当下,厂商们的运营策略也变得更保守, 对于一些不达预期表现或者生命周期到达末尾的产品,往往会果断选择停运止损。
假如,我们再回头去看整个2021年游戏的停运情况,这种感觉会更明显。
02
在2021年,厂商们停运下架了超过75款游戏
据不完全统计,在过去的2021年中, 业内大厂们停运下架了超过75款游戏。其中腾讯占了46款,网易占了15款,B站等其他大厂占了14款。为了方便大家理解,下面笔者将根据厂商来分别整理叙述。
1. 腾讯(46款)

在过去的2021年,腾讯至少下架了46款游戏,其中不乏有一些知名爆款。
比如,曾经被寄予厚望的《堡垒之夜》,在2018年开启免费测试之后,腾讯一直想要靠它来统一国内吃鸡端游市场。可惜事与愿违,随着测试的热度消退,游戏的用户也在不断流失。

然而更致命的是,《堡垒之夜》迟迟未能拿到版号。在没有收益的情况下,腾讯坚持运营了三年之久。最终到了2021年10月,他们还是发布公告将结束测试,关闭服务器。

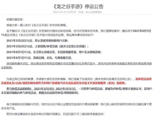
再比如,曾经辉煌风光过的《龙之谷手游》。游戏于2017年上线,依靠着端游IP的影响力和出色的游戏品质,一度拿下iOS双榜前3的良好成绩,注册玩家数达到千万级。

好景不长,在之后的运营中游戏的热度和流水不断下降。而腾讯内部似乎也放弃了这款产品,从2019年7月开始就没有更新大型活动,随后在2020年末更是推出了《龙之谷2手游》。

再加上与代理方的合约到期等问题,所以游戏于去年6月正式宣布停服。
除了知名的爆款产品以外,另一个值得我们关注的点便是: 在下架的46款游戏中,带有公益科普性质或者来自中小开发者的产品占了16款。

这其中有 6款是来源于“追梦计划”的游戏产品,该计划旨在用游戏传递社会的正向价值,肩负起文化传承的重任。
因此,我们可以看到里面的产品主要是科普类和公益类游戏。
譬如,专为视觉障碍群体设计的《见》和《长空暗影》;用于科学教育的《电是怎么形成的》《纳木》;还有传承文化的《画镜长恨歌》与《佳期:团圆》。

这些带有特殊文化属性的游戏产品推出之后,受到了玩家群体的一致好评,在TapTap上的评分也一直维持在9分以上。
剩下的 10款游戏则是来自于“极光计划”,是一个由腾讯主导,为小型游戏工作室开展的扶持计划。同时,它也为优质的独立游戏产品提供一站式的服务体系。
因此,我们也能看到里面的游戏气质都比较独特。既有主打语音社交的《风暴岛》,也有解密冒险的《记忆重构》《影子里的我》,还有休闲竞技的《闹闹天宫》,像素沙盒的《砖块迷宫建造者》等等。

虽然以上这些产品,从市场成绩的角度上看,算不上成功,甚至还有一些冷门。
但从另一方面来看,无论是公益科普类游戏,还是“小而美”的独立作品,它们都为玩家带来了一种区别于主流游戏之外的独特游戏体验。
所以,即使游戏下架之后,却依然在一部分玩家群体心中留下了不可磨灭的痕迹。在这一点上看,它们无疑是有价值的。

2. 网易(15款)



具体来看,这10款游戏大多数都已经来到了产品生命周期的末尾,像是《实况俱乐部》《天下HD》等,更是运营了7年之久。

而这两者也是表格里面市场表现比较好的产品。前者《实况俱乐部》,上线的第一年基本维持在了iOS畅销榜前100的位置。对于“体育竞技”这个小众的品类来说,它算是不错的腰部产品。
后者《天下HD》则是网易曾经端转手的代表作品之一。
继承“天下”这个IP之后,游戏有过一段时间的热度。后来2016年《天下手游》的上线,逐渐挤压着《天下HD》的生存空间。到关服之前,游戏在iOS畅销榜上已经跌至900名左右。

而其他产品,基本上也是因为市场表现不佳惨遭清退。
除了老产品之外, 网易在2021年也停运了5款上线时间不到两年的年轻产品。

事实上,这一批产品从题材或者玩法上看都具备一定的创新要素,例如主打海岛冒险MMO的《海岛纪元》、肉鸽+TPS的《弹幕枪王》等等,只可惜它们都未能得到市场的认可。
其中最值得一提的是《故土》这款游戏。

它是网易开发的第一款MMO开放世界冒险的游戏,同时支持PC与VR两个平台。游戏最大的特点在于,具有真实物理模拟技术的超大世界无缝地图,以及丰富的动植物生态和天气系统。

在推出之后,游戏并没有引起太大的市场反响。主要是因为当下的VR技术尚未成熟,所以无论是用户群体,还是实际体验,都有不少局限之处。
坚持更新了几个版本之后,《故土》在2021年6月正式停运。网易在VR平台上的首次尝试,也就这样匆匆落下了帷幕。
3. 其他大厂(14款)

在14款停运游戏中, B站的游戏占据了9款,而且主要都是二次元游戏。
需要注意的是,《万物启源》《一血万杰》《方舟指令》和《妃十三学园》这4款游戏,它们停运是因为跟版权方签订的代理合同到期。
这其中,《万物启源》和《方舟指令》都曾取得过iOS畅销榜前50的良好成绩,拥有一定的市场潜力。

而B站的另外5款产品都是因为市场表现未达预期,只能停服下架。
完美世界方面,它们在2021年6月宣布停运,由海外工作室Cryptic所制作的MMO动作RPG游戏《万智牌:传奇(Magic: Legends)》,当时游戏仅公测3个月。

据公告所说,停运是因为游戏没有达到预期目标,并以此吸取经验教训,从而改进未来其他的开发工作。
《Magic: Legends》是Cryptic在2011年被完美世界花费3500万欧元收购之后,推出的第二款产品。游戏开发历时7年,曾一度登上过2019年TGA的舞台,可以说是被完美寄予厚望。

而《Magic: Legends》的折戟沉沙,或许成为了压死骆驼的最后一根稻草。
完美在去年12月以1.25亿美元的价格,出售其海外资产给了发行商Embracer Group AB,并且通过此番交易带来了可观的投资收益。
或许放下包袱的完美世界,在今年能够迎来新的发展机会。
表格上的另外几款游戏,《#COMPASS 战斗天赋解析系统》《先锋英雄:造物法则2》《咔叽探险队》,基本都是因为亏损而不得不停止运营。
最后值得一提的是, 由网易研发,朝夕光年运营的《终结战场》 (曾用名 终结者2:审判日)。
游戏于2017年底上线,在短短一个月的时间内,全平台用户量就达到5200万,首日DAU就达到150万。与此同时,网易还把它推向了海外市场。
到了2018年1月底,《终结者2》全球用户量破亿,3月底达到1.5亿,6月底则飙到2亿。随后在2019年8月,《终结者2:审判日》改名《终结战场》,并在2020年转由字节跳动旗下朝夕光年负责运营。
然而随着《和平精英》在国内市场的壮大,不断挤压着《终结战场》的生存空间,就算后续朝夕光年在游戏内推出了大量多元化玩法,却仍旧难以挽回颓势。
最后在2021年10月,游戏正式下发了中国大陆地区的停服公告,但目前海外依旧保持着运营。
03
游戏停运背后:厂商们的节流过冬
“这些游戏的停运意味着什么?”
整理完数据资料之后,我一直在思考这个问题。
对于游戏玩家而言,或许是失去了一件倾注了心血,花费了时间的东西,又或许是告别了一位陪伴已久,拥有许多回忆的朋友。但无论是哪种,都不是件能让人开心的事情。
对于游戏厂商而言,这种感觉显然还要更残酷和难受一些。
停运游戏,不仅放弃的是游戏在立项、研发和运营中所花费的时间、金钱成本,而且也意味着要放弃它所积累起来用户盘子,下一款游戏又要从零出发。
特别是买量成本与研发成本越来越高的当下,一款新游戏的上线,其背后可能是数十人乃至数百人团队持续两三年的努力成果。
由此可见,游戏停运是厂商不愿意看到的事情,不过这也是不得不去做的事情。
主要是因为,如今资本遇冷,游戏行业的整体环境都发生了变化。
去年一些新出的游戏长线营收都不够可观,并且由于版号未定,许多新品也暂时无法上线,再加上玩家们对于游戏内容和品质日益增长的需求,这些都给厂商们带来了不少的挑战。
那么,适时收缩产品战线,停运下架一些市场表现不佳的游戏,将更多的资源聚焦在重点产品上面,无疑是个更合理的策略。
结合年前完美世界与心动网络的裁员消息,也不难看出,勒紧裤腰带过冬已经成为了越来越多的游戏厂商们的共识。
在这样的风向之下,或许2022年会有更多的游戏产品黯然消逝在我们的视野中。
但无论如何,我跟所有游戏人一样,都希望这个寒冬能够尽早结束。