最新!
漳浦四中公布开学方案!
开学通知来了!
赶紧转发!

尊敬的家长:
经历漫长的坚守,疫情寒冬已过,春日尽来,春暖花开,正是读书时。根据省教育厅分段错时开学的部署,4月7日全省高三年级将先行同步开学,高三年全体老师,在美丽的青竹山下,迎你归来。
然而,当前仍处疫情防控关键时期,必须坚持“外防输入不放松、内防扩散常态化”的要求,细之又细落实学校疫情防控工作。根据省教育厅、省卫健委有关要求,现就高三年2020年春季学期开学学生健康管理要求如下,请您务必积极配合。
一、开学前
1. 继续实行健康情况日报告制度。
(1)学生和家庭成员若有发热、咳嗽等症状和呼吸道疾病,须于当天上午11时前向班主任报告。
(2)学生或家庭成员属于来自疫情地区或有旅居史,境外返回、有境外亲戚接触史、体温有异常或有疑似病例等重点对象的,请及时报告班主任,并自觉遵守防控要求。
(3)全体学生和家庭成员须如实报告,若隐瞒不报妨碍疫情防控工作,须承担相应法律责任。
2. 2月26日起,学生不得离开本区域,不得参加聚集性活动。学生外出(到县域外)回本县居住未满14天的学生,延迟至14天后方可报名注册。
3.所有学生要如实记录填写《漳浦四中返校人员新冠肺炎疫情防控信息申报表》,如实记录填写返校前14天的身体健康情况、活动范围及接触人群。开学当天凭申报表进入校园,并缴交给班主任。
4. 学生和家庭成员近阶段居家要注意身体健康。学生若有发热、咳嗽等症状和呼吸道疾病,将延迟至无病症且凭医疗机构证明方可报名注册。
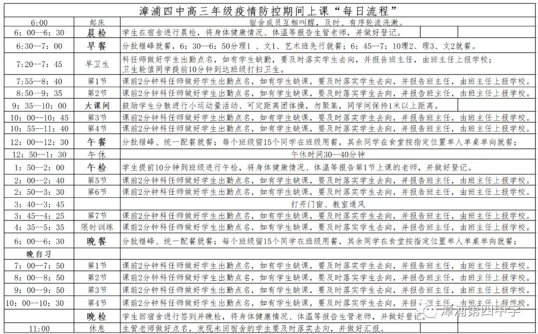
5. 开学后全体高三学生入住学生公寓,实行封闭式管理。学生要尽快调整学习状态,严格按照学校作息时间,以便尽快适应学校生活,全力做好高考冲刺。
6.开学前请家长为孩子准备好两周以上生活用品、防控物资(口罩28个左右)等,和孩子来一次深交流,给予心理支持、学业鼓励和生活照顾。
二、报到
1、请所有学生按照以下时间安排错峰返校,返校时统一由家长接送,不要乘坐公共交通工具,途中戴口罩,做好防护,入校门需测量体温。
4月7号早上各班错峰返校安排:

理科返校时间



文科返校时间


2、全体高三学生4月7日下午2:00到班级,上好以“疫情防控、生命教育”为主题的开学第一课。
三、开学后
1. 实行晨午晚检制度。学生进入校园一律核验身份、检测体温并佩戴口罩,发热人员及无关人员不得进入校园。
2. 实行封闭式管理。寄宿生不得离开校园,周末尽量减少回家次数。校园上课封闭期间人员外出须履行审批手续。
3. 严格校门前安全管控。家长接送子女时须将车辆停放在学校确定的警戒线外。
4. 规范集体教学师生行为。师生随身备用口罩,不得聚集或与其他人近距离接触。
5. 家校“点对点”出行。学生采取安全出行方式,落实家校“点对点”出行,减少与社会人员交叉感染风险,全程佩戴口罩。
6. 落实健康管理要求。学生和家庭成员应注意个人健康。学生若出现发热、咳嗽等症状和呼吸道疾病,应第一时间在家休息,暂缓到校上课。
7、积极配合、服从学校疫情防控工作相关要求,共同遵守校门、教室、宿舍、食堂等场所的相关规定。
漳浦四中
2020年3月31日

高考延期一个月

高考延迟通知
2020年全国普通高等学校招生统一考试(以下简称“高考”)延期一个月举行,考试时间为7月7日至8日。
具体科目考试时间安排为:
7月7日,语文9:00-11:30;数学15:00-17:00。7月8日文科综合/理科综合9:00-11:30;外语15:00-17:00。
湖北省、北京市可根据疫情防控情况,研究提出本地区高考时间安排的意见,商教育部同意后及时向社会发布。
教育部
2020年3月31日
迎接高三学子开学
你准备好了吗?
重要信息,扩散周知!
来源:古雷潮