2019年全国普通高等学校运动训练、武术与民族传统体育专业招生(以下简称“体育单招”)录取工作已经全部完成。
2019年体育单招共报名考生33573人,录取14649人,录取率为43.6%。其中运动训练专业录取12395人,占录取总数的84.6%;武术与民族传统体育专业录取2254人,占录取总数的15.4%。
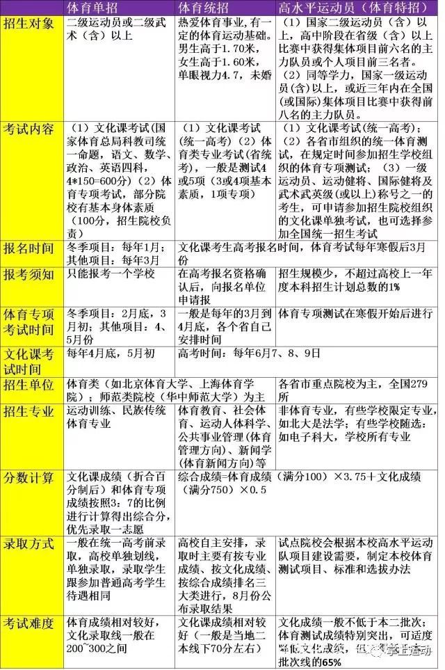
文化录取分数线最高为北京师范大学300分,专业录取最高分数线为华中师范大学89分。
作为进入大学的一种重要途径,体育生高考主要招收具有体育专长的学生。
目前,体育生高考大致可分为三类:体育单招、体育统招、高水平运动员。通过下表,从招生对象、考试内容、考试时间(文化课、体育)招生专业等方面全面分析三类高考体育生的区别。

高考没有捷径,但路却不止一条路。对于是身体素质不错,专业课不好的同学来说,只要能忍受住辛苦的训练,同样也可以有光明的未来。
虽然体育生文化课相对较低,但只有专业分高,才能考上好的体育院校,未来才会有好的前途。

练体育也是一种时尚和进步!
2019年7月8日,新华社印发了国务院《关于深化教育教学改革全面提高义务教育质量的意见》这条新政刷爆了体育教育工作者的朋友圈。体育行业将迎来大爆发。所以现在正在考大学的体育生,和正在从事体育行业的从业者们再次感受到春天的来到!
国家需要大量体育人才,所以体育学的好照样上名校,2014年在国务院的第46号文件中把全民健身视作国家战略,就像当年的科教兴国战略一样,被定为“国家战略”;通过这些文件可见国家对于体育的重视
现如今很多学生选择走体育路线,不是说因为孩子成绩不好,而是因为体育真正的成为一种阳光时尚的方式,更多的家长愿意让孩子从事体育
体育未来的出路也有很多,学好体育成为优秀的运动员只是一方面,更多的从事是体育产业相关的职业,如体育经理人、体育传媒信息服务、赛事解说员、赛事营销策划工作、运动康复体能职业、体育传媒职业、运动医学、休闲体育、体育旅游管理等职业。更有稳定的体育教练、体育教师等等高大上的工作。在欧美国家从事体育职业的人员其社会地位很高,在国内也即将如此。
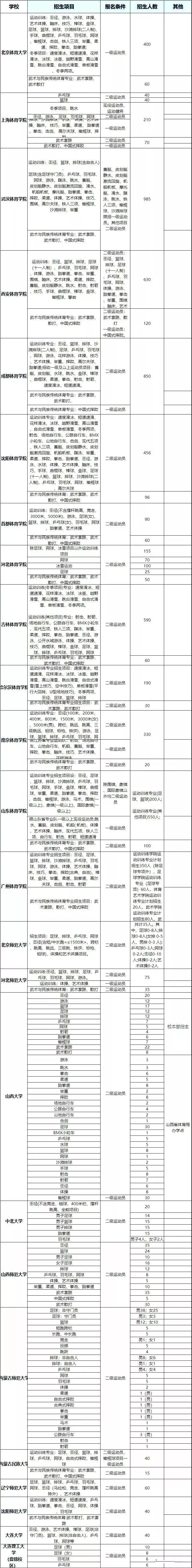
附录:2019年具备招收高水平运动队的高校项目及人数

图文来自网络,如有侵权请及时联系删除!谢谢!

热点聚焦
-
为什么学校放暑假了,体育老师却特别忙?是时候告诉你们真相了!
-
当我们取消体育课准备高考的时候,他们在踢高中足球联赛……这30年欠下的债怎么还?
-
练体育,别把顺序弄反了!
-
处罚体育老师很容易,让家长明白上体育课不能穿凉鞋却很难!
-
法院要都这么判,校园体育还怎么干?
-
体育计入中考总分真的公平吗?网友的回复亮了
-
教育部长答记者问妙语连珠 体育老师留言回复同样精彩
-
体育教师,为什么都起早贪黑?
-
青少年怎么运动才算达标?大多数中国孩子都做不到这一点
训练教学
-
提高弹跳能力的有效方法!
-
立定跳远中考满分攻略!
-
中考体育排球垫球技巧及训练方法
-
中考体育篮球运球绕杆技巧和训练方法
-
体育老师教你肺活量可以这么练
-
提升初中男生引体向上能力的“三*法大**宝”
-
要想提高百米成绩可以这么练
-
8种实用的绳梯训练方法
-
体育老师必读的七大儿童教育心理学

青少年运动
www.jsc.org.cn

青少年运动(Junior Sports Center)是由睿泽体育创立的青少年体育教育信息分享和交流平台,我们倡导先进的体育教学理念,传播最新的体育教育资讯,分享青少年体育教育经验,并为中小学体育教师和教练提供专项教学培训和指导。
↓↓↓