(获取报告请登陆未来智库www.vzkoo.com)
目录:
- 一、为什么运动品牌是好的投资标的?
- 二、全球运动品牌发展史
- 三、中美体育发展阶段对比
- 四、耐克发展史:超越
- 五、阿迪发展史:重生
- 六、战略分析:产品、营销、用人、运营孰轻孰重?
- 七、国内运动品牌史:卷土重来,龙头崛起
- 八、中外运动品牌数据对比:谁主沉浮?
核心观点:
1)为什么运动品牌是好的投资标的?
12014供给侧政策潮与需求侧健身潮共同驱动我国体育“黄金时代”。2健康需求致全球、我国运动鞋服行业持续高速增长。3 功能性及营销需求致行业曝光和集中度较高,拥有全球服装最大品牌。4壁垒有限,二线品牌具有机会。
(2)全球体育品牌处在“筛金时代”后期。
1运动品牌集中度一直较高且龙头格局持续变化,壁垒有限。2新品牌崛起的外部因素跟流行运动及竞争空缺相关;内部因素来 自于低价策略、核心产品研发和营销资源搭建。3高价策略更适合拥有优质营销资源的品牌进入新市场。4中国体育发展阶段与 美国1970年代相似且历史进程加快,下一阶段滑雪、户外等小众领域将先后续崛起。
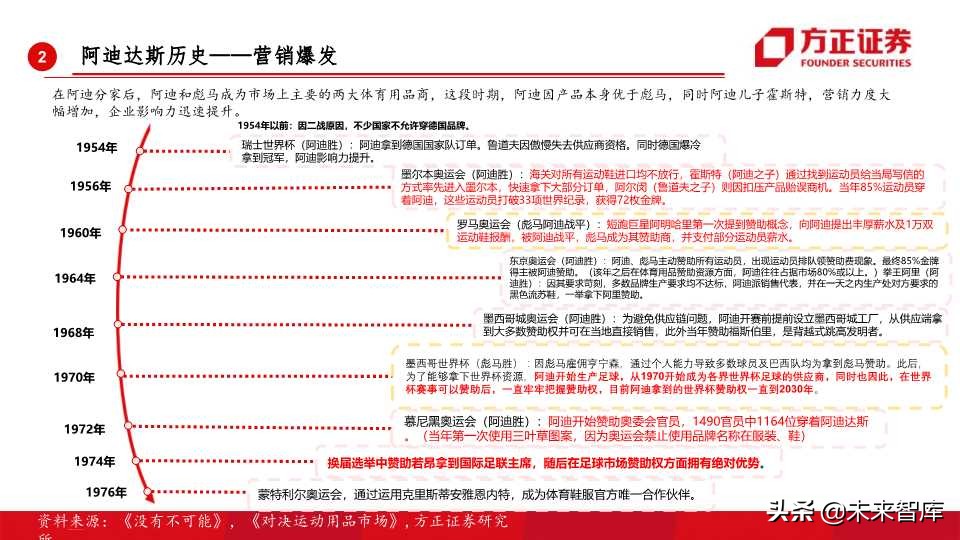
(3)耐克VS阿迪:超越与重生。
1产品力成为耐克超越阿迪核心因素,营销资源成为阿迪死而复生的关键,运营成熟及研发加速带动耐克在成熟期持续拉开与阿 迪差距,盈利提升带动阿迪迎头赶上。2耐克、阿迪分别更注重体育明星和赛事资源及分别在篮球、足球资源优势领先源自两企 业发展阶段及地域。3耐克拥有更好的产品力及运营能力,阿迪则拥有较强的赛事营销资源。
(4)战略分析:产品为茅,营销为盾,运营效率并非核心壁垒。
1低SKU及功能性需求导向致产品研发设计成为品牌成功最核心因素。Nike AJ系列产品营收超过所有内资品牌。2精准营销、曝 光需求致营销资源争夺成为龙头竞争的主要发力点。耐克、阿迪业绩与奥运、世界杯周期高度相关。3存货周转、总资产周转并 非企业核心壁垒,壁垒来自于盈利能力。4霍斯特、奈特、马克帕克在体育史贡献较大,优秀管理者往往注重研发、来自内部、 具有“运动”基因。
(5)我国运动品牌机会:
在产品功能性、海外营销资源与外资品牌有差距的背景下,内资品牌通过本土资源、娱乐资源搭建、伏击营销的方式、低价竞争 的策略,在三四线城市具备优势。本土品牌拥有更高流动性、存货周转、更低管理费率,在2014迎健身潮且2017国潮风崛起并具 有天然设计优势的情况下,内资品牌流水增速达到国际一线品牌水平。
报告内容:




































































































……
(报告来源:方正证券)
获取报告请登陆未来智库www.vzkoo.com。
立即登录请点击: 「链接」