

芳菲四月,春意盎然,舒爽宜人。作为中国沈阳四季游第一季活动春季游,将于4月在我市全面拉开帷幕,奏响四季恋曲第一序曲。
一、春季游主题:“清风满韵 乐活沈阳”。
二、宣传口号:“乐活在沈阳的春天里!”
三、活动时间:2018年4-5月
四、主要内容
春季游期间,将推出“踏青赏花”“运动健身”“文艺娱乐”“民俗民风”“惠民节会”“美食狂欢”6大主题100余项特色旅游活动,满足市民和海内外游客出游需求。
五、春季活动的“三大”特点
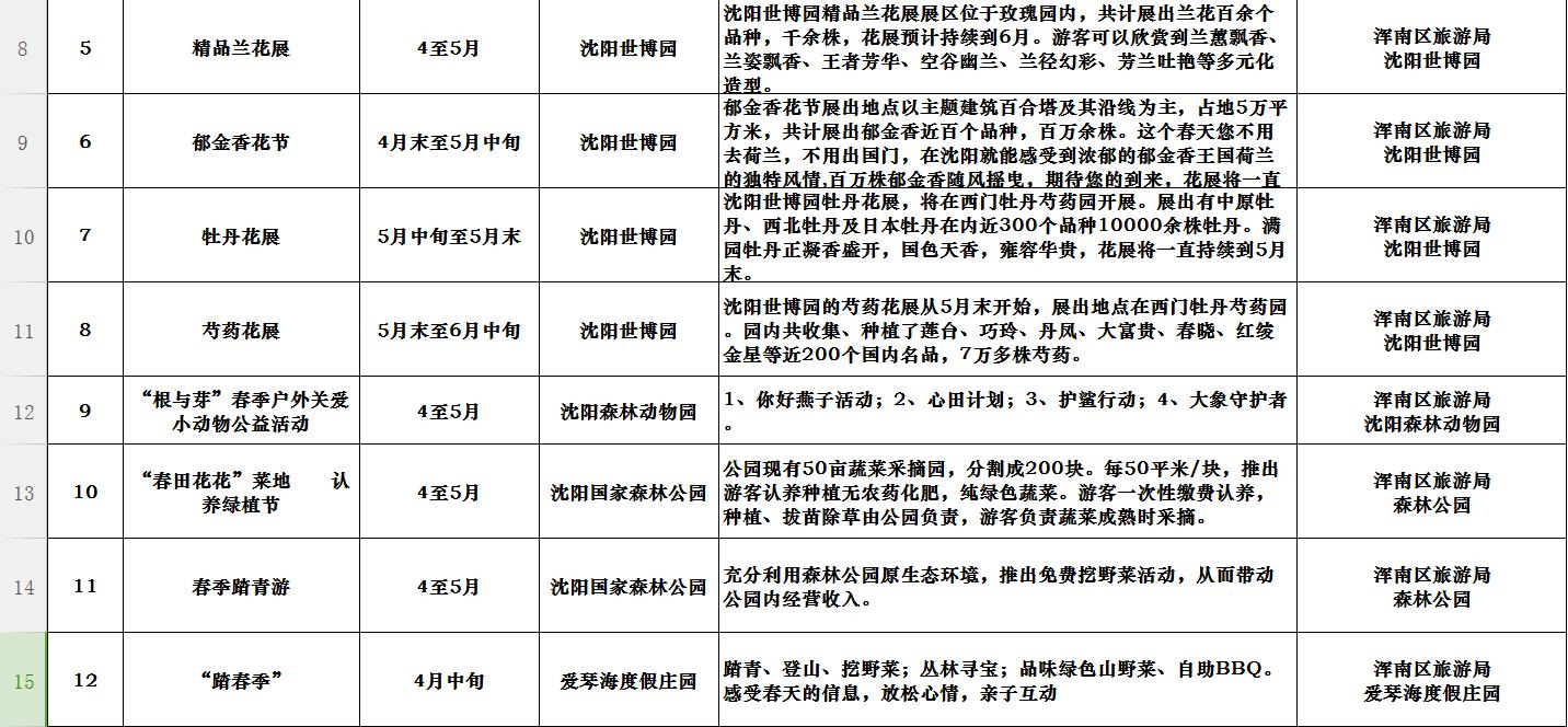
特点一:“赏花踏青 ,点位多花色美 ” 。春季,在这个春意盎然,万物萌生的季节,最愉悦的事情莫过于踏青赏春花了。春季游100余项活动多样溢彩。“郁金香花、油菜花、杜鹃花、兰花、牡丹花、杏花、梨花” 等几十种花卉,20余处踏青、赏花、观鸟的好去处等你来。
4-5月期间,沈阳世博园推出的“春花展”。风和日丽,春意渐浓,杜鹃花、玉兰花、樱花、梨花、连翘花、小桃红、杏花等各式春花争相绽放,世博园内春花烂漫,多姿多彩。
5月,北陵公园开展“花朝节”活动。以“国泰民安”为主题,推出郁金香、球根花卉展,色彩斑斓、艳丽多姿。同时,母亲节期间,在北陵公园中心广场,还将栽植5000余株康乃馨,引进鲁冰花,使游客真正感受到“满园花卉、满心感恩之情”的文化氛围。
5月,和平区沈水湾公园举办郁金香花展和百合花展,辽中区的第三届花溪地油菜花节;新民市苹果赏花节、“梨花节”;康平县推出的第四届卧龙湖湿地观鸟及赏花踏青节;法库县推出白鹤节等活动。
一年之际在于春,春季朝气蓬勃,也是一年四季新的开启。登登山、健健身,舒缓舒缓筋骨,可以说是一种养身之道,各地区纷纷推出登山健身活动。如春季于洪区推出的最美丁香湖健步走;浑南区在沈阳国家森林公园推出的“春季登山比赛”;康平推出的“巴尔虎山登山节”;铁西推出的“首届沈阳国际户外运动文化节”;沈河区海棠陆柒文化体育中心推出的“我要当国脚” 业余足球联赛等,健身娱乐,登高望远,开启一年新的“彩头”。
特点二:“旅游+ ,内容丰富 特色突出 ”。今年春季游活动产品内容丰富,涵盖13个区县(市)和相关部门及涉旅企业,以“旅游 + 文化、民俗、体育、商业…”等资源的方式,吸引更多的海内外游客来到沈阳、了解沈阳、感受沈阳,来我大沈阳体验“福运快乐”之旅。
春季我市多地点的文艺娱乐活动,更是丰富多彩。5月期间,如和平区在沈水湾云飏阁推出的第四届浑河文化艺术季,将为广大市民呈现高雅的交响音乐盛宴。沈河区11号院举行“大国工匠手工体验陶艺展”。皇姑区在沈阳天地推出的“春季读书分享会”,为消费者打造浓郁的“春日”读书氛围,呈现缤纷多彩的休闲天地。新乐遗址景区针对中小学生推出的“模拟考古发掘”、“原始手工制陶”活动,开设“博物馆第二课堂”,通过模拟互动体验教学形式,让学生们在寓教于乐中掌握知识。沈飞航空博览园推出的“航空科普小课堂”;铁西1905文化创意园推出的“后行动派艺术展”;康平推出的“魅力大辽,出彩康平人”达人秀系列活动等,可以说是精彩不断,乐此不彼。
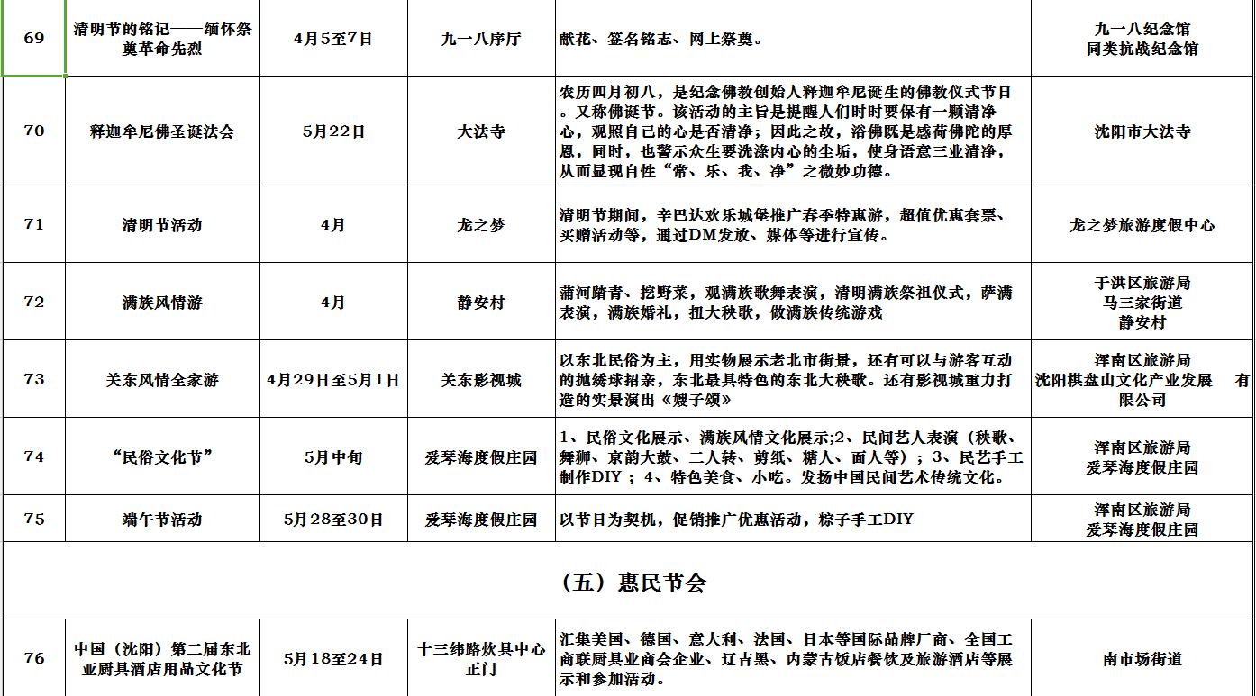
春季期间,我市举行的“民俗民风”活动,更是内涵丰厚。如浑南区“爱琴海度假庄园”推出的“民俗文化节”。将举行民俗文化展示、满族风情文化展示,开展秧歌、舞狮、京韵大鼓、二人转、剪纸等民间艺人表演活动;和平区北市场推出“第四十届沈阳暖春共聚皇寺庙会”;沈河区张氏帅府博物馆与沈阳演艺集团、话剧团联合推出的“帅府传奇系列情景剧”,通过话剧的表演形式,让游客身临其境,深入了解帅府里发生的故事。
春季的“美食狂欢”活动,也将会盛装来袭!如皇姑塔弯兴顺夜市推出的“沈阳国际美食文化节”,将邀请国际艺术团体来沈,组织世界各地特色美食及日用品参展,以浓郁的欢娱性和地域品牌的国际元素,提升国际美食节的影响力;推出的“辽宁海鲜美食文化节”,将发挥全省范围内的联动作用,通过海鲜产品展示、水产品文化推广,特色产业升级,引爆消费热情,带动旅游相关产业发展;铁西盛京驿站推出的额“两周年美食文化庆典”,将利用传统加工工艺,建造食品原材料制作展厅,以供百姓观赏,建造传统民俗美食园,让百姓看到、吃到少数民族传统美食,推出的特色采摘活动、“驿站、邮政一家亲”主题文化活动;美食园开业大酬宾等活动,将会是一场视觉盛宴;皇姑沈阳天地17号街啤酒花园,将结合“世界杯”足球赛事的影响力,推出系列主题活动,尽享狂热快乐时光。
特点三:“ 惠及民生 优惠活动空前 ” 。
春季我市开展的惠民节会活动更是好事连连。如康平大辽圣市商业街举行的“春季农副产品展销会”,届时将展出近百种特色农副产品、春季土特产品及特色旅游纪念品等,完美呈现一个绿色健康无公害的生态有机康平。沈北新区七星海世界推出的“420门票秒杀”以及主题演艺活动;方特欢乐世界推出的“踏春季奇趣亲子游活动”,汇聚情趣亲子游活动品牌与卡通的完美呈现,打造一个快乐祥和的“熊出没亲子月”;皇姑区舍利塔碑林公园推出的“留住暖春”万人公益游活动,结合各个年龄段摄影发烧友,针对摄影主题“踏青”,开展皇姑区万人公益游活动。
另外,沈阳经济区多城市联合推出的旅游惠民政策,意外的惠民惊喜,将会使您获得更多的幸福感和获得感。
此次惠民活动,是沈阳市旅游委员会面向沈阳、鞍山、抚顺、本溪、营口、阜新、辽阳、铁岭、北京市16—70周岁市民免费发放“京辽旅游一卡通”惠民套票,持套票可免费畅游本溪水洞风景名胜区、鞍山千山风景区、锦州世博园、秦皇岛渔岛海洋温泉景区、沈阳怪坡风景区、沈阳北陵公园、辽阳一水云天温泉景区等46个知名旅游景区,门票价值近3000元,还可享受领红包、看看赚、零元购、兑手机、奖游团、抢门票、送保障、享特惠等福利。在沈阳怪坡国际滑雪场、沈阳花溪地温泉生态乐园、沈阳仟睿达冰雪乐园、沈阳华灯城北方灯会、辽阳一水云天温泉景区、本溪康溪理疗温泉度假区、鞍山御汤泉旅游度假区、鞍山绿中海水上乐园 开展惠民旅游特价补贴活动。全面贯彻落实了京沈对口合作交流会议工作部署和沈阳经济区城市书记市长联席会议指示要求,实现了充分整合资源、深化区域合作的预期目标,对有效落实惠民旅游工程、拉动市民旅游消费、服务企业营商环境、推动市场繁荣发展起到了重大的推动作用,让旅游企业,特别是沈阳、鞍山、抚顺、本溪、营口、阜新、辽阳、铁岭及北京市民游客,得到了更多的幸福感和获得感。
总之,今年多彩的春季游活动,定会让您大开眼界、一饱眼福、流连忘返。多元化的文化艺术季、闲情逸致的关东风情游、健康无限的亲子互动游乐月 、狂欢的方特美食节,福利多多的惠民政策等,将会与您携手共享幸福沈阳这个溢彩绽放的魅力春天。
我的新闻发布到此结束。最后,借此机会,感谢多年来新闻媒体朋友们,对沈阳旅游事业的大力支持!
谢谢大家!













