我叫马克西姆,目前是达索系统公司波士顿3D EXPRESS实验室的实习生。我是来自法国的工程本科学生,我学习的是航空专业。我渴望设计飞机,因此在过去四年的工科学校里,我一直致力于磨练我的CAD技能。
在SOLIDWORKS和CATIA解决方案方面我是有经验的,但是我现在把时间用在SOLIDWORKS xDesign上,设计酷的东西或者在实验室学习如何使用数字制造飞机。凭借所有这些知识,我将能够增强我的创造性可视化和工程技能,这对于像我这样想建造未来飞机的人来说至关重要!
在谈论SOLIDWORKS xDesign之前,让我分享一下我对3d体验平台的感受。刚开始的时候,我简直被其中过多的选项、工具和选择淹没了。的确,第一眼看到这个平台提供的巨大可能性,会让人头晕目眩,但事实是,你很快就习惯了这个平台。每个功能/应用程序都经过了巧妙的分类,掌握这些设置不需要太多时间。
现在更多关于SOLIDWORKS xDesign, 在使用它之前,我对使用在线的CAD工具感到担忧,甚至持怀疑态度。 我非常精通CATIA和SOLIDWORKS,我想其他软件怎么能有所不同或更好。在第一周,我开始意识到该工具具有清新和易于使用的工作空间。 几乎没有花多少时间,我就感觉完全应用自如了,它几乎拥有了我需要的所有功能。
使用SOLIDWORKS xDesign,我可以实时与同事协作。 要共享我的文件,我所要做的就是将我的工作保存在一个协作空间中,这样所有受邀的人都可以通过点击按钮查看我的作品。 没有繁重的*载下**,也没有繁琐的文件传输。,这是自然而然的无意识的。
因为SOLIDWORKS xDesign是在线的,所以我也有可能在家工作,即使我没有一台强大的计算机(就像其他CAD软件一样)。所以我有可能一边看世界杯足球赛一边享受起草新的东西的快感。
这些图标使用起来非常简单,尤其是对于SOLIDWORKS用户。作为SOLIDWORKS用户,您将立即识别相似的图标(草图、智能尺寸、拉伸等等)。这些特征以巧妙的方式组织在一起,给用户提供了足够的视觉工作空间,可以轻而易举的找到相关的功能,例如,拉伸凸台/拉伸切除被放在一起,对于旋转凸台和旋转切除也是如此。这种分组使得用户体验非常的棒。
与许多其他的CAD工具一样,创作从草图开始。绘制完创建的草图后,可以使用拉伸凸台,这是最容易使用的功能之一。SOLIDWORKS xDesign提供了不同的工具和方法来实现所需的几何形状——通过给定距离、完全贯穿、拉伸直到表面等等,但最酷的是它都具有视觉响应。自动预览有助于您选择构建几何图形的确切方式,这是基于意图的参数化建模的基础。

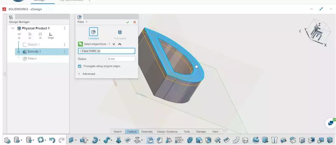
另一个重要的和非常常用的特征是圆角特征。你只需要知道如何使用鼠标!撇开笑话不谈,实际上你只需要知道你的圆角的大小和你想要圆角的边或面。在这里,xDesign再次为您提供了实时自动预览,这很有用,因为有时您需要在提交之前看到结果,并做出适合您的美学或功能的决定(如果您希望圆角更大,或者将一些曲面添加到圆角特征等)。

最后,我会说SOLIDWORKS xDesign正是您所需要的,它可以帮助您完成项目,而不会太笨重或太缓慢。 如果我不得不用两个词来描述SOLIDWORKS xDesign,我会说:快速而且高效!