近日,家长的朋友圈爆出南海外国语学校2019招生信息,其中包含了小升初的重要信息,对比上年有这些变化:
明年计划招收初一新生600人!对比2018年大减200人,想报读南外孩子的竞争将更加激烈!
报名无户籍、学籍限制。应届2019年小学六年级毕业生均可报名。
即日起即接受现场报名。携带相关资料(见下文)在工作时间可到南外招生办进行报名,网上报名暂时未开通。

南海外国语学校
↓先来看看完整的招生简章↓
南海外国语学校2019年招生简章
一、办学情况
南海外国语学校创办于2014年9月,是一所九年一贯制民办实验学校。学校位于广州、顺德、南海、禅城的中心位置——南海区三山新城。学校占地面积近300亩。学校现有在校学生近5000人,教师近400人,外籍教师30人。男女教师1:1配备,师资力量雄厚。
学校坚持“让每一个孩子幸福成长”的办学理念,秉承“敏行日新,修己安人”的校训,全面推行“新六艺教育”校长由全国领航校长、特级教师、中学政治正高级教师黄新古担任。
新六艺教育以六个一工程、新六艺课程、智慧课堂为三大基石,旨在全面提升学生的综合素质, 让每一个孩子享有公平而有质量的教育。学校举办六大节日,建构新六艺课程, 开设了50多门选修课、30 多种器乐课,每天一节体育课,人人选修一门第二外语。学校开设国际课程实验班,使学生不出国门就能享受最好的国际教育。学校致力打造智慧课堂,推行小班化教学, 使教师更具智慧地教,学生充满智慧地学。
开办短短四年,学校在数学、英语、信息学、创客等各项竞赛中均取得了卓著的成绩。连续三年,学校在全国奥英竞赛中,所有参赛学生全部获得全国一等奖的好成绩;多名同学荣获信息学竞赛佛山市初中组第一名。学校两届中考成绩斐然,涌现出五位佛山市中考最高分屏蔽考生,成为广佛标杆外国语学校。
二、招生计划
初中一年级招收新生600人
三、招生对象
符合以下条件的身体健康、成绩优良的适龄学生、不受户籍限制。
入读初中一年级:2019年6月毕业的小学六年级学生。
四、报名方法
1. 现场报名:
请带学生户口簿复印件一份(首页和学生页复印在同一张A4纸上)、学生近期小一寸彩色照片2张到南海外国语学校招生办公室报名。(注:招生办上班时间:星期一至星期五上午8:30—12:00、下午2:30—5:30、星期六日上午8:00—下午5:00)
2. 网上报名:
登录学校网站报名系统报名(南海外国语学校官网http://www.nhfls.com)
注意:目前官网尚未开放报名通道,可稍等,或者直接到学校进行现场报名。
学校地址:佛山市南海区三山新城魁奇路东延线南海外国语学校招生办(佛罗伦萨小镇南100米)
报读热线: 0757-81283333、81276077
学校网址:http://www.nhfls.com
附:南海外国语学校收费标准(2018年)
教育成本费:18500元/学期(含教材费);
住宿费:1500元/学期
看完新鲜热辣的招生简章,还有很多家长问老师,南外值得报读吗?今天老师就跟大家解读一下南外吧!
南外中考成绩
2018年中考,五百多位考生68位进入南海区前600名,690分以上13人,680以上45人。
王钰瑶、李宇诗、李睿3位同学成为2018年中考佛山市最高分屏蔽考生(总分全市前20名)。

南外班级分配
南海外国语学校2018年初一招生800人(共19个班:4个励志班、3个创新班、12个普通班),而2019年只招收600位初一新生,老师预计2019届初一会设15-16个班级,每种班型都至少减少一个班。
南海外国语学校有三种固定的班型:励志班、创新班、普通班;而国际课程实验班是实行走读制,也就是说这个班不是固定的。那么这些班级有什么区别呢?
励志班
励志班其实就是南外重点班,南外励志班应该算是全佛山最受关注的一个班级之一,是南外近几年出成绩的班级。
特点①:尖子生聚集;特点②:提供高额奖学金(或1-3年免学费)。而能否进入励志班主要是由孩子的小学成绩、面谈成绩等多个因素决定。
创新班
创新班也就是南外的次重点班。从南外现初一第一次月考情况来看,创新班前15名有机会排进年级前150名,也就是说,创新班大概有15-20人左右可以跟励志班的学生一较高下。
普通班
而被南外顺利录取却未能进入励志班和创新班的孩子将会平均分配在普通班。
国际课程实验班
国际课程实验班是学习国外课程的班级。采用的教材是剑桥原版英语、数学、科学(生物、物理、化学);特色实践课有烘焙、英式篮球;学术英语衔接课有词汇语法;
实行走读制,所以上课时间为周五下午最后一节、晚上和周六早行时间上课;同时国际课程实验班的费用需要在原来的基础上每年多加4万元(即学费约5-6万元)。
南外环境

电教课室

南外宿舍:男生6人间 女生8人间

南外饭堂

南外课室

南外足球场
南外面谈招生流程(2018)
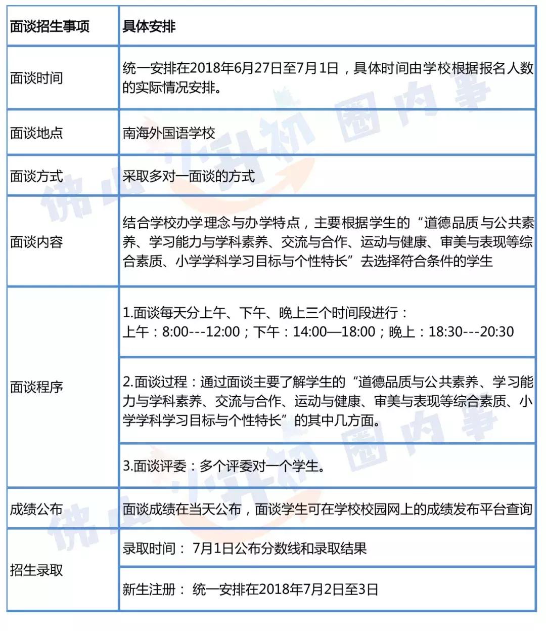
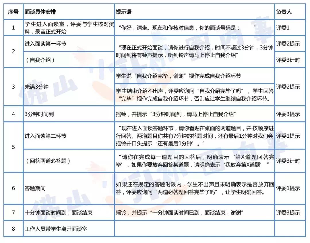
目前,南外只公布了招生简章,有兴趣报读南外的家长和孩子不妨根据先2018年的面谈要求提早进行备考哦!
南海外国语学校根据学校办学特色和要求,参考学生提供的反映学生综合素质发展情况的《小学生成长记录报告册》,以面谈成绩作为招生依据。

南外2018年面谈招生时间轴

南外2018年面谈流程
老师分析
这份南外曝光的2019招生简章,最突出的变化就是减招200人。南外是居于“佛山三大名校”以外,面对2019年黄石(将搬迁到大沥新校区)的大规模扩招,一定程度上会影响到南外的招生,报名人数或者会减少,减招是学校战略上部署。
另一方面一方面是面对更加激烈的各校成绩竞争,对于南外来说要筛掉更多的孩子,留下更优秀的学生。所以明年小升初南外面谈的成绩也会水涨船高。
①目前南外官网尚未开放报名通道,请稍候,或者直接到校现场报名。
②根据往年情况,今年南外或在微信首先开放报名通道,家长们可以先关注学校的官方微信:佛山市南海外国语学校(fls_nanhai)。我们有最新消息会第一时间告诉大家哦~