夏季沈城,别有洞天。阳光热烈,却总有凉风习习。

在清风满韵中,领略盛京风采;于晓风拂面时,感受身心惬意。来沈阳避暑吧!

记者6月16日获悉,由沈阳市文化旅游和广播电视局联合沈阳各区县(市)共同举办的2020沈阳夏季游活动现已全面开启。

沈阳市在做好“外防输入、内防反弹”新冠疫情防控工作基础上,推出了十条清凉之旅线路,诚邀广大游客游览百个景区(景点),参与“畅玩燃烧激情”“鲜花缤纷夏日”“艺术点亮生活”“美味食不可挡”四大板块、百项夏季游活动。据介绍,活动将从现在持续到8月。
闲庭漫步“一河两岸”游:
浑河西峡谷生态公园-和平杯世界足球公园-长白岛森林公园-郎朗钢琴广场-罗士圈生态公园-长白岛体育公园-沈水湾公园-李铁足球公园-奥林匹克生态公园-五里河公园-浑河森林公园
2.青山不老森林氧吧游:
马耳山-北陵公园-东陵公园-棋盘山风景区-沈阳森林动物园-沈阳世博园-国家森林公园-怪坡风景区-五龙山-巴尔虎山
3.湖光山色水滨纳凉游:
鸟岛-卧龙湖-丁香湖-沈水湾公园-仙子湖-珍珠湖-浑河滨水慢道-蒲河生态廊道-舍利塔滩地公园 -蒲河国家湿地公园-财湖风景区-辽河湾湿地公园
4.灯火阑珊浪漫夜色游:
浑河晚渡-盛京大剧院-云飏阁艺术季-沈阳K11购物艺术中心-沈阳印记-鼎泰茶社--中街-太原街-中山路欧风街-塔湾兴顺夜市-彩塔夜市-西塔朝鲜族风情街-和平八经咖啡小巷-方特仲夏狂欢夜-公益电影放映(青年公园、秦开广场、民悦广场、小南教堂、中山公园、八一公园、云飏阁广场、大东广场、黎明广场、北塔公园、歌德书店、K11购物中心)
5.惊鸿一瞥时尚打卡游:
盛京龙柳-东塔桥--莫子山荧光跑道-浑南中央公园音乐喷泉-蒲河绿廊-科俭公园绿皮火车-奉天工场美术馆-康莱德酒店88层-玖伍文化城电影公元-稻梦空间--八卦街
6.学而时习乐读避暑游:
省博物馆-省图书馆-省科技馆-市图书馆-市少年儿童图书馆-大东区少年儿童图书馆-市科学宫-玖伍文化城-辽宁农业博物馆-西西弗书店(中街恒隆广场店)-北方图书城新生活广场店-歌德书店
7.映日荷花别样盛京游:
仙子湖-世博园-北陵公园-东陵公园-万柳塘公园-劳动公园-荷花湖-细河U谷-中央公园九岛湖-辽河七星湖景区
8.邂逅拾光历史穿越游:
辽宁古生物博物馆-新乐遗址-郑家洼子青铜短剑墓陈列馆-汗王宫遗址-沈阳故宫-张氏帅府-“九•一八”历史博物馆-*共中**满洲省委旧址纪念馆-二战盟军战俘营旧址陈列馆-沈阳审判日本战犯法庭旧址陈列馆-中国工业博物馆-华晨宝马铁西工厂 -沈飞航空博览园
9.食不可挡美味品鉴游:
鹿鸣春-宝发园-八大碗-老边饺子-李连贵熏肉大饼-马家烧麦-协顺园回头-杨家吊炉饼-老四季抻面-西塔大冷面
10.别有洞天民宿生态游:
沈阳十里芳华民宿-乡驻民宿-爱新觉罗皇家博物院-康平县展望庄园-康平县祺州客栈-康平县为雅都市庄园-新民蒲河新村
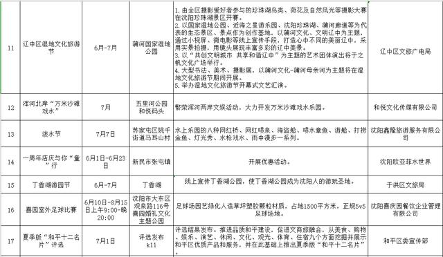
附:《“福运沈阳 清凉一夏”2020沈阳夏季游活动汇总表》(11幅图片,按标题序号排列)。











温馨提示:
1.以上活动和线路点位开放及活动时间随新冠疫情防控要求可能调整,请拟参加活动的市民、游客出行前做好相关确认。
2.参与活动请按新冠疫情防控要求做好自我防护。
3.文明出游,快乐出行。
记者 : 金晓玲