恒大集团不管后续怎样,都在中国房地产的发展史上都留下了浓墨重彩的一笔。
在给网友的印象中,至少有四个记忆点。这四个记忆点,同时,也让它的同行难以超越。
1、聘请了素有中国“最贵”经济学家的任泽平把脉房地产发展趋势。年薪1500万,在恒大工作四年左右。
2、聘请了年薪“最高”的地产总裁,恒大夏海钧十年赚走15.69亿元,平均年薪1.57亿,这一笔收入还不算前期跟投项目所获得的收益。据传夏海钧的主要工作就是为恒大集团借钱、借更多的钱。
3、欠了房企中“最多”的债,2020年总负债1.95万亿元。

4、保交楼数量“最多”的房企,据网传的恒大内部求救信显示,229个城市,已售未交房数量61.7万套。

随着恒大集团一纸公告,早有去意的中国年薪最高的地产总裁恒大夏海钧终于顺利脱身了。
今年3月22日,恒大物业曾经发布过一个公告声称,在审核财报的过程中:
发现134亿元的存款,为第三方提供的质押保证金,已被银行强制执行。
自此,本就处于风口浪尖的恒大集团再一次引起了大众的关注。恒大物业134亿元存款居然能凭空“消失”。别说134亿,就是134万在银行凭空消失,就是一件大新闻。
于是乎,恒大开始自查。
经过整整4个月的调查,结果出来了。
134亿“消失”的存款,并没有去其它地方,而是流向了恒大集团。根据独立调查委员会初步调查结果:
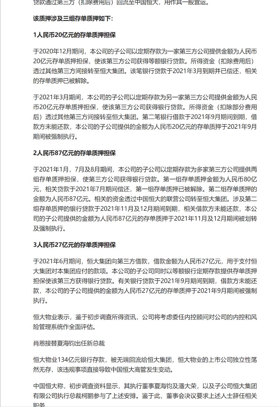
恒大物业质押相关的*款贷**通过第三方(扣除费用后)回流至中国恒大,用作其一般营运。
恒大物业134亿元存款去向如下:

将恒大物业134亿元存款流向恒大集团的人肯定能量不小。从恒大的公告来看,证明了这一点,该事件涉及三人。他们分别是:
恒大执行董事夏海钧及潘*荣大**,
恒大集团有限公司执行总裁柯鹏。
从恒大公告来看,这134亿资金的处理没有恒大老板许家印的参与。看来,许老板是一个肯放权、能放权的人,这么大的金额,自己居然不知情。

看来,这是“放权的好处”。建议其它什来老板也学一学,关键时刻能发挥重要的作用。
中国恒大在公告中表示,其正与恒大物业商讨偿还上述质押所涉及款项的方案,主要透过转让资产予恒大物业抵消相关款项等。
“任何时候都不能贱卖公司资产”的许家印这一次可能需要调整一下思路。毕竟,手心手背都是肉。低价转让恒大集团的资产到恒大物业手里,也还是可以考虑的。
明眼人一看,这一重大资产腾挪还算一个高招,一个经过深思熟虑之后的高招。这让许家印和夏海钧都轻松了不少。对许家印来说,资产又有了新的腾挪空间,对于夏海钧业说,可以全身而退了。尽管是以责令辞职的方式离开,不算太体面。但是,在恒大风雨飘摇之际,能这么离开,已经算是最好的安排。