时间飞逝,转眼间暑假已经过半啦!小朋友们假期都玩得很开心吧?现在是在去电影院看《外太空的莫扎特》,还是去水上乐园激流勇进中呢? 一起看看同学们都是怎么过暑假的吧!
悠悠:老师说,我们可以跟着课本去旅游。之前我们在语文课本的二年级下册学习了《晓出净慈寺送林子方》,五年级上册还学习了《枫桥夜泊》,便很想苏杭游玩。暑假,我们全家来到苏州,去苏州园林打了卡,还参观了不少有深厚文化底蕴的古镇、书店以及博物馆,真是收获满满!


小亮:从小,我就十分崇拜军人叔叔。今年暑假,妈妈帮我报了军事夏令营,进行为期7天的封闭管理,我们坐大巴车去到营地,团队过河、千斤顶、谁是杀手、环环相套、木人梯,玩了很多游戏。回到家,我不仅变黑变壮了,更在心里埋下了一颗理想的种子。


笑笑:暑假,学校组织了“摆地摊义卖”体验活动。我和同学们学着网络上主播带货的方式,讲解、吆喝,我售卖的主要是泡泡机、发光发箍和消暑神器——小风扇,别看它们小,还挺抢手的呢!我们有的同学为了卖出商品,使出了浑身解数,还为路过的顾客表演舞蹈节目呢!
这样的活动挺锻炼人,刚开始和别人沟通时,我有些不好意思开口。适应了几天后,我现在已经能针对不同的顾客,用不同的方式去介绍商品了,成交率也提高了不少!


丹宁:我的兴趣爱好十分广泛。每年暑假我都“泡”在各种兴趣班,像是画画课、跳舞课我都有上,除了不落下课业外,今年我还迷上了服装设计,便缠着爸爸给我报了少年宫办的服装设计社团。我能预想到自己整个暑假都沉浸在服装设计的乐趣中的快乐了!正好我平时就比较喜欢画画,在假期能够来学校参加服装设计社团,既满足了自己的爱好,还可以学到不少东西,真是一举两得。

哇!原来同学们的暑假生活都这么丰富而充实!不论是何种形式的玩乐,相信你肯定收到过家长下达的,玩乐结束后写一篇作文的“作业”吧?那么怎么写呢?看看小编为你们整理的小贴士吧!
调动多感官观察
在同学们出门旅游、参加足球比赛或是广场练摊等活动时,如何描写和形容才能写出我们眼中的“缤纷世界”呢?是不是无从下笔,不知道如何描述?其实我们可以调动自己的多种感官,细致观察,结合自己的感受,将体验和场景进行具体描述。详细的技法讲解在《教材帮·小学同步作文》三年级上册第五单元就有详细的讲解:




看来,想把事物和场景写具体,不仅要调动多个感官,仔细观察,还要运用语言、动作、神态等多方位的描写,把细节写具体,你学会了吗?
围绕一个意思写
描写一个地方的美景,同学们需要词不离句,句不离段,段不离意,围绕一个意思写,把笔下的内容写具体、写全面。详细的技法讲解在《教材帮·小学同步作文》三年级上册第六单元就有详细的讲解:
小学同步作文阅读训练
¥31
购买

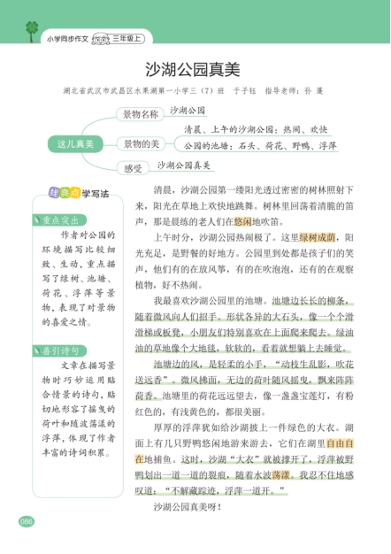
《教材帮·小学同步作文》三年级上册第六单元技法后还有作文示范,给小朋友们欣赏一篇优秀范文做示例吧:

这篇优秀习作围绕“沙湖公园”这个写作中心,展开了具体、全方位而生动的描写,向我们展示了一幅公园的美景图,同学们学会这个写法了吗?
另外,《教材帮·小学同步作文》三年级上册第八单元的习作主题就是“那次玩得真高兴”,书中有具体详尽的思维导图,可以帮没有思路、不知道写什么的同学发散思维,给予灵感:

不知道怎么写自己游玩经历的同学们,可以试试这本《教材帮·小学同步作文》噢,趁着暑假悄悄学习,开学惊艳你的小伙伴哦!