
自从10月11日梅汕高铁正式通车后
梅州正式结束不通高铁的历史
广州到梅州的时间从6小时缩短到3.5个小时
如今才开通一个月不够
又有好消息传来!
在不久的将来
从广州坐高铁出发到梅州
只需1.5小时!
缩减了快一半时间
以后广州人去梅州探亲觅食就更方便了!

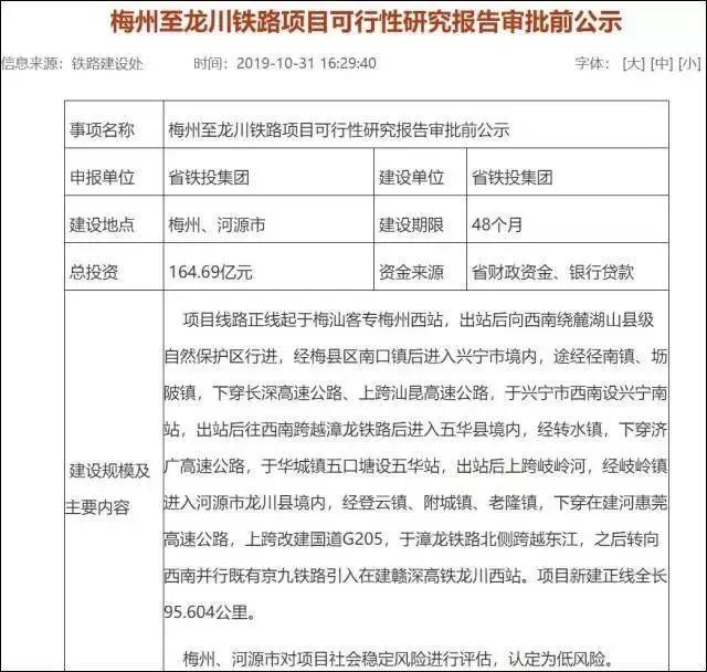
10月31日下午,广东省发改委网站发布《梅州至龙川铁路项目可行性研究报告审批前公示》。根据该公示,梅州至龙川铁路起于梅汕客专梅州西站,引入赣深高铁龙川西站。

广东省发改委官网截图
这意味着
若梅龙铁路获批并建成通车后
将与赣深高铁衔接
未来从梅州坐高铁
有望1小时到惠州
1.5小时到广州
2小时内到深圳

梅龙铁路连接梅汕客专和赣深高铁

根据省发改委的公示,新建梅州至龙川铁路项目位于广东省东部,线路自梅汕客专梅州西站引出,沿途经过梅州市梅县区、兴宁市、五华县和河源市龙川县,终至赣深高铁龙川西站,大致呈东西走向。

图源广东省铁路建设投资集团有限公司官网
新建正线全长约96km,桥隧比约80%,为客运专线,设计速度350km/h,运行动车组列车。总投资164.69亿元,建设期限为48个月。


广东省铁投集团《新建梅州至龙川铁路项目环境影响报告书(征求意见稿)》部分截图
赣深高铁预计2021年通车

随着10月11日梅州至潮汕铁路正式通车
广东全省仅河源市未通高快速铁路
但据媒体报道,随着赣深高铁通车
广东每个市都将通上高铁!
那么这条赣深高铁现在的建设进度如何?
何时才能通车?我们一起来看看!

图源:南方+
10月17日,惠州市发改局在回应网友时透露,赣深高铁惠州段已进入全面施工阶段,惠州北站也同步建设。目前,该项目正按计划顺利推进,计划2021年6月项目全线(含站房)建成通车。

图源:广州日报全媒体记者陈忧子
赣深高铁正线全长436.37公里,线路贯穿江西、广东两省的赣州、河源、惠州、东莞、深圳5市。列车设计行驶速度为350公里/小时,规划运输能力为5000万人/年。

图源:广州日报全媒体记者黎旭阳
Wow,赣深高铁一通车
不仅广东将实现市市通高铁!
以后广州人去梅州时间大大节省一半
如果说现在要周末来回才够时间玩
那么以后广州到梅州1天来回完全不是问题!

那么,对于梅州这个世界“客”都
你又了解多少?
今天就跟着萌萌哒一起探寻一下吧
世界“客都”,来一次就会爱上
梅州,坐落于广东省东北部
地处闽粤赣三省交界处
它是国家历史文化名城
也是全国重点侨乡之一
旅居海外的华人华侨达700多万
它还是是港澳台同胞重要祖籍地之一
台湾500万客家人中,有180万祖籍梅州
被誉为“世界客都”

此外,它还享有20多个荣誉称号
▼
中国十大休闲城市
中国最具安全感城市
中国足球之乡
中国自驾游最佳目的地
中国民间艺术之乡
全国文明县城
全国卫生城市
广东首个宜居城乡示范城市
......

图源梅州日报
呼吸最新鲜的空气
体验难得的慢生活山清水秀
环境宜人形容的就是梅州~
这是一座值得你细细品味的慢城
来一次,就会爱上它!

人杰地灵的低调小城
如果不说,你肯定不知道
低调的梅州有多人杰地灵

这里诞生过545位将军、
25位院士、225位大学校长
中国十大元帅之一的*剑英叶**
戎马一生魂归故里,他是梅州人的骄傲~

此外,亚洲球王李惠堂、丘逢甲、
外交家黄遵宪祖居于此,
张国荣、黎明、罗大佑、彭于晏
都是祖籍梅州!

梅州,是中国旅游强县

via梅县发布
梅州,是中国金柚之乡

via张云花
梅州,是足球之乡

via中甲联赛
梅州,是中国民间艺术之乡

via 车神
梅州,是全国绿化模范县

via叶海威
下辖2个市辖区5个县
代管1个县级市,各具特色
正在飞速发展着自己的经济
▼
梅江区:梅州市政治、经济、文化、交通中心,也是梅州市的“首善之区”。
梅县区:有“中国旅游强县(区/市)”、“中国民间艺术(山歌艺术)之乡”的美誉。
兴宁市:素有“华侨之乡、文化之乡、足球之乡”之美誉。
平远县:文化旅游资源丰富,入选了“中国最佳文化休闲旅游县”,有国家3A旅游景区“中国丹霞地貌盆景”五指石;有“世界第一天然大佛”南台山等。
蕉岭县:是客家民系聚居的地方,是广东的重点台乡之一;是“全国绿化模范县”、广东省文化先进县、体育先进县、全国首批文明县城。

大埔县:有“华侨之乡、文化之乡、陶瓷之乡、名茶之乡”之誉,被认定为中央苏区县。
丰顺县:人文厚重,客潮相融。是中国温泉之城、中国长寿之乡、中国金融生态县、中央苏区县、国家可持续发展实验区、广东电声之都。
五华县:五华是农业大县;且民间艺术斑斓,文化底蕴深厚,品种较多。有木偶戏、采茶戏、竹马舞、春牛舞、花朝戏等。
数不尽的美景,让人流连忘返
这里的美景,走也走不完
仿佛要在这里常驻才能
看尽“梅州十八景”的美丽
来梅州,一定要看看“客家围屋”
围地而建,群居而住
一砖一瓦,都散发浓浓的客家风情

游一游“蕉岭长潭旅游区”
一川绿水,碧波荡漾,两岸青山
有“形似巫峡,景似漓江”之称
宛如人间仙境

玩一玩“广东第一高空栈道”五指石天道
一条悬空的栈道横亘于悬崖峭壁上
最高处离地面达200米
号称“广东第一高空栈道”
你敢不敢来走一走?

而景区内树木葱茏、奇石林立、悬崖栈道
汇聚了“丹霞地貌、森林生态、人文古迹”景观
行走其上,犹若置身山海之间
远眺可观粤闽赣三省的旖旎风光
近处则可见惟妙惟肖的孔子像、老子像等
令人流连忘返!

逛一逛有千年历史的“松口古镇”
这里是客家先民南迁的始居地之一
也是“中国历史文化名街”
*物文**古迹天然风景比比皆是
仿佛千年前的盛况就在眼前重演

走一走“桥溪古韵”
村内客家民居建筑,依山傍水,错落有致
整个村落内小桥、溪水、古树、民居
构成一幅秀丽客家山村的田园风光
被评为“广东省十大最美古村落”等荣誉称号

品一品“雁南飞茶田景区”
原生态的客家歌舞表演、茶艺表演
你都可以欣赏到!
在这里享受慢生活,品尝特色客家美食

可以的话
再逛一下“梅城老街”

看一下“汉剧”

在梅州,感受独特的客家文化
感受一点一滴的客家调调

客家美食,闻名天下
除了好玩,梅州还很多美食
不同于粤菜或闽菜系
客家菜,偏重“肥、咸、熟”
口味十分独特不仅客家人喜欢吃
连许多远道而来的人都一试难忘~

但在梅州人心里,不管是山珍还是海味
都比不过家乡的客家好味
据说在外打拼的梅州人
一年,总有那么365天想家
有50%是想念家乡的人
剩下的50%全装着家乡的
▼
腌粉 腌面 钵粄 味酵粄 盐焗鸡 鸭爪 鸡翅 鸡爪 肉丸 酿豆腐 娘酒鸡 牛杂 雪花 咸煎饼 老鼠粄 肠粉 梅菜扣肉 牛奶炖蛋 捆粄 百侯薄饼 仙人粄 豆腐花 小汤圆 算盘子 笋粄 清明粄 萝卜粄 炒粉 炒面 炒田螺 炒花蟹 炒花甲 炸云吞 砂锅粥 清蒸鲶鱼 猪杂汤 三及第汤 咸菜牛肉汤 五华鱼生 平远脐橙 大埔金柚 客家娘酒 蒜蓉辣椒酱......

【各种“粄”】
除了糕、糍,潮汕的粿
客家还有各式各样的“粄”
作为客家的代表之一,梅州的粄也非常多
平远炒黄粄、大埔笋粄、发粄、味酵粄…
在街头小巷就能吃到!

【酿豆腐】
色香味齐全,成为客家菜的代表

【腌面】
梅州特色小吃,其他地方的都不正宗
腌面有一个特点要用猪油拌面
这味道才正宗

【及第汤】
吃腌面的一大标配就是及第汤
这也是梅州人的早餐一大标配

【梅菜扣肉】
用梅菜垫底,扣肉肥而不腻
一道菜闻名天下

【客家盐焗鸡】
色香味俱全!
色泽微黄,皮脆肉嫩,味香浓郁

【开锅肉丸+萝卜丸】
这是梅州的传统特色小吃
寓意全家团圆,热热闹闹过节

【大盆菜 】
客家大盆菜可以让你
一次性吃尽客家多样美食
想样样都尝下的妈友不妨试试哦

【炸肉丸】
肉丸被炸酥酥脆脆,咬上一口,满足~
再沾上酱料,这一盘都要被“搜刮”干净

【石扇鱼焖饭 】
鱼焖饭在于鱼血的重要性
会放入鱼血搅拌均匀,焖熟了香气十足

【白渡牛肉干】
富有客家风味的传统名牌食品
很多回乡探亲的海外乡亲
都会把其当为伴手礼

【松口企炉饼 】
企炉饼食材简单,制作纯天然
但却有独道的味道,吃之不忘

【畲江姜糖】
它的味道甜中带辣,姜味十足
可以帮助消化、刺激食欲,最爱来一颗!

【菊花糕】
“糜饭食会饱,菊花糕孬巧”
吃起来新鲜、清甜溢香,软脆无异味

【松源镇麦芽糖 】
甜甜酥酥的滋味,平时不可少的零嘴
一颗麦芽糖,能含上好久好久……

梅州美食还有很多很多
今天就先盘点到这了
其他就有待妈友们
自己慢慢去挖掘挖掘了……

梅州
一座富有青春和活力的客家文化名城
一个好玩好吃好山水的地方
今后广州出发只需1.5小时
妈友们期待吗?
本文由广州妈妈网(Gzmama_com)编辑整理,综合自广州日报、广州参考、南方+、广东潮生活V、深圳优生活
