
2019 CIHFC
在2019中国国际心力衰竭大会暨中国医师协会心力衰竭专业委员会第四届年会上,山东大学齐鲁医院 张运教授为我们带来了题为《ADAM17—糖尿病性心肌病干预的新靶点》的精彩报告,现将其精华内容整理如下。

研究背景
心力衰竭大敌当前
➤ 进入本世纪以来,急性心血管事件所致的死亡率已显著下降, 但慢性心力衰竭(HF)所致的死亡率仍居高不下
➤ 我国人群HF的发病率约为1%,估计罹患人数约为1300万,糖尿病性心肌病的发病率与日俱增
➤ 近年一系列旨在降低HF死亡率的新药临床试验均以失败而告终,亟需进行更深入的基础研究
中国心血管病报告,2017
心血管事件链的关键环节

心肌重构是指心肌细胞肥大、坏死或凋亡而细胞外基质过度增生所导致的心肌形态和功能的异常
心肌纤维化与间质性心脏病

心肌肌成纤维细胞的特点
➤ 正常心脏不存在肌成纤维细胞,在心肌损伤状态下,静止的成纤维细胞被激活而转变为肌成纤维细胞的表型
➤ 具有树突状细胞的突触,呈海星状,含有粗糙和合成功能活跃的内质网,有较强的游移和增殖能力
➤ 特异性表达α-平滑肌细胞肌动蛋白(α-SMA)和成纤维细胞激活蛋白(FAP)
➤ 纤连蛋白剪接变体(ED-A Fibronectin)、血清应答因子(SRF)、蛋白聚糖-4(syndecan-4)为肌成纤维细胞转型所必需
J Mol Cell Cardiol.2014; 70:9-18
J Cell Biol. 1998;142:873–81
促进肌成纤维细胞转型的因子

巨噬和肌成纤维细胞的分泌组

肌成纤维细胞转型的信号通路

ACEI和ARB的限制性
➤ ACE本身是激肽酶,ACEI抑制激肽酶,导致缓激肽增多,患者出现咳嗽、喉头水肿等副作用
➤ 2018年欧洲99万人10年的随访研究发现,ACEI用药者肺癌的发生率是ARB用药者的1.14倍,推测与靡酶致炎作用有关,新药诺心妥有类似忧虑
➤ 心肌组织中的AngI大部分通过靡酶转化为AngII,ACEI无法阻断此作用
➤ AngII与AT1R结合后可发生细胞内吞,继续发挥生物活性,ARB无法阻断胞内AngII
J Mol Cell Cardiol.2014, 66:167-76
Am J PhysiolCell Physiol. 2009, 297: C1318–29
ADAM17与RAS和心肌纤维化
➤ 解联蛋白和金属蛋白酶17(ADAM17)是最早发现的脱落酶,可裂解细胞膜表面的ACE2,脱落部分具ACE2酶活性
➤ 高糖刺激可增加ADAM17活性和ACE2脱落
➤ Ang II可激活ADAM17,裂解细胞膜上的ACE2使其胞外域脱落,形成RAS中的正反馈机制
➤ ADAM17与糖尿病心肌纤维化的关系尚无研究
J Mol Cell Cardiol.2014, 66:167-76
Am J PhysiolCell Physiol. 2009, 297: C1318–29
ADAM17的分子结构域

研究基础
ADAM17在RAS中的作用

ACE2-Ang-(1-7)在RAS中的作用

ACE2过表达改善糖尿病左室重构

ACE2过表达改善糖尿病左室重构

JACC编辑部评论
这项研究表明,对于预防或者治疗心血管疾病尤其是涉及RAS系统激活的疾病,升高心肌内ACE2的活性可能是一个有益的策略。人们已越来越清楚地认识到,尽管已有针对ACE或AT1受体的治疗措施,但 RAS的复杂性为我们提供了探索进一步改善患者预后新疗法的途径
J Am CollCardiol.2012;59:748-50, IF 16.503
Ang1-7和ACEI协同改善糖尿病左室纤维化

Ang 1-7改善糖尿病右室纤维化优于ACEI

研究内容
科学问题
➤ ADAM17已成为RAS新成员,但ADAM17激活和抑制对于糖尿病状态下RAS新老成员的影响及机制不明
➤ ADAM17激活和抑制对于糖尿病状态下成纤维细胞转分化的影响及机制不明
➤ ADAM17 激活和抑制对于糖尿病心肌纤维化的影响及机制不明
➤ ADAM17 抑制与RAS已知治疗靶点联合对于糖尿病心肌纤维化的影响及机制不明
总体研究思路

研究目标
➤ 在体外实验中明确ADAM17参与RAS网络调节的分子机制
➤ 在体内和体外实验中明确ADAM17基因干预对于糖尿病状态下心肌成纤维细胞转分化影响的分子机制
➤ 在体内实验中明确ADAM17基因干预对于糖尿病心肌纤维化的影响及其分子机制
➤ 在体内实验中明确ADAM-17 抑制与RAS已知治疗靶点联合对于糖尿病心肌纤维化的协同作用
研究内容
➤ ADAM17对高糖刺激下RAS成员的影响和机制
-
新生小鼠心肌成纤维细胞
-
低糖组、高渗对照组、高糖组、高糖+空载体组、高糖+ADAM17基因过表达组以及高糖+ADAM17基因沉默组
-
成纤维细胞和上清液Ang I、Ang II 和Ang 1-7水平;AT1R、AT2R、MasR、ADAM17、ACE、ACE2和糜酶的表达;ADAM17、ACE、ACE2和糜酶的活性
➤ ADAM17对糖尿病状态下成纤维细胞转分化的影响和机制研究
-
观察高糖刺激和ADAM17基因过表达和沉默状态下成纤维细胞向肌成纤维细胞转化的能力
-
测定ADAM17、CollagenI和III、ED-A Fibronectin、FAP、syndecan-4、TGFβ-1、P38、ROCK1、ROCK2、SRF、MMP2、 MMP9的基因和蛋白表达
-
测定ADAM17、ROCK1、ROCK2、MMP-2、MMP9的活性
➤ ADAM17对糖尿病心肌纤维化的影响和机制
-
构建糖尿病性心肌病小鼠模型,将携带ADAM17基因过表达和沉默载体的腺病毒感染小鼠以研究ADAM17在糖尿病纤维化中的作用
-
分别构建心肌和成纤维细胞特异性敲除小鼠,明确ADAM17在其中具体作用
-
检测心肌ADAM17、CollagenI和III、TGFβ-1、 FAP、ED-A Fibronectin、syndecan-4、MMP-2和-9基因和蛋白表达
-
测定心肌ADAM17、ACE2 、 MMP-2、MMP-9活性
➤ ADAM17抑制与RAS已知治疗靶点联合干预对糖尿病心肌纤维化的影响和机制
-
在糖尿病性心肌病大鼠模型开胸,将携带ADAM17基因沉默的慢病毒直接注射到心肌内和/或给予培哚普利、氯沙坦、依普利酮、Ang 1-7治疗
-
以小动物超声和Millar微导管测定大鼠左室重构和功能指标
-
测定血浆MCP-1、IL-1β、IL-6、IL-8、IL-10、TNF-α、VCAM-1水平
-
测定心肌纤维化指标CVF和PVCA/LA
-
检测心肌ADAM17、CollagenI和 III、TGFβ-1、ED-A Fibronectin、FAP、syndecan-4、MMP-2、MMP-9、ACE、ACE2、糜酶、AT1R、AT2R和MasR的表达
-
检测心肌Ang I、Ang II 和Ang 1-7水平
-
检测心肌ADAM17、MMP-2、MMP-9、ACE、ACE2和糜酶活性
研究进展
明确了ADAM17对RAS成员的影响及机制
➤ Ang 1-7和ACEI协同改善糖尿病左室纤维化
➤ Ang 1-7改善糖尿病右室纤维化优于ACEI
➤ ACEI下调糖尿病大鼠升高的血浆ADAM17活性
-
糖尿病大鼠血浆ADAM17和ACE2活性均较对照组显著升高
-
培哚普利显著降低糖尿病大鼠血浆ADAM17和ACE2活性
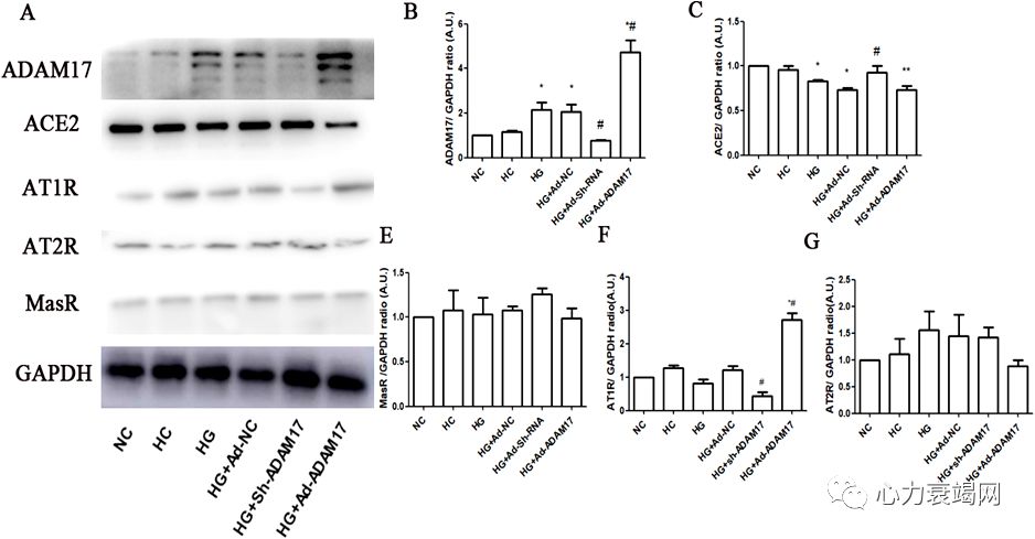
➤ ADAM17调控高糖刺激下心肌成纤维细胞ACE2活性
-
高糖状态下心肌成纤维细胞ADAM17活性增加,ACE2活性下降
-
ADAM17干扰上调ACE2活性,ADAM17过表达下调ACE2活性
➤ ADAM17调控高糖刺激下心肌成纤维细胞ACE2和 AT!R的表达
-
ADAM17下调高糖刺激下心肌成纤维细胞的ACE2表达,上调AT1R的表达, 对AT2R和MasR表达无影响
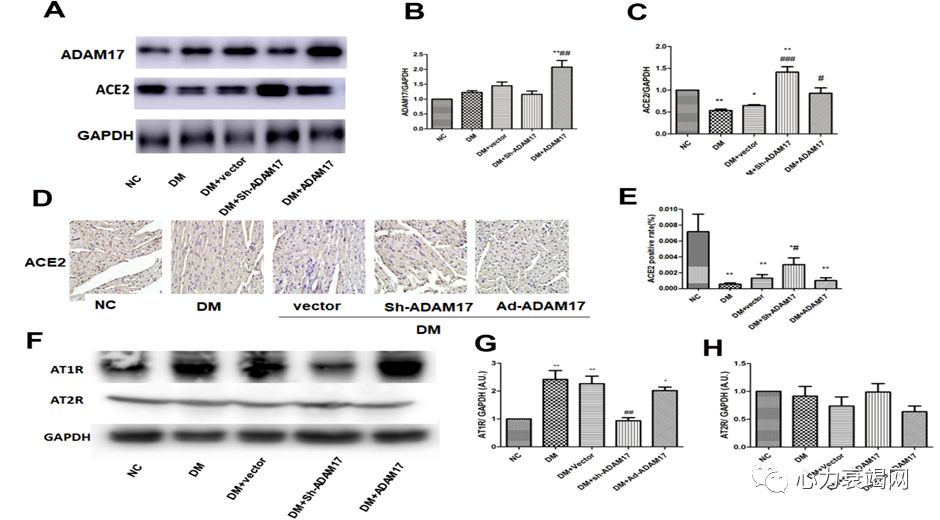
➤ ADAM17调控糖尿病小鼠ACE2和AT1R的表达
-
ADAM17下调糖尿病小鼠ACE2表达,上调AT1R表达,对AT2R无影响
阐明了ADAM17对糖尿病状态下肌成纤维细胞转分化的影响和机制
➤ Ang 1-7改善糖尿病肾脏纤维化

论文入选F1000

该研究第一次证实了Ang(1-7)对于STZ诱发的糖尿病性肾病的有益作用。本研究的一个重要发现是,对于糖尿病性肾病的治疗大剂量Ang(1-7)较缬沙坦更有效,这提示,对于糖尿病性肾病的治疗Ang(1-7)可能是比血管紧张素受体阻滞剂更强大的*器武**
ZhangK, et al. Kidney Int. 2015;87:359-69, IF 8.563
➤ ADAM17沉默有效抑制高糖刺激下肌成纤维细胞转分化

高糖刺激增加小鼠成纤维细胞向肌成纤维细胞转化的比例,ADAM17基因沉默显著降低这一比例
➤ ADAM17通过TGF-β1/Smad3通路调节糖尿病性心肌病小鼠肌成纤维细胞转分化

➤ ADAM17沉默下调MMP的表达和活性

揭示了ADAM17对糖尿病心肌纤维化的影响和机制
➤ ADAM17基因沉默改善糖尿病小鼠心肌纤维化

➤ ADAM17基因沉默改善糖尿病心肌病小鼠左室收缩和舒张功能

➤ 成功构建ADAM17心肌细胞特异性敲除小鼠并验证敲除效率

ADAM17心肌细胞特异敲除小鼠的敲除效率达到90%以上
➤ ADAM17通过下调糖尿病小鼠心肌ACE2含量和减少TFEB核转位而影响心功能
心肌特异敲除ADAM17改善糖尿病小鼠心功能

➤ 特异性敲除心肌ADAM17上调ACE2和TFEB

心肌敲除ADAM17上调糖尿病小鼠心肌ACE2和TFEB表达并引起TFEB核转位
➤ 特异性敲除心肌ADAM17上调心肌细胞自噬

➤ 成功构建ADAM17成纤维特异性敲除小鼠

成纤维细胞敲除ADAM17,小鼠脱毛且体重明显减轻
➤ 成纤维细胞特异性敲除ADAM17小鼠自发性脾脏免疫反应增强

成纤维细胞敲除ADAM17小鼠脾脏中性粒细胞、单核细胞、嗜酸性细胞比例升高,NKT细胞比例降低
➤ ADAM17成纤维细胞特异性敲除损害肠道屏障引发菌血症ØDKK3通过ADAM17-ACE2通路减轻心肌纤维化

成纤维细胞敲除ADAM17小鼠血清LPS、TNF-α、IL6、IL-1β、MCP-1表达水平升高,肠道屏障蛋白表达显著降低
➤ DKK3抑制心肌成纤维细胞ADAM17表达

➤ DKK3上调AngII刺激小鼠心肌ACE2/Ang(1-7)表达

➤ DKK3过表达抑制AngII刺激小鼠心肌纤维化

➤ DKK3上调AngII刺激小鼠心肌ACE2/Ang(1-7)表达

结 论
-
肌成纤维细胞的持续激活是导致糖尿病心肌重构和心力衰竭的重要机制
-
抑制心肌成纤维细胞向肌成纤维细胞的转型是预防心肌重构的关键策略
-
传统RAS药物治疗HF具有明显限制性,ACE2和Ang1-7对于改善心肌重构优于ACEI和ARB,且与ACEI有协同作用
-
ADAM17基因沉默可增强ACE2和Ang1-7的作用,有效抑制肌成纤维细胞的转型,有望成为干预糖尿病性心肌病的新靶点

张运教授
山东大学齐鲁医院
我国心血管病学领域的著名科学家,中国工程院院士,山东大学终身教授,现任山东大学副校长、医学院院长、教育部和卫生部重点实验室主任和齐鲁医院心内科主任,兼任国务院学位委员会学科评议组召集人、中华医学会超声医学分会主任委员、中华医学会心血管病学分会副主任委员、美欧等5种SCI杂志的国际编委以及国内20多个杂志的总编辑或编委。在超声心动图学、动脉粥样硬化、心力衰竭等领域中做了大量开拓性的研究工作,先后承担国家和省部级课题40 余项;在SCI 收录期刊发表论文420 余篇,主编和参编专著46 部;曾获国家自然科学二等奖、国家科技进步奖、何梁何利基金科学与技术进步奖、山东省科学技术最高奖、省部级自然科学和科技进步奖等50余项;是国家级突出贡献的中青年专家、全国“百千万人才工程”首批第一二层次入选者,在国内外学术界享有盛誉。

✦ 【2019CIHFC】高传玉教授:HFpEF诊断治疗新进展
✦ 【2019CIHFC】张抒扬教授:对精准心脏病学的理解
✦ 【2019CIHFC】田庄教授:转甲状腺素蛋白心肌淀粉样变性诊治新进展
✦ 【2019CIHFC】赵燕教授:急性心力衰竭的危险分层及预后分析
✦ 【2019CIHFC】王延风教授:肿瘤患者血栓风险评估及治疗进展
✦ 【2019CIHFC】黄燕教授:左心衰合并肺高血压诊治进展
