枣庄市第三中学

2023年,枣庄市第三中学两校区招收艺体专业生不超过105人(音乐不超过32人、美术不超过18人、体育不超过55人)。
考生须具有枣庄市户籍或正式学籍的初中毕业生;根据《枣庄市2023年普通高中学校艺体专业生招生工作实施方案》,我校田径、篮球、足球、舞蹈专业面向全市招生,器乐、声乐、美术专业面向中心城区招生,游泳专业面向市中区和市直初中学校招生。
报名时间:4月19日~20日上午8:00~12:00,下午13:00~18:00。
报名地点:枣庄市第三中学新城校区体育馆一楼(由公安局综合业务大楼对面大门进入)
测试时间:4月24日(具体时间见枣庄市教育局网站和枣庄市第三中学微信公众号)。
测试地点:游泳在枣庄市第三中学市中校区,其它项目在枣庄市第三中学新城校区。
成绩公布:4月25日在枣庄市第三中学微信公众号、市中校区北门、新城校区东门公布艺体专业生专业考试合格考生名单 。

识别下方二维码查看
枣庄市第三中学2023年艺体专业生招生简章


枣庄市第一中学

枣庄市第一中学2023年艺体专业生招生计划是:美术70人(书法2人 )、音乐30人{声乐8人,器乐8人,舞蹈类11人,模特空乘3人(各专业不少于1人)}、体育28人(男女篮球和男女田径)、足球7人(不含体育类28人)。体育类各队名额根据我校各队上一年竞赛成绩、升学情况以及报考考生专业成绩,结合我校专业队实际需要适当调配。
报名时间:4月19-20日。
报名地点:枣庄一中西校求真楼一楼。
报名办法:学生本人持户口本、学籍(号)及艺体特长生获奖证书原件及复印件现场办理。(现场采集信息并测量身高体重)
报名时考生需携带户口本、学籍号,填写信息采集表。
专业测试时间
体育类考生:4月24日上午7:30篮球到东校篮球馆、田径和足球到西校操场集合
美术类考生:4月24日上午7:30到西校办公楼前集合
书法类考生:4月24日上午7:30到西校一楼会议室集合
音乐类考生:4月24日上午7:30到西校六楼会议室集合
识别下方二维码查看
枣庄市第一中学2023年艺体专业生招生简章


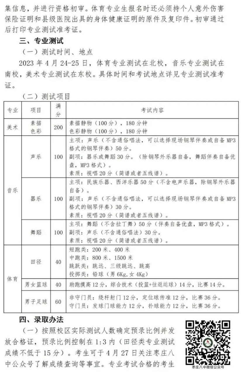
枣庄市第八中学





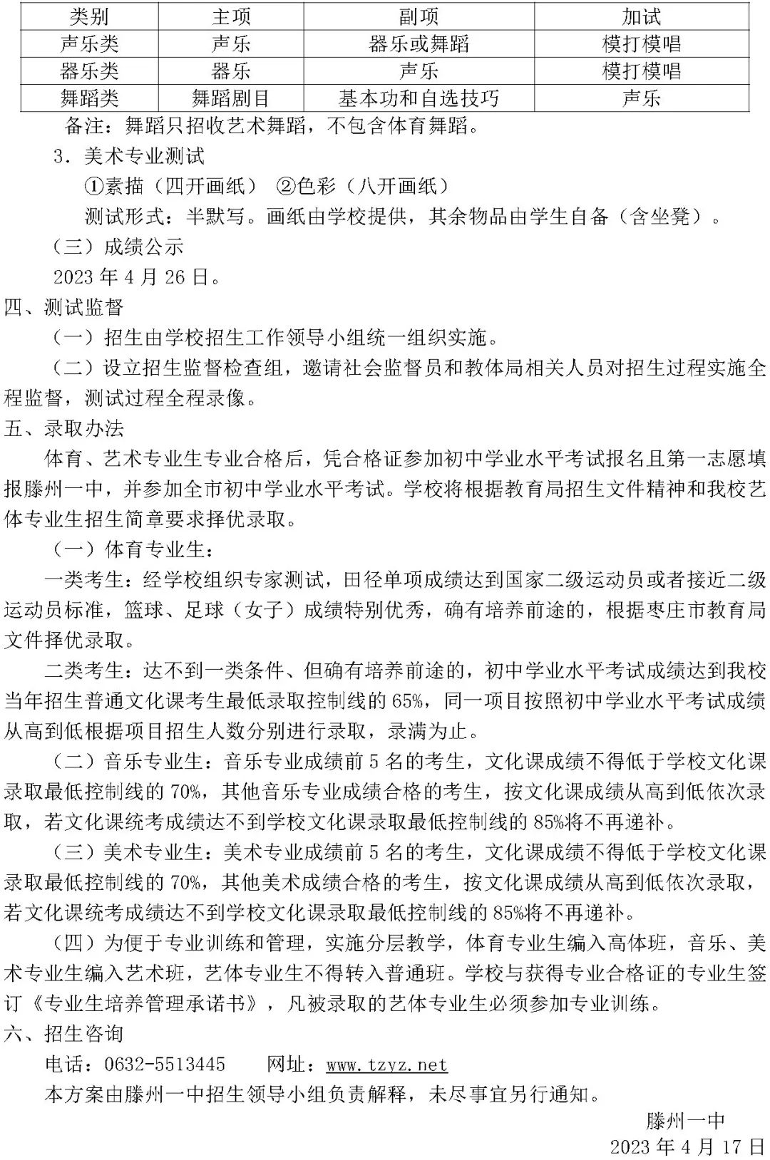
滕州一中


滕州二中新校
2023年艺体招生简章
滕州二中新校是艺体特长学校,艺体教育教学成绩优异。学校硬件设施配备齐全。有专门的画室、音乐房和舞蹈房;有高标准400M塑胶跑道,有正规的足球场,并配备宽敞的换衣间、训练间等10余间。学校拥有一支爱岗敬业、无私奉献的艺体教学团队,积累了一套科学高效、训练有素的教学方法。根据《枣庄市2023年普通高中学校艺体专业生招生工作实施方案》(枣教发【2023】9号文)精神,经市教育局批准,学校研究决定,今年继续招收艺体专业生,热诚欢迎艺体专业的优秀初中毕业生报考我校。
一、招生条件及项目:
1.考生须具有滕州市户籍或学籍,身体健康、思想品德优良的初中毕业生。
2.我校是全国足球特色学校,足球专业招枣庄市户籍或学籍考生。
3.体育专业招收田径、足球、健美操及体育舞蹈等项目;艺术专业招收声乐、器乐、舞蹈、绘画、书法等项目。
4.体育专业生考试前需上交县级(含县级)以上医院出具的身体健康证明(含心电图)和个人意外伤害保险证明。
二、招生计划:
美术:30人 (含书法) 音乐:10人 体育:52人(含足球12人)
三、报名方式 :
⒈ 线上报名。初中学校统一组织或考生单独网上报名。请扫描二维码或登录滕州二中新校官网http://tzezxx.tzjtzy.cn/或微信公众号“滕州二中新校”查看相关说明,扫描二维码登录信息。报名咨询电话:0632-8057258。
2.网上报名时间:2023年4 月 19 日0时— 4 月 20 日24时。
3.准考证领取:考生请于4月21日14:00—18:00到滕州二中新校大门口西侧领取准考证。
四、考试时间:
1.音乐考生安排: 4月 26日8:00在多媒体教室参加专业测试
|
招生项目 |
①声乐 ②器乐 ③舞蹈 |
备 注 |
|
考试内容 |
声乐、器乐类: 技能(分主项、副项)、 素质(含模唱、模打)。 |
1.主项声乐者,副项为器乐;主项器乐者,副项为声乐。 2.拉丁舞、摩登舞为体育舞蹈,不能报考音乐,否则成绩无效。 3.架子鼓、葫芦丝、巴乌、吉他、电吉他、电贝司、电子琴、口琴等,均不能作为主项或副项报考。 4.舞蹈类自备成品舞伴奏音乐(U盘)。除钢琴外,其它乐器自备。 5.不招收通俗唱法的学生。 |
|
舞蹈类: 成品舞、基本功和技巧、 素质(含模唱、模打)。 |
2.美术(书法)考生考试安排:4月 26日在育才楼参加专业测试
|
考生类别 |
考试内容 |
考试时间 |
|
美 术 生 |
素描静物(8k纸) |
8:30—11:00 |
|
色彩静物(8k纸) |
14:00— 16:30 |
|
|
书 法 |
临帖(楷、隶书任选一)、创作(书体、内容不限) |
8:30— 9:30 |
3.体育考生安排: 4月26日8:00点在二中新校体育场进行专项测试;健美操和体育舞蹈在老多媒体测试
|
测试项目 |
考 试 内 容 |
|
健 美 操 体育舞蹈 |
1.形体;2.专项素质组合:开合跳、后踢腿、前弓步,组合为各两个八拍;3.俯卧撑:男10个,女5个;4.素质测试:立定跳远。 |
|
田径 |
100m、200 m、 400 m、 800 m、1500 m、女子3000 m、男子5000 m、跳远、三级跳远、跨栏、跳高、铅球。 |
|
足球 |
①传准;②50m跑;③比赛;④铅球(男子5KG,女子4KG)。 |
五、专业合格证发放 :
根据考生专业成绩,各专业预录比例在1:3内发放测试合格证。
1.4月28日上午在滕州二中新校官网http://tzezxx.tzjtzy.cn/和微信公众号“滕州二中新校”公示合格名单,并在学校门口张贴合格名单。
2.以学校为单位于4月28日8:00至11:30领取专业合格证,地点:滕州二中新校大门口西侧。
电话: 0632-8057934 8057258
六、录取:
取得专业合格证的考生须参加枣庄市统一组织的文化课考试且第一志愿报考滕州二中新校,按以下办法录取:
1.音乐、美术(含书法)专业:考生专业成绩合格,按文化课成绩从高到低录取。专业生录取分数线不低于我校最低录取控制线的75%,达不到最低控制线不予录取。
2.体育专业:
破格生:田径、足球专业成绩特别突出的考生,下发专业“破格”通知书,学校依据专业成绩从高到低优先录取。
合格生:其他专业合格的考生,下发专业“合格”通知书,文化课达到最低控制线65%以上的,按文化课成绩从高到低录取。
体育专业生:在初中阶段参加教育、体育行政部门组织的体育竞赛,在集体项目中获国家前六名、省前三名、市前二名、区(市)第一名的;单项获国家前八名、省前六名、市前二名、区(市)第一名的,可破格录取。
特别说明:
1.被录取的艺体考生必须签订《专业生培养管理协议书》,不得转为普通生,并严格执行。
2.对于不符合招生条件、弄虚作假、从中营私舞弊者,一经发现取消入学资格。
联系电话: 0632-8057258(二中新校体卫艺处)
滕州二中新校
2023年4月16日
来源:枣庄市第三中学、榴乡峄城、枣庄市第八中学、滕州一中、滕州二中新校