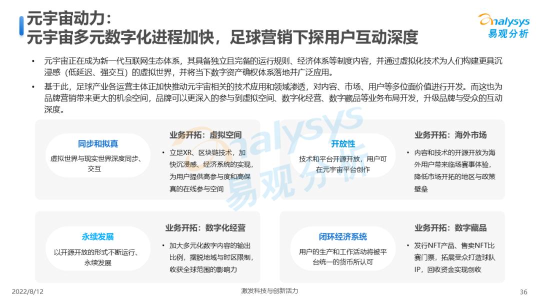
易观分析:足球产业作为体育产业的重要细分领域之一,在市场经济的催化下快速成长,以赛事为出发点创造了超高的经济价值,并在市场环境下持续优化产业结构,继续增长动能。5G、超高清、虚拟现实等技术不仅融入足球观赛体验和内容消费中,也正快速应用于足球营销,在用户在获得更好的足球内容体验的同时,助力品牌主有效触达用户、驱动长效增长。
▼
共计37页PPT
阅读时间:15分钟





































声明须知:易观分析在本文中引用的第三方数据和其他信息均来源于公开渠道,易观分析不对此承担任何责任。任何情况下,本文仅作为参考,不作为任何依据。本文著作权归发布者所有,未经易观分析授权,严禁转载、引用或以任何方式使用易观分析发布的任何内容。经授权后的任何媒体、网站或者个人使用时应原文引用并注明来源,且分析观点以易观分析官方发布的内容为准,不得进行任何形式的删减、增添、拼接、演绎、歪曲等。因不当使用而引发的争议,易观分析不承担因此产生的任何责任,并保留向相关责任主体进行责任追究的权利。