阿姆斯特丹那美丽的郁金香,浪漫的运河、随处可见的脚踏车、闪烁的钻石、珍贵的艺术珍藏,以及心胸开放的居民看待人生保持着"坚强地活下去,也要让别人活下去"的精神,吸引了全世界追求自由的人。在那里,有座1900年创办的青训中心——"未来青训"基地建在那里,也许你对这个建筑并不熟悉,或许你对阿贾克斯印象仅存于是一股近年来的新生力军,但是如果说出从这里走出的巨星,你会发现阿贾克斯青训世界顶尖。

1、 克鲁伊夫。巴萨教父荷兰人克鲁伊夫在这里开启了其足球生涯,克鲁伊夫是"全攻全守"的代表,创造了属于自己的足球战术体系。

2、 荷兰三剑客

这三个人想必不需要我多说,无论新老球迷都应该听过这他们的大名——古利特、范巴斯滕、里杰卡尔德,80年代末先后加入了AC米兰,是米兰王朝巅峰时期的功臣。
3、 "冰王子"博客坎普。

12岁的博格坎普加入了阿贾克斯青训营,代表荷兰国家队出场79次,进37球,是荷兰足球在20世纪90年代最优秀的球员之一。
4、 斯内德

2010年国米三冠王核心成员,10世界杯亚军。
5、 西多夫

10岁进入阿贾克斯青训,4次获得欧冠,2次意甲冠军。
6、克鲁伊维特

94年入选荷兰国家队,曾随阿贾克斯足球俱乐部获得2次荷兰足球甲级联赛冠军,2次荷兰超极杯冠军,1次欧洲冠军杯冠军。
7、 戴维斯

作风硬朗、防守强悍的戴维斯是尤文图斯中场的天然屏障,随队获得荣誉无数。戴维斯出自荷甲阿贾克斯足球俱乐部青训营。 1991年,戴维斯升入阿贾克斯一线队开始职业生涯,之后效力于AC米兰、尤文图斯、巴塞罗那、国际米兰、托特纳姆热刺、阿贾克斯、水晶宫、巴尼特。
8、 范德萨

范德萨出自于荷兰弗雷霍特足球俱乐部和诺德韦克足球俱乐部青训营。1990年,范德萨在荷甲阿贾克斯足球俱乐部开始职业生涯,与2011年退役,当时41岁。
如此众星云集的阿贾克斯也在近些年一直成绩一般,这个有着辉煌历史的俱乐部也经历了"山体式滑坡"的衰落,究其原因除了"波斯曼法案"直接导致留不住青年核心之外,俱乐部本身管理理念也因为本国联赛吸引力下降而转变:出售队中最值钱的新星给豪门,买一些实力"老将"回来带着本土青训年轻小将过渡,成为了目前阿贾克斯主流做法,并且取得不错效果。俱乐部影响总监范德萨说:如果巴萨带着8000万欧元来到你办公桌上说要带走一个队员,你不可能说不,不过我们俱乐部财政十分健康,不会卖出所有潜力队员。

就在本赛季,阿贾克斯本赛季欧冠已经接连淘汰皇马和尤文两大豪门,并且在对阵皇马次回合比赛中,4比1翻盘取胜,阵中大部分主力队员已经被豪门盯上,中场德容更是已经加盟巴萨,赛季末离队;另外一名超级新星——阿贾克斯队长德里赫特早已经是各路豪门疯抢对象,才19岁的中后卫在场上表现出 与年龄不相符的成熟,与2018年获得欧洲金童奖,这个奖可能大家不是很重视,但是翻阅一下纪录知道,梅西、博格巴、姆巴佩等都曾经拿过。

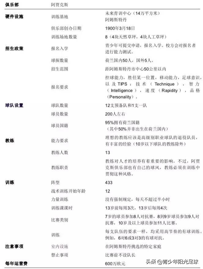
说完成绩,就该说说为何阿贾克斯能出那么多优秀的人才?下图是官方给出的数据,大家可以参考下,

选材方面
我们可以看到招生要求那一栏,有名的TIPS标准:T代表技术Technique,I代表的是智慧 Intelligence,P则指个性Personality,S意味速度Speed。这不仅是阿贾克斯在选材上的标准,更是阿贾克斯要求每一个球员最根本、最重要的四个方面。

发展理念
阿贾克斯俱乐部的足球思想是:踢球只求胜利,而没有美感会很无趣,而只追求美感,不管结果,那会是徒劳无功。阿贾克斯俱乐部发展理念的第重点是让青训学院为俱乐部一队输送球员,一线队尽量不购买球员,通过青训学院培养出毕业生后,会将他们留在俱乐部几年提高他们的能力,然后将竞技状态处于巅峰的他们交易给不想培养青少年球员,只希望购入球员的俱乐部(这里不针对谁)。
训练设施和保障
青训中心面积14万平方公里,8块草皮,与2011年建立了室内训练中心。

学员被阿贾克斯俱乐部青训学院录取后,学院会建立每个学员的档案。教练将通过独特的文化和足球理念熏陶培养每名学员。每年年初,每个队员将收到俱乐部所发出的评估结果,合格的继续留在基地训练,不合格的将被劝退,这将是的球员们心理承受能力更加强大;在这里,只需每年交付12欧元的保险费,俱乐部负责其余的费用—24名教练的工资、比赛费用、训练衣、装备和其他相关运营费用。其他地区的有潜力的球 员会参加其他职业俱乐部开办的青训营,训练也是免费的。
训练方法
主要是按年龄分组,8岁以下一个组,8-12岁一个组,12-16一组,17-20一组,每一组侧重点和教练风格都不同,这里我就转载官方给的数据
年龄组:8岁以下

4-3-3阵型
●4人分队对抗,30x20米的场地,3x1米
的球门
●训练注重传球,移动和动作的灵活,
●重点要建立学员对足球的自信。
年龄组:8岁到12岁
球队精神建设,433阵型12岁的学员每周训练三次
●9岁以下:6人分队对抗(5名球员和1 名守门员),40x30米的场地,4x2米的球门
●10岁以下:8人分队对抗,50x40米的场地,5x2米的球门
●11岁以下:9人分队对抗,60x50米的场地,6x2米的球门
●12岁以下:11人分队对抗,正规大小的场地
训练注重传接球,技术训练,各位置的职责,头球和射门。
年龄组:13岁到16岁
4-3-3
●15岁的学员每周训练5次。
●训练主要由短时间对抗赛,跑动训练, 短距离传球训练构成。在阿贾克斯俱乐部青训学院中,最重要的训练是有球训练。而且是荷兰风格的训练。强调准确性和压迫性。
●注重各个位置的职责(功能训练),穿插各种对抗比赛。
●开始对球员进行评估。
年龄组:17岁到20岁

阵型4-3-3
●在训练中,要求16岁的学员佩戴传感器做30米的冲刺,传感器每隔5米会记录一次球员的冲刺时间。在正式比赛中,30米是球员加速奔跑的常规距离。
●注重技术,踢球习惯和控球。
或许,中国足球可以部分借鉴优秀青训营所得出的经验来强大自己的球队,相信在不久的将来,国足也能够像阿贾克斯一样涌现出更多像吴磊一样的球员。