出来混,迟早是要还的!
行情好的时候贪婪扩张,可一旦遭遇“黑天鹅”,就看谁的底蕴更强了。
近年来,受宏观政策变化、过度投资、及大额外部应收款多年未能收回等多方面主观、客观因素影响,昔日在市场上颇为知名的“隆鑫系”,如今正经历着破产危机。
提到隆鑫,大家马上想到了摩托车品牌,就是1993年,创始人涂建华以摩托车发动机制造起家, 打造出与尹明善创建的力帆、左宗申创建的宗申并称“重庆摩帮”三巨头的隆鑫品牌。

在资本市场上,涂建华依托隆鑫摩托一手打造了“隆鑫系”的资本版图,手握4家上市公司控制权,隆鑫集团巅峰时总资产超400亿元!
可惜,风流总被雨打风吹去,“隆鑫系”大厦将倾......
壹
2022年春节后的第一个工作日,曾在资本市场颇具名气的“隆鑫系”,迎来了“13家企业被裁定破产重整”的消息。
2月7日,重庆破产法庭官微发布消息称,重庆市第五中级人民法院于2022年1月30日,分别裁定受理隆鑫集团、隆鑫控股等13家企业破产重整案件。

据中国破产重整网披露,2021年9月29日,上述“隆鑫系”13家企业以不能清偿到期债务,已具备破产原因但具有重整价值及重整可行性为由,向重庆破产法庭申请破产重整,并同时提出预重整申请。
历时半年,破产重整申请终于“靴子落地”。目前,上述系列案件正在进一步审理中。
公开资料显示,隆鑫创始人涂建华早年白手起家,从摩托车配件、整车开始迅速发展壮大,隆鑫摩托涂建华与力帆摩托创始人尹明善、宗申摩托创始人左宗申一起被称为“重庆摩帮三巨头”;

而在摩托车产业赚得盆满钵满之后,涂建华又成立隆鑫控股,进军房地产、智能汽车以及资本市场等领域,向多元化企业集团发展,一手打造了“隆鑫系”的资本版图。
多元产业加持下,涂建华手握4家上市公司控制权,成为资本大佬,曾荣登重庆首富的宝座,隆鑫集团总资产曾一度高达400多亿元。
但从2018年开始,“隆鑫系”逐步暴露出债务危机。如今,更是彻底“躺倒”,沦入破产重整的地步,令人唏嘘不已!
贰
本次破产重整的众多企业中,最为重量级的企业隆鑫控股!
隆鑫控股官网显示,截至2021年,公司员工30000余名,连续20年荣膺中国企业500强,累计纳税100多亿元。

难以想象,曾经的中国民企500强隆鑫控股,最终却因资金链断裂而走向破产重整。
除了隆鑫控股,其余被裁定破产重整的12家企业,涉及隆鑫系旗下的房地产、金融投资、环保及再生资源利用等业务,属于快速扩张的结果,但核心的摩托车业务并不在内。
值得一提的是,此次被裁定破产重整的隆鑫控股有限公司,是隆鑫通用(603766.SH)、齐合环保(00976.HK)、瀚华金控(03903.HK)和*ST丰华(600615.SH)4家上市公司的控股股东,并参股重庆农村商业银行(03618.HK)。
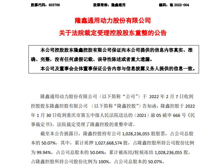
昨日,隆鑫通用也公告称,控股股东隆鑫控股收到重庆市第五中级人民法院送达的《民事裁定书》,法院裁定受理其重整申请。

公告还显示,隆鑫控股持有隆鑫通用10.3亿股股票,占公司总股本的50.07%,其中累计质押股份占隆鑫控股所持公司股份的99.94%,累计被冻结/轮候冻结股份占比为100%。
隆鑫通用不仅为宝马代工摩托车,更是中国摩托车出口量居首位的公司,旗下有隆鑫、劲隆以及高端的无极摩托品牌。
摩托车业务作为隆鑫的立足之本,且运行良好,隆鑫应该是不会轻易放弃的。从某种角度看,这一次破产也是集团清除不良资产、轻装上阵的机会!
叁
作为曾经的行业巨无霸,隆鑫除了摩托车之外,在近三十年的时间,在金融,再生资源,房地产,矿山,酒店等领域多有建树,也取得了不俗的业绩;当然,现在出事的也是这些衍生领域。

“隆鑫系”实控人为目前59岁的涂建华,1993年,涂建华创办重庆隆鑫交通机械厂,打造品牌“隆鑫摩托”。
依托于隆鑫摩托的良好发展,涂建华一手建立起了“隆鑫系”的资本帝国,而隆鑫控股的建立,吹响了“隆鑫系”疯狂扩张的号角。
2003年,隆鑫控股有限公司成立。随后,涂建华借力于隆鑫控股开始多元化发展,进军房地产开发与金融服务市场,还小有成绩。
官网显示,在房地产板块,隆鑫地产连续5届被评为“中国房地产开发企业50强”;2004年,由隆鑫发起的瀚华担保集团公司成立。
2012年,隆鑫通用动力股份有限公司(隆鑫通用)于上交所上市,主营业务包括摩托车及发动机、通用动力机械的研产销,这也是隆鑫最核心的业务。
随后,隆鑫控股便开启“买买买”模式,短短3年间,涂建华就通过隆鑫控股掌握了4家上市公司的控制权。
此后,隆鑫控股还参股了重庆农村商业银行,并涉及多个产业板块,涵盖工业、环保及再生资源利用、汽车贸易、金融投资等,构筑起隆鑫系的资本版图。
在多元化的底蕴下,涂建华的身价也是跟着水涨船高,成功登顶“重庆首富”。
据2019年的胡润百富榜,涂建华以120亿元的身家位列第320位。
资本市场最怕欲望膨胀,而尝到甜头的涂建华却欲向“大投行”迈进,并宣布了国际化战略、行业领先战略等。
目前来看,涂建华这一愿望正面临落空。
肆
扩张的背后,债务危机也悄然到来!
由于在扩张中过于依赖外部融资,自身造血能力不足,且出售地产资产时未能全身而退,隆鑫控股债务危机从2018年开始逐步爆发,并一步步脱离涂建华的掌控范围。
2018年下半年,隆鑫控股就开始出现合计约10亿元左右的债务逾期。直到2019年10月,一笔15亿元股权质押融资违约,彻底将隆鑫控股的债务危机公布于众。
数据显示,截至2021年1月,逾期负债累计至60.37亿元。到2021年6月,隆鑫控股又新增逾期债务31.12亿元。

隆鑫控股2021年三季报显示,截至去年三季度末,隆鑫控股的流动资产和流动负债分别为221.01亿元和289.15亿元。
流动负债中,短期借款和一年内到期的非流动负债分别为78.58亿元和105.27亿元。
天眼查显示,截至目前,涂建华身份为被告/被上诉人的涉案总金额达14.68亿元、此外在终本案件中未履行总金额达11.27亿元,未履行比例达94.9%。涂建华也因此多次被列为失信被执行人并被下发限制消费令。

昔日风光无两的“隆鑫系”,如今深陷债务危局。最终,隆鑫控股还是走向了破产重整的道路......
本次破产重整对隆鑫来说,或许是一个挫折,但也很有可能是成功路上的又一次考验,一切就让我们拭目以待吧!
参考资料:
《隆鑫,破产重整!》,人民日报
《唏嘘!“重庆首富”凉了,隆鑫系13家公司破产重整》,每日经济新闻
《“隆鑫系”13家企业被裁定破产重整,一代重庆商界传奇陨落》,小债看市
《“隆鑫系”13家企业走向破产重整,百亿债务待解,涉及5家上市公司》,界面新闻
《隆鑫系13家企业破产重整,曾风光无限地“摩帮首富”,早已深陷债务危局》,红星资本局
《破产重整!“摩帮首富”涂建华凉了:总资产曾超400亿 如今深陷债务危机!》,中国基金报